Схемы блоков питания на LM317 с регулировкой напряжения и защитой
Схема простого блока питания на LM317 с регулировкой напряжения
Каждая радиоэлектронная система требует соответствующего питания. Современная электроника предлагает ряд различных решений для систем электропитания. Самые популярные из них — интегральные монолитные блоки питания с заводской установкой напряжения на выходе.
Очень распространены и другие решения: большой популярностью пользуются интегральные стабилизаторы с внешней регулировкой выходного напряжения, и наиболее типичным представителем этой группы устройств является LM317. Отечественный аналог микросхемы — это KP142EH12A.
Технические характеристики блока питания (БП):
- Входное напряжение 5 ÷ 20В по переменному току или 5 ÷ 30В по постоянному току;
- диапазон напряжения на выходе 1,25 ÷ 25В;
- максимальный ток нагрузки 1А (до 1,5А при использовании большего радиатора);
- входной выпрямитель;
- в микросхеме предусмотрена защита от короткого замыкания (КЗ) и перегрузки;
- размеры платы 50х30мм.
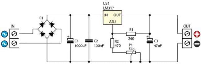
На картинке представлена электрическая схема простого блока питания с регулируемым выходом, который несложно и собрать своими руками. Диодный мостик на входе выпрямляет напряжение питающего трансформатора. Независимо от типа входного питания на вход US1 подается положительное напряжения. Емкость С1 сглаживает пульсации питания после выпрямителя, благодаря чему сетевой фон на выходе стабилизатора минимален. Схема включения, в которой работает стабилизатор US1, классическая — за определение величины выходного напряжения отвечает делитель напряжения R1/R2+P1. Приняв сопротивление R1=240…270Ом, величину напряжения на выходе можно рассчитать по формуле Uвых=1,25·(1+R2/R1).
При значениях элементов, приведенных на схеме, диапазон регулировки позволяет установить напряжение на выходе в пределах 1,25…25В, что достаточно для большинства применений. Выход по току стабилизатора составляет около 1А и сильно зависит от типа используемого радиатора. Следует помнить, что при минимальном выходном напряжении и большой токовой нагрузке в корпусе LM317 US1 рассеивается достаточно большая мощность, которая должна отводиться радиатором.
На следующем рисунке показано расположение элементов регулируемого блока на печатной плате. Здесь же хорошо видна топология ее дорожек. Подобную простую плату нетрудно изготовить своими руками по любой доступной технологи. Для удобства приведу перечень элементов регулируемого стабилизатора.
РЕЗИСТОРЫ:
- P 4,7 кОм — любой подходящий по размерам;
- R1 240…270Ом;
- R2 470Ом.
КОНДЕНСАТОРЫ:
- С1 1000мкФ/25В;
- С2 100нФ;
- С3 47мкФ/25В.
ПОЛУПРОВОДНИКОВЫЕ ЭЛЕМЕНТЫ:
US1 LM317 или UPC317, GL317, ECG1900, SG317, KP142EH12A.
ПРОЧИЕ ЭЛЕМЕНТЫ:
В1 (М1) любой с максимальным током 1А, максимальным напряжением 50В.
Маркировка полярных элементов указана на картинке. Если вынести Р1 за пределы платы, добавить вольтметр и амперметр, получится простой лабораторный источник питания для любительской мастерской.
Блок питания на 10А с мощным транзистором
Источник питания на LM317 обеспечивает замечательные характеристики, однако если требуется выходной ток уровня 10А, в схему необходимо добавить мощный транзистор. В таком варианте схема блока питания остается достаточно простой и позволяет регулировать напряжение на выходе в диапазоне 1,2-30В.
В данном примере использован транзистор MJE13009 с максимальным рабочим током до 12А, однако возможно применение и многих других подобных элементов. Регулирование выходного напряжения осуществляется потенциометром Р1. Резисторы R1,R2 включены параллельно, чтобы не увеличивать их мощность. Трансформатор должен обеспечивать напряжение на выходе в диапазоне 12-35В и необходимый ток нагрузки.
Печатная плата размерами 80х125мм представлена на рисунке. При установке другого транзистора возможно несовпадение цоколевки, так что его придется подключать перемычками. LM317 необходимо закрепить на радиатор через изолирующую прокладку. В случае большого тока нагрузки диодный мост также рекомендуется установить на теплоотвод. Его лучше выбрать с двукратным запасом по максимальному току нагрузки. Если площади радиатора будет недостаточно для отведения тепла, и он будет перегреваться, придется добавить вентилятор охлаждения, как в компьютере. При испытаниях устройства на короткое замыкание в течение нескольких минут ни один элемент схемы не вышел из строя. Для удобства приведу перечень элементов БП.
Полупроводниковые элементы:
- стабилизатор напряжения LM317;
- диодный мост GBJ2501 или другой из серии 250246810.
Прочие элементы:
- С1 — 4700 мкФ50В;
- R1, R2 200Ом, R3 — 10кОм (0,25 Вт);
- Потенциометр Р1 — 5кОм;
- Т1 — MJE13007 или отечественный КТ808, КТ805, КТ819.
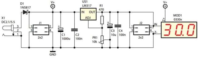
Лабораторный источник питания с защитой от КЗ
Данный вариант блока питания разработан специально для применения на макетных платах типа SD-12NW. С этой целью в его конструкции предусмотрены специальные разъемы и цифровой индикатор напряжения. Впрочем, ряд параметров устройства делают его удобным в лабораторных целях и без применения специальной макетной платы.
Схема построена на основе стабилизатора LM317 и обеспечивает выходное напряжение с регулировкой в диапазоне 1,5-20В при токе нагрузки до 250мА. В данном случае обеспечивается защита от КЗ и перегрева собственно микросхемы. В базовом варианте на входе необходимо обеспечить напряжение на входе до 24В и ток нагрузки до 500мА.
Возможно получить выходной ток до 1,5А, однако потребуется радиатор большей площади, а также источник на входе достаточной мощности. К выходу устройства подключен универсальный модуль для индикации напряжения до 99В. Регулирование уровня выходного напряжения производится потенциометром RP1.
Все элементы размещены на двусторонней печатной плате габаритами 35х62мм. Если разъемы для стыковки с макетной платой не устанавливать, проще применить односторонний стеклотекстолит. Индикатор крепится винтами М2 и соответствующими гайками-втулками.
Размещение элементов и разводка печатных проводников представлена на рисунке. Для удобства смотрите перечень элементов устройства.
Полупроводниковые элементы:
- D1 — 1N5817 или аналогичный;
- US1 — LM317.
Конденсаторы:
- C1 – 1000мкФ;
- C2, C4 – 100нФ;
- C3 – 10мкФ;
- PR1 – 10кОм.
Прочие элементы:
- X1 — DC 2.1/5.5;
- R1 – 470 м;
- MOD1 – модуль вольтметра;
- J1, J2 позолоченные 2×2;
- H1 – теплоотвод DY-CN.
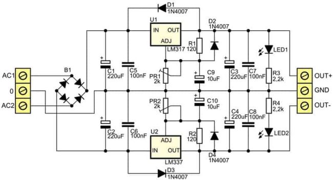
Регулируемый блок питания с симметричным выходом
Блок питания незаменим при вводе в эксплуатацию и тестировании электронных схем. Предлагаемый источник питания замечательно подходит при наладке радиоэлектронных систем, требующих двойного симметричного источника питания. Его можно разместить в корпусе, чтобы применять как лабораторный блок питания для аудиосхем, схем на операционных усилителях и проч.
Электрическая схема предлагаемого решения представлена на картинке. Двухполярный источник представляет собой обычное включение микросхем LM317 и LM337 (стабилизаторы положительного и отрицательного напряжения соответственно), в корпусе которых собраны все элементы регуляторов напряжения высокого класса.
Необходимо добавить всего несколько дополнительных элементов, а их основное применение было расширено за счет включения выпрямительных диодов и емкостей, фильтрующих входное напряжение. Устройства LM317 и LM337 имеют защиту, предотвращающую их перегрев или выход из строя в результате короткого замыкания нагрузки.
Светодиоды LED1 и LED2 сигнализируют присутствие напряжения на выходе БП. Уровень выходного напряжения регулируется переменными резисторами PR1 и PR2 в диапазоне 1,2…24В. Рекомендуется использовать питающий трансформатор, обеспечивающий 2×17В переменного тока.
Сборочный чертеж устройства представлен на картинке, а его подключение к трансформатору на рисунке ниже. Все собрано на двусторонней печатной плате размерами 33×62мм.
Его сборка начинается с впайки резисторов, выпрямительных диодов и остальных малогабаритных радиоэлементов, а заканчивается монтажом электролитических конденсаторов и винтовых соединений. Источник питания, состоящий из функциональных компонентов, не требует пуско-наладочных работ и включается сразу после поступления входного питания.
Микросхемы U1 и U2 не снабжены теплоотводами, по этой причине модуль рассчитан на работу с относительно небольшой нагрузкой до 300мА, хотя максимально допустимое значение тока нагрузки стабилизаторов заметно выше. Для удобства смотрите единый перечень элементов двухполярного источника.
РЕЗИСТОРЫ:
- R1, R2 — 120Ом;
- R3, R4 — 2,2кОм;
- PR1, PR2 — 2кОм (подстроечные).
КОНДЕНСАТОРЫ:
- С1…С4 — 220мкФ/35В;
- С9, С10 — 10мкФ/35В;
- С5…С8 — 100нФ.
ПОЛУПРОВОДНИКОВЫЕ ЭЛЕМЕНТЫ:
- U1 — ЛМ317;
- U2 — LM337;
- D1…D4 — 1N4007;
- LED1 — красный светодиод;
- LED2 — зеленый светодиод;
- B1: выпрямительный мост.
- ПРОЧЕЕ — Разъем ARK3/500 — 2 шт.
Двухполярный источник питания с низким уровнем шума
Двухполярный источник питания с низким уровнем шума, предназначен для питания аудиоустройств, таких как цифро-аналоговые и аналого-цифровые преобразователи, а также микрофонные усилители или фонокорректоры, чувствительные к качеству питания.
Электрическая схема блока питания представлена на рисунке. Источник питания составлен из 2-х цепей, позволяющих обеспечить симметричное напряжение в зависимости от подбора нескольких резисторов номиналом от ±3В до ±24В. Система питается переменным током от сетевого трансформатора, подключенного к сети 220В.
Переменное напряжение выпрямляется мостом, состоящим из быстрых диодов RS1D и фильтруется CE1, CE4. Постоянное напряжение сначала стабилизируется в классическом варианте на микросхеме LM317 для положительного напряжения и LM337 для отрицательного напряжения, а затем подается на малошумящие стабилизаторы U2 типа TPS7A4701 для положительного напряжения и TPS7A3301 для отрицательного напряжения.
Выходное напряжение предварительных стабилизаторов выбрано с запасом 0,5…1В, необходимым для надежной работы малошумящих регуляторов. Помимо обеспечения стабильности их питания, небольшая разность напряжений позволяет добиться минимальных потерь мощности в микросхемах U2, U4.
Выходное напряжение стабилизаторов определяется делителями R3, R3A, R4 для положительного напряжения и R7, R7A, R8 для отрицательного напряжения соответственно. Для элементов с приведенными на схеме значениями устройство обеспечивает ±16В, после предварительных стабилизаторов и ±15В на выходе блока питания. Нагрузочная способность с радиаторами 40мм модели SK123 и блоком питания 2×18В составляет до 250мА. Конденсаторы С3, С8 улучшают шумовые свойства U2, U4. Остальные конденсаторы фильтруют питание и обеспечивают стабильность работы системы управления.
Блок питания смонтирован на односторонней печатной плате, показанной на рисунке. При сборке не забудьте правильно установить термопрокладки U2 и U4, а также используйте термопасту при монтаже U1, U3 на радиаторы. Для удобства смотрите единый перечень элементов двухполярного источника питания. Для удобства перечень элементов отдельным списком.
LM317: Характеристики, виды и схемы
LM317 – это регулируемый стабилизатор напряжения. Он может служить для создания различных блоков питания. Он способен быть основой для стабилизатора тока, зарядного устройства, лабораторного блока питания и даже звукового усилителя. Для того, чтобы им воспользоваться, достаточно подключить его к одной их схем обвязки, обозначенных ниже.
Эта микросхема является одной из самых популярных в мире – все из-за простоты ее устройства и работы с ней, ее дешевизны и надежности. Последнее обеспечивается наличием защит короткого замыкания выводов и перегрева микросхемы. LM317 не требует множества компонентов в качестве обвязки. Наибольшую популярность микросхема приобрела в среде радиолюбителей.
Что из себя представляет микросхема LM317
Микросхема представляет собой линейный стабилизатор напряжения, выходное значение которого можно устанавливать в определенных пределах или оперативно регулировать. Выпускается в нескольких вариантах корпуса с тремя выводами. Диапазон выходного напряжения у всех вариантов одинаковый, а максимальный ток может различаться.
| Обозначение | Максимальный ток, А | Корпус |
|---|---|---|
| LM317T | 1,5 | TO-220 |
| LM317LZ | 0,1 | ТО-92 |
| LM317P | 1,5 | ISOWAT-220 |
| LM317D2T | 1,5 | D2PAK |
| LM317K | 0,1 | ТО-3 |
| LM317LD | 1,5 | SO-8 |
Основные характеристики линейного стабилизатора напряжения LM317
В даташитах на стабилизатор LM317 содержится полная техническая информация, с которой можно ознакомиться, изучив спецификацию. Ниже приведены параметры, несоблюдение которых наиболее критично и при неверном применении микросхема может выйти из строя. В первую очередь, это максимальный рабочий ток. Он приведен в предыдущем разделе для разных видов исполнения. Надо добавить, что для получения наибольшего тока в 1,5 А микросхему обязательно надо устанавливать на теплоотводе.
Максимальное напряжение на выходе регулятора, построенного на основе LM317, может быть не более 40 В. Если этого мало, надо выбрать высоковольтный аналог стабилизатора.
Минимальное напряжение на выходе составляет 1,25 В. При таком построении схемы можно получить и меньше, но сработает защита от перегрузки. Это не самый удачный вариант – такая защита должна работать от превышения выходного тока, как это работает в других интегральных стабилизаторах. Поэтому на практике получить регулятор, работающий от нуля при подаче отрицательного смещения на вывод Adjust, нельзя.
Минимальное значение входного напряжения в даташите не указано, но может быть определено из следующих соображений:
- минимальное выходное напряжение – 1,25 В;
- минимальное падение напряжения для Uвых=37 В равно трем вольтам, логично предположить, что для минимального выходного оно должно быть не меньше;
Исходя из этих двух посылок, на вход надо подавать не меньше 3,5 В для получения минимального выходного значения. Также для стабильной работы ток через делитель должен быть не менее 5 мА – чтобы паразитный ток вывода ADJ не вносил значительного сдвига напряжения (на практике он может достигать до 0,5 мА).
Это относится к информации из классических даташитов известных производителей (Texas Instruments и т.п.). В даташитах нового образца от фирм Юго-Восточной Азии (Tiger Electronics и т.д.) этот параметр указывается, но в неявном виде, как разница между входным и выходным напряжением. Она должна составлять минимум 3 вольта для всех напряжений, что не противоречит предыдущим рассуждениям.
Максимальное же входное напряжение не должно превышать проектируемое выходное более, чем на 40 В. Это надо также учитывать при разработке схем.
Важно! На заявленные параметры можно ориентироваться, если микросхема выпущена каким-либо известным производителем. Продукция неизвестных фирм обычно имеет более низкие характеристики
Назначение выводов и принцип работы
Упоминалось, что LM317 относится к классу линейных стабилизаторов. Это означает, что стабилизация выходного напряжения осуществляется за счёт перераспределения энергии между нагрузкой и регулирующим элементом.
Транзистор и нагрузка составляют делитель входного напряжения. Если заданное на нагрузке напряжение уменьшается (по причине изменения тока и т.п.), транзистор приоткрывается. Если увеличивается – закрывается, коэффициент деления изменяется и напряжение на нагрузке остается стабильным. Недостатки такой схемы известны:
- необходимо, чтобы входное напряжение превышало выходное;
- на регулирующем транзисторе рассеивается большая мощность;
- КПД даже теоретически не может превышать отношение Uвых/Uвх.
Зато имеются серьезные плюсы (относительно импульсных схем):
- относительно простая и недорогая микросхема;
- требует минимальной внешней обвязки;
- и главное достоинство – выходное напряжение свободно от высокочастотных паразитных составляющих (помехи по питанию минимальны).
Стандартная схема включения микросхемы:
- на вывод Input подается входное напряжение;
- на вывод Output – выходное;
- на Ajust – опорное напряжение, от которого зависит выходное.
Резисторы R1 и R2 задают выходное напряжение. Оно рассчитывается по формуле:
Uвых=1,25⋅ (1+R2/R1) +Iadj⋅R2.
Iadj является паразитным током вывода настройки, по данным изготовителя он может быть в пределах 5 мкА. Практика показывает, что он может достигать значений на порядок-два выше.
Конденсатор С1 может иметь ёмкость от сотен до нескольких тысяч микрофарад. В большинстве случаев им служит выходной конденсатор выпрямителя. Он должен быть подключен к микросхеме проводниками длиной не более 7 см. Если это условие для конденсатора выпрямителя выполнить нельзя, то следует подключить дополнительную ёмкость примерно в 100 мкФ в непосредственной близости от входного вывода. Конденсатор С3 не должен иметь ёмкость более 100-200 мкФ по двум причинам:
- чтобы избежать перехода стабилизатора в режим автоколебаний;
- чтобы устранить бросок тока на заряд при подаче питания.
Во втором случае может сработать защита от перегрузки.
Не стоит забывать, что при протекании тока через резисторы, они нагреваются (это также возможно при повышении температуры окружающей среды). Сопротивление R1 и R2 изменяются, и нет гарантии, что они изменятся пропорционально. Поэтому напряжение на выходе с прогревом или охлаждением может изменяться. Если это критично, можно использовать резисторы с нормированным температурным коэффициентом сопротивления. Их можно отличить по наличию шести полосок на корпусе. Но стоят такие элементы дороже и купить их сложнее. Другой вариант – вместо R2 использовать стабилитрон на подходящее напряжение.
Какие существуют аналоги
Существуют подобные микросхемы, разработанные в других фирмах других стран. Полными аналогами являются:
- GL317;
- SG317;
- UPC317;
- ECG1900.
Также выпускаются стабилизаторы с повышенными электрическими характеристиками. Больший ток могут выдать:
- LM338 – 5 А;
- LM138 – 5 А
- LM350 – 3 А.
Если требуется регулируемый источник напряжения с верхним пределом в 60 В, надо применять стабилизаторы LM317HV, LM117HV. Индекс HV означает High Voltage – высокое напряжение.
Из отечественных микросхем полным аналогом является КР142ЕН12, но она выпускается только в корпусе ТО-220. Это надо учитывать при разработке печатных плат.
Примеры схем включения стабилизатора LM317
Типовые схемы включения микросхемы приведены в даташите. Стандартное применение — стабилизатор с фиксированным напряжением — рассмотрен выше.
Если вместо R2 установить переменный резистор, то выходное напряжение регулятора можно оперативно регулировать. Надо учитывать, что потенциометр будет слабым местом в схеме. Даже у переменных резисторов хорошего качества место контакта движка с проводящим слоем будет иметь некоторую нестабильность соединения. На практике это выльется в дополнительную нестабильность выходного напряжения.
Для защиты производитель рекомендует включить два диода D1 и D2. Первый диод должен защищать от ситуации, когда напряжение на выходе будет выше входного. На практике это ситуация крайне редкая, и может возникнуть только если со стоны выхода есть другие источники напряжения. Производитель отмечает, что этот диод также защищает от случая короткого замыкания на входе – конденсатор С1 в этом случае создаст разрядный ток противоположной полярности, что приведет микросхему к выходу из строя. Но внутри микросхемы параллельно этому диоду стоит цепочка из стабилитронов и резисторов, которая сработает точно также. Поэтому необходимость установки этого диода сомнительна. А D2 в такой ситуации защитит вход стабилизатора от тока конденсатора С2.
Если параллельно R2 поставить транзистор, то работой стабилизатора можно управлять. При подаче напряжения на базу транзистора, он открывается и шунтирует R2. Напряжение на выходе уменьшается до 1,25 В. Здесь надо следить, чтобы разница между входным и выходным напряжением не превысила 40 В.
Вредное воздействие контакта потенциометра на стабильность выходного напряжения можно уменьшить подключением параллельно переменному сопротивлению конденсатора. В этом случае защитный диод D1 не помешает.
Если выходного тока стабилизатора не хватает, его можно умощнить внешним транзистором.
Из стабилизатора напряжения можно получить стабилизатор тока, включив LM317 по такой схеме. Выходной тока рассчитывается по формуле I=1,25⋅R1. Подобное включение часто используется в качестве драйвера для светодиодов – LED включается в качестве нагрузки.
Наконец, необычное включение линейного стабилизатора – на его основе создана схема импульсного блока питания. Положительную обратную связь для возникновения колебаний задает цепь C3R6.
Микросхема LM317 имеет значительное количество слабых сторон. Но искусство создания схем и состоит в том, чтобы, используя плюсы стабилизатора, обходить недостатки. Все минусы микросхемы выявлены, даны советы по их нейтрализации. Поэтому LM317 пользуется популярностью у создателей профессиональной и любительской радиоаппаратуры.
Как работает микросхема TL431, схемы включения, описание характеристик и проверка на работоспособность
Подбор стабилизатора напряжения для жилого помещения: как выбрать подходящее устройство для дома и квартиры
Как подключить однофазный стабилизатор напряжения на весь дом?
Как выбрать стабилизатор напряжения для газового котла отопления в сети 220 В?
Режимы работы, описание характеристик и назначение выводов микросхемы NE555
Описание, характеристики и схема включения стабилизатора напряжения КРЕН 142
LM317: характеристики: схема подключения стабилизатора тока
Микросхема представляет собой линейный стабилизатор напряжения, выходное значение которого можно устанавливать в определенных пределах или оперативно регулировать. Выпускается в нескольких вариантах корпуса с тремя выводами. Диапазон выходного напряжения у всех вариантов одинаковый, а максимальный ток может различаться.
ОбозначениеМаксимальный ток, АКорпус
| LM317T | 1,5 | TO-220 |
| LM317LZ | 0,1 | ТО-92 |
| LM317P | 1,5 | ISOWAT-220 |
| LM317D2T | 1,5 | D2PAK |
| LM317K | 0,1 | ТО-3 |
| LM317LD | 1,5 | SO-8 |
Отличительные особенности LM317
- Обеспечения выходного напряжения от 1,2 до 37 В.
- Ток нагрузки до 1,5 A.
- Наличие защиты от возможного короткого замыкания.
- Надежная защита микросхемы от перегрева.
- Погрешность выходного напряжения 0,1%.
Основные характеристики линейного стабилизатора напряжения LM317
В даташитах на стабилизатор LM317 содержится полная техническая информация, с которой можно ознакомиться, изучив спецификацию. Ниже приведены параметры, несоблюдение которых наиболее критично и при неверном применении микросхема может выйти из строя. В первую очередь, это максимальный рабочий ток. Он приведен в предыдущем разделе для разных видов исполнения. Надо добавить, что для получения наибольшего тока в 1,5 А микросхему обязательно надо устанавливать на теплоотводе.
Максимальное напряжение на выходе регулятора, построенного на основе LM317, может быть не более 40 В. Если этого мало, надо выбрать высоковольтный аналог стабилизатора.
Минимальное напряжение на выходе составляет 1,25 В. При таком построении схемы можно получить и меньше, но сработает защита от перегрузки. Это не самый удачный вариант – такая защита должна работать от превышения выходного тока, как это работает в других интегральных стабилизаторах. Поэтому на практике получить регулятор, работающий от нуля при подаче отрицательного смещения на вывод Adjust, нельзя.
Минимальное значение входного напряжения в даташите не указано, но может быть определено из следующих соображений:
- минимальное выходное напряжение – 1,25 В;
- минимальное падение напряжения для Uвых=37 В равно трем вольтам, логично предположить, что для минимального выходного оно должно быть не меньше;
Исходя из этих двух посылок, на вход надо подавать не меньше 3,5 В для получения минимального выходного значения. Также для стабильной работы ток через делитель должен быть не менее 5 мА – чтобы паразитный ток вывода ADJ не вносил значительного сдвига напряжения (на практике он может достигать до 0,5 мА).
Это относится к информации из классических даташитов известных производителей (Texas Instruments и т.п.). В даташитах нового образца от фирм Юго-Восточной Азии (Tiger Electronics и т.д.) этот параметр указывается, но в неявном виде, как разница между входным и выходным напряжением. Она должна составлять минимум 3 вольта для всех напряжений, что не противоречит предыдущим рассуждениям.
Максимальное же входное напряжение не должно превышать проектируемое выходное более, чем на 40 В. Это надо также учитывать при разработке схем.
Важно! На заявленные параметры можно ориентироваться, если микросхема выпущена каким-либо известным производителем. Продукция неизвестных фирм обычно имеет более низкие характеристики
Виды LM317
Микросхема продается в нескольких варианта корпуса, в зависимости от потребности в размерах, нагрузки и подключении, а также типу монтажа схемы — каждый может выбрать наиболее подходящий ему вариант.
Наиболее популярна LM317T в корпусе TO-220 на 1.5 Ампер. Это считается универсальным вариантом, так как может использоваться в навесном монтаже, а также поверхностном. Радиатор в таком корпусе позволяет отводить излишнее тепло и испытывать более серьезные нагрузки, чем его собратья, а при необходимости его можно прикрепить к большему радиатору.
Таблица параметров разных вариантов исполнения LM317
- National Semiconductor
- National Semiconductor
- National Semiconductor
- National Semiconductor
- STMicroelectronics
- ON Semiconductor
- National Semiconductor
- STMicroelectronics
- ON Semiconductor
- National Semiconductor
- National Semiconductor
- National Semiconductor
- National Semiconductor
- National Semiconductor
- STMicroelectronics
- ON Semiconductor
- ON Semiconductor
- STMicroelectronics
- Texas Instruments
- Texas Instruments
- Texas Instruments
- Texas Instruments
- Fairchild Semiconductor
- Fairchild Semiconductor
- Texas Instruments
- Texas Instruments
- Texas Instruments
- Texas Instruments
- Texas Instruments
- Texas Instruments
- Texas Instruments
- Texas Instruments
- STMicroelectronics
- STMicroelectronics
- ON Semiconductor
- ON Semiconductor
- ON Semiconductor
- ON Semiconductor
- ON Semiconductor
- ON Semiconductor
- ON Semiconductor
- ON Semiconductor
- ON Semiconductor
- Texas Instruments
- Texas Instruments
В зависимости от схемы включения LM317 может использоваться в качестве стабилизатора напряжения или тока.
Назначение выводов и принцип работы
Упоминалось, что LM317 относится к классу линейных стабилизаторов. Это означает, что стабилизация выходного напряжения осуществляется за счёт перераспределения энергии между нагрузкой и регулирующим элементом.
Транзистор и нагрузка составляют делитель входного напряжения. Если заданное на нагрузке напряжение уменьшается (по причине изменения тока и т.п.), транзистор приоткрывается. Если увеличивается – закрывается, коэффициент деления изменяется и напряжение на нагрузке остается стабильным. Недостатки такой схемы известны:
- необходимо, чтобы входное напряжение превышало выходное;
- на регулирующем транзисторе рассеивается большая мощность;
- КПД даже теоретически не может превышать отношение Uвых/Uвх.
Зато имеются серьезные плюсы (относительно импульсных схем):
- относительно простая и недорогая микросхема;
- требует минимальной внешней обвязки;
- и главное достоинство – выходное напряжение свободно от высокочастотных паразитных составляющих (помехи по питанию минимальны).
Стандартная схема включения микросхемы:
- на вывод Input подается входное напряжение;
- на вывод Output – выходное;
- на Ajust – опорное напряжение, от которого зависит выходное.
Резисторы R1 и R2 задают выходное напряжение. Оно рассчитывается по формуле:
Uвых=1,25⋅ (1+R2/R1) +Iadj⋅R2.
Iadj является паразитным током вывода настройки, по данным изготовителя он может быть в пределах 5 мкА. Практика показывает, что он может достигать значений на порядок-два выше.
Конденсатор С1 может иметь ёмкость от сотен до нескольких тысяч микрофарад. В большинстве случаев им служит выходной конденсатор выпрямителя. Он должен быть подключен к микросхеме проводниками длиной не более 7 см. Если это условие для конденсатора выпрямителя выполнить нельзя, то следует подключить дополнительную ёмкость примерно в 100 мкФ в непосредственной близости от входного вывода. Конденсатор С3 не должен иметь ёмкость более 100-200 мкФ по двум причинам:
- чтобы избежать перехода стабилизатора в режим автоколебаний;
- чтобы устранить бросок тока на заряд при подаче питания.
Во втором случае может сработать защита от перегрузки.
Не стоит забывать, что при протекании тока через резисторы, они нагреваются (это также возможно при повышении температуры окружающей среды). Сопротивление R1 и R2 изменяются, и нет гарантии, что они изменятся пропорционально. Поэтому напряжение на выходе с прогревом или охлаждением может изменяться. Если это критично, можно использовать резисторы с нормированным температурным коэффициентом сопротивления. Их можно отличить по наличию шести полосок на корпусе. Но стоят такие элементы дороже и купить их сложнее. Другой вариант – вместо R2 использовать стабилитрон на подходящее напряжение.
Предельно допустимые значения
Параметр Обозн. Величина Ед. изм.
| Диапазон регулирования | VВХ−VВЫХ | −0.3…40 | V |
| Мощность рассеяния | PD | Внутр.огранич. | W |
| Корпус 221A | |||
| TA = +25°C | |||
| Тепловое сопротивление | θJA | 65 | °C/W |
| кристалл-воздух | |||
| Тепловое сопротивление | θJC | 5 | °C/W |
| кристалл-корпус | |||
| Корпус 936 (D2PAK−3) | PD | Внутр.огранич. | W |
| TA = +25°C | |||
| Тепловое сопротивление | θJA | 70 | °C/W |
| кристалл-воздух | |||
| Тепловое сопротивление | θJC | 5 | °C/W |
| кристалл-корпус | |||
| Диапазон рабочих температур | TJ | − 55…+150 | °C |
| Диапазон температур хранения | Tstg | − 65…+150 | °C |
- Превышение предельно допустимых значений, указанных в таблице, может привести к необратимым повреждениям микросхемы.
- Рекомендуемые условия работы не должны превышать работу устройства с предельно допустимыми значениями параметров.
- Длительная работа с предельно допустимыми значениями в будущем может повлиять на надежность работы устройства.
Изготовление стабилизатора на LM-317 для светодиода своими руками
Для этого понадобятся следующие детали и устройства:
- ИПТ (источник постоянного тока);
- ИМС LM-317;
- резистор R сопротивлением от 1 до 110 Ом и запасом мощности, рассчитанным по уже рассмотренной формуле;
- светодиод.
ИПТ может быть импульсным или трансформаторным, включающим в себя выпрямительный блок из диодного моста и конденсатора (С = 1000-2000 мкФ). К закреплённому на радиаторе стабилизатору припаиваются согласно схеме резистор и светодиод. От ИПТ подаётся напряжение, как показано на схеме ниже.
Для установки подсветки на автомобиль, большего количества led-ламп можно увеличить ток стабилизатора до 3 А. Для этого в схему включают мощный транзистор КТ 818.
Как проверить LM317?
В отличие от транзисторов, данную микросхему невозможно проверить мультиметром. Такой способ никак не гарантирует правильную работу из-за большого количества внутренних элементов, не соединенных с выводами. Поэтому, если какой-то из них выйдет из строя, то проверить это мультиметром будет проблематично. Самый простой способ проверки работы LM317 — это создать простейший стенд на макетной плате, а запитать его можно будет всего лишь от батарейки.
Таким образом, вы сможете быстро убедиться в полностью рабочем состоянии элемента, даже если необходимо проверить несколько штук.
Производители LM317
Так как LM317 является самым популярным стабилизатором напряжения, то ее выпускают крупнейшие предприятия по производству микросхем:
- Texas Instruments
- STMicroelectronics
- ONS
- UTC
Где купить LM317
Стабилизатор применяется крайне широко, поэтому проблем с покупкой не возникает, он доступен почти во всех интернет-магазинах радиоэлектронных компонентов. Но к нам этот товар, как и другие радиоэлектронные компоненты, попадает по крайне завышенной цене, поэтому выгоднее всего купить его на AliExpress по этой ссылке .
Рекомендую к просмотру:
Какие существуют аналоги
Существуют подобные микросхемы, разработанные в других фирмах других стран. Полными аналогами являются:
- GL317;
- SG317;
- UPC317;
- ECG1900.
Также выпускаются стабилизаторы с повышенными электрическими характеристиками. Больший ток могут выдать:
- LM338 – 5 А;
- LM138 – 5 А
- LM350 – 3 А.
Если требуется регулируемый источник напряжения с верхним пределом в 60 В, надо применять стабилизаторы LM317HV, LM117HV. Индекс HV означает High Voltage – высокое напряжение.
Из отечественных микросхем полным аналогом является КР142ЕН12, но она выпускается только в корпусе ТО-220. Это надо учитывать при разработке печатных плат.
Примеры схем включения стабилизатора LM317
Типовые схемы включения микросхемы приведены в даташите. Стандартное применение — стабилизатор с фиксированным напряжением — рассмотрен выше.
Если вместо R2 установить переменный резистор, то выходное напряжение регулятора можно оперативно регулировать. Надо учитывать, что потенциометр будет слабым местом в схеме. Даже у переменных резисторов хорошего качества место контакта движка с проводящим слоем будет иметь некоторую нестабильность соединения. На практике это выльется в дополнительную нестабильность выходного напряжения.
Для защиты производитель рекомендует включить два диода D1 и D2. Первый диод должен защищать от ситуации, когда напряжение на выходе будет выше входного. На практике это ситуация крайне редкая, и может возникнуть только если со стоны выхода есть другие источники напряжения. Производитель отмечает, что этот диод также защищает от случая короткого замыкания на входе – конденсатор С1 в этом случае создаст разрядный ток противоположной полярности, что приведет микросхему к выходу из строя. Но внутри микросхемы параллельно этому диоду стоит цепочка из стабилитронов и резисторов, которая сработает точно также. Поэтому необходимость установки этого диода сомнительна. А D2 в такой ситуации защитит вход стабилизатора от тока конденсатора С2.
Если параллельно R2 поставить транзистор, то работой стабилизатора можно управлять. При подаче напряжения на базу транзистора, он открывается и шунтирует R2. Напряжение на выходе уменьшается до 1,25 В. Здесь надо следить, чтобы разница между входным и выходным напряжением не превысила 40 В.
Вредное воздействие контакта потенциометра на стабильность выходного напряжения можно уменьшить подключением параллельно переменному сопротивлению конденсатора. В этом случае защитный диод D1 не помешает.
Если выходного тока стабилизатора не хватает, его можно умощнить внешним транзистором.
Из стабилизатора напряжения можно получить стабилизатор тока, включив LM317 по такой схеме. Выходной тока рассчитывается по формуле I=1,25⋅R1. Подобное включение часто используется в качестве драйвера для светодиодов – LED включается в качестве нагрузки.
Наконец, необычное включение линейного стабилизатора – на его основе создана схема импульсного блока питания. Положительную обратную связь для возникновения колебаний задает цепь C3R6.
Микросхема LM317 имеет значительное количество слабых сторон. Но искусство создания схем и состоит в том, чтобы, используя плюсы стабилизатора, обходить недостатки. Все минусы микросхемы выявлены, даны советы по их нейтрализации. Поэтому LM317 пользуется популярностью у создателей профессиональной и любительской радиоаппаратуры.
Безопасная эксплуатация LM317
Стоит помнить об эксплуатационных характеристиках радиокомпонента и не использовать его в критических условиях. Мощность рассеивания по официальной информации – 20 Вт, а разница входного и выходного напряжений не должна превышать 40 В. Во время пайки температура должна не превышать 260 C. Использовать можно при температуре от 0C до 125C, а хранить от -65C до 150C. Все это официально заявленные характеристики, в реальности они могут расходиться от экземпляра к экземпляру и быть заниженными.
Не стоит использовать элемент при максимальных и минимальных обозначенных значениях. При такой эксплуатации уровень стабильности и надежности значительно упадет. А также крайне желательно использовать радиатор для отвода тепла, так как иначе заявленные характеристики могут не совпадать с реальными.



















