Телефония
Простое переговорное устройство на микросхеме LM386
Привычные домофоны обычно рассчитаны на множество абонентов и предназначены для многоквартирных домов. Но бывают случаи когда необходимо обеспечить связью с улицей отдельные помещения, склады, офисы, частные дома. То есть, нужен домофон на одного абонента. Здесь приводится схема именно такого .
Простое переговорное устройство для квартиры (TA7368P, питание 5В)
Далеко не все многоквартирные дома оборудованы домофонами. В очень многих люди живут по-старинке, вход в подъезд через механический кодовый замок, который открывается на любой код и даже без кода, ну и звонковые кнопки на дверях в квартиры. Если в квартире живет пожилой и не очень здоровый .
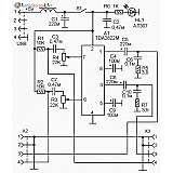
Домофон на одного абонента, собран на микросхеме TA7368P
Привычные домофоны обычно рассчитаны на множество абонентов и предназначены для многоквартирных домов. Но бывают случаи, когда необходимо обеспечить связью с улицей отдельные помещения, склады, офисы, частные дома. То есть, нужен домофон на одного абонента. Здесь приводится схема именно такого .
Индивидуальный домофон на транзисторах 2N2222, 2N2907
Практически это индивидуальное переговорное устройство, симплексное с односторонним управлением, оно состоит из двух блоков, — внутреннего и внешнего. Внутренний блок, это тот блок, что расположен внутри помещения. В нем сосредоточена вся электроника и переключатель «говорю /слушаю» .
Схема электронной телефонной трубки для замены в телефонном аппарате
Эта схема может понадобиться если нужно заменить старую разговорную схему телефонного аппарата на угольном микрофоне и трансформаторе на электронную. Или при ремонте электронной телефонной трубки. Кроме того, можно взять стандартную трубку современного электронного телефонного аппарата .
Схема приставки к проводному телефону для записи разговоров на магнитофон или компьютер
Конечно сейчас стационарные телефонные аппараты не пользуются такой популярностью как раньше, и все же, ониеще есть в эксплуатации. В некоторых случаях бывает желательно записывать телефонный разговор. В сотовом телефоне можно включить соответствующую функцию. А вот для простого стационарного .
Переговорное устройство на основе двух телефонных трубок, питание 1,5В
Схема доступного переговорного устройства на транзисторах, с применением двух телефонных трубок, низковольтное питание, собрана на транзисторах. Однажды возникла необходимость организовать несложное проводное переговорное устройство. В наличии были две такие одинаковые трубки. Если просто их соединить проводами ничего .
Схема устройства для подсчета времени разговоров по телефону
В настоящее время существуют различные тарифные планы оплаты телефонных разговоров используя стационарную телефонную сеть. При повременной оплате желательно каким-то образом самостоятельно отсчитывать суммарную (месячную) продолжительность исходящих телефонных разговоров. Это поможет избежать .
Как подключить классическую телефонную трубку к мобильному телефону или смартфону
Сейчас сотовыми телефонами, смартфонами пользуются практически все. Стационарные телефоны во многих квартирах и офисах уже практически отсутствует. Да и зачем стационарный телефон, если сотовый во всех отношениях лучше, — это и мобильность и дополнительные функции. Но не все так просто .
Схема переговорного устройства из двух телефонных трубок (TDA2822)
Телефонные трубки современных стационарных аппаратов выполнены по схеме, показанной на рисунке 1. В трубке находится телефонный капсюль и электретный микрофон, выведенные независимо друг от друга на четырехконтактный разъем. Соединение с телефонным аппаратом посредством стандартного .
Как сделать проводной телефон
простые схемы для связи
Самый простой телефонный аппарат был изобретен Беллом еще в 1876 году и представлял собой два наушника, соединенных между собой парой проводов.
Так как схема не содержит никаких усилителей и источников питания — дальность действия ее не превышает 100 — 200 метров. Для проверки работоспособности схемы следует применять высокоомные головные телефоны типа «Тон» или «Октава» с сопротивлением звуковых катушек от 1000 Ом.
Аналогично можно построить простейшее переговорное устройство из двух трубок от промышленного телефонного аппарата старой конструкции (с дисковым номеронабирателем):
В данном переговорном устройстве используются низкоомные (с сопротивлением звуковых катушек около 65 ом) телефоны совместно с угольными микрофонами и батарея питания. Благодаря использованию источника питания удальсь значительно увеличить дальность действия связи. Этот принцип и в настоящее время широко используется в телефониой связи. Дальность связи зависит от напряжения питания батареи и сечения (толщины) проводов линии связи. Типовое напряжение питания в АТС колеблется от 30 до 60 вольт, что позволяет применять этот вид связи на расстояния до 100 километров без применения дополнительных усилителей.
Дальнейшим усовершенствованием переговорного устройства является введение устройства вызова. Эта схема разработана для стандартных телефонных аппаратов аналоговых АТС (раньше такие широко использовались в быту и в промышленности). Подойдут телефоны с неисправными (или отсутствующими) дисковыми номеронабирателями.
Для питания телефонов и вызывного устройства используются батареи с напряжением от 3 до 12 вольт (не критично — напряжение зависит в большей степени от расстояния между абонентами). Разговорная цепь аналогична рассотренной нами ранее. Для вызова используется простейший генератор ЗЧ колебаний (мультивибратор) на транзисторах Т1 и Т2. В качестве переключателей используются контакты стандартного переключателя, установленного в корпусе телефона. В исходном положении — трубки положены на рычаг — переключатели в положении, указанном на схеме, генераторы обесточены. При поднятии любой из трубок на мультивибратор противоположного телефона начинает поступать напряжение питания и в телефоне аппарата слышен звук. При поднятии трубки другим абонентом — батареи соединяются последовательно с трубками. Можно начинать разговор. По окончании разговора трубки кладутся на рычаги — цепи питания обесточиваются. В данной схеме удобно использовать для питания «плоские» батареи для карманных фонарей типа 3336. Батареи укрепляются вместе с платками мультивибратора в корпусах аппаратов. Как показала практика — батарей хватает на большой срок (практически срок службы батареи равен ее сроку хранения). Если из-за большого расстояния между аппаратами громкость сигнала вызова окажется недостаточной — можно параллельно телефонным трубкам установить вызывные кнопки (без фиксации!), либо увеличить напряжение батарей (например — использовать 9-вольтовую «Крону»). Обратите внимание на полярность подключения аппаратов друг к другу (перекрестное)! Неправильное подключение может привести к порче мультивибраторов и батарей питания! Данная схема была описана в журнале «Радио» за 1997 год, номер 4, стр. 38.
Ниже рассмотрим несколько устройств с электронными усилителями.
Первая схема — проводное переговорное устройство. При использовании двух таких устройств можно наладить связь между двумя абонентами на расстоянии более 250 метров (при использовании в качестве линии достаточно толстого провода). Для того, чтобы объединить два таких устройства между собой, нужно соединить одноименные клеммы аппаратов между собой (клемма «1» с клеммой «1» а «2» со «2»). Можно вместо одного из проводов использовать, например, батарею отопления — и тогда для связи нужно будет провести только один провод. Заземление подключается у обоих аппаратов к клемме «2», а к клеммам «1» аппаратов подключаем провод связи. Усилитель аппарата собран на трех транзисторах. Первые два каскада выполнены по схеме с общим эмиттером и обеспечивают основное усиление по напряжению. Каскад на транзисторе VT3 включен по схеме с общим коллектором и обеспечивает согласование усилителя с линией.
Схема усилителя довольно простая, поэтому мы не будем долго останавливаться на ней. Определимся с кнопками управления. Для переключения усилителя из режима «прием» в режим «передача» служит сдвоенная кнопка SA1. При помощи части кнопки SA1/1 производим подачу питания на усилитель, а при помощи кнопки SA1/2 переключаем линию. На схеме кнопка SA1 показана в положении «прием». В этом положении к линии подключается телефонный капсюль BF1. Если кнопку SA1 нажать — усилитель перейдет в режим «передача». При этом, телефон отключается от линии, на усилитель подаётся напряжение питания (9 В), а линия подключается к выходу усилителя. Для того, чтобы можно было быстро вызвать другого абонента, в усилитель введена кнопка «вызов». Если в режиме передачи нажать кнопку «вызов», усилитель на транзисторах VT1,VT2 переходит в режим генерации и в телефонном капсюле абонента 2 будет слышен громкий сигнал вызова.
Для получения максимальной громкости, телефонный капсюль должен быть низкоомным (не более 100 Ом) — его можно использовать от промышленного телефонного аппарата. Такие капсюли под названием ТК-47 продаются в магазинах, торгующих телефонными аппаратами.
Вместо транзисторов МП41 в усилителе можно использовать транзисторы типов МП39-МП42; МП25, МП26. Возможно использовать и кремниевые транзисторы (например — типов КТ208, КТ361), но в этом случае придется изменить номиналы резисторов смещения в базовых цепях транзисторов (в сторону уменьшения). Разделительные электролитические конденсаторы могут иметь емкость от 0,5 до 10 мкф. Конденсатор С4 — типа КМ на емкость не менее 0,068 мкф.
Для питания усилителей можно применить батареи типа «КРОНА», или импортные типа «6F22». В качестве кнопок можно использовать одиночные переключатели типа П2К, либо ПКН без фиксации.
Конструкция собирается в небольшой коробке подходящих размеров.
Настройка усилителя (всего их надо изготовить 2 штуки) сводится к установке коллекторных токов транзисторов при помощи резисторов в базовых цепях. На время настройки коллекторного тока транзистора VT3, в гнезда линии нужно включить телефонный капсюль!
Применяя современные микросхемы можно собрать очень простое проводное переговорное устройство:
Усилитель этого устройства собран на микросхеме стабилизатора напряжения КР142ЕН12.
Подробно схема усилителя НЧ на этой микросхеме была описана в статье И.Нечаева (журнал «Радио» 12-2000).
Абонентские устройства неравноценны: в одном из них собран усилитель с питанием, в другом — только динамик с переключателем. В устройстве использованы кнопки без фиксации. Резистор R1 — регулятор громкости. Соединительный кабель состоит из двух проводов, — экранированного и неэкранированного. Экранированный провод подключается ко входу усилителя. Динамики подключены к выходу усилителя через одинаковые сопротивления, при этом, выбирая сопротивление резистора R5, следует учитывать сопротивление проводов линии.
Налаживание усилителя сводится к установке напряжения на выводе 5 микросхемы, равного 2,5 вольта при помощи резистора R5 (движок регулятора громкости во время этой процедуры должен быть в нижнем по схеме положении!).
Переговорное устройство было описано в журнале «Радиоконструктор» 04-2007,страница 29. Автор — Ерохин Ю.В.
Для связи с приятелем без использования проводов можно использовать радиопередатчик, схема которого приведена ниже.
Передатчик рассчитан на работу в коротковолновом диапазоне (КВ). В качестве приемника можно использовать имеющийся у вас радиовещательный приемник, перекрывающий диапазоны 25-41 метров. Модуляция в передатчике — смешанная АМ и ЧМ.
Передатчик состоит из усилителя звуковой частоты, собранного на транзисторе VT1 и генератора радиочастотных колебаний на транзисторе VT2. На вход передатчика можно подключить микрофон, либо какой-нибудь источник звуковых частот, например — магнитофон. Во втором случае, музыку можно будет прослушивать на некотором расстоянии от магнитофона.
Усилитель звуковых частот собран по типовой схеме. Емкость конденсатора С6 может быть 5-10 Мкф. Если усилитель собран правильно — он не требует настройки.
Схему генератора радиочастоты рассмотрим подробнее. Если присмотреться к схеме — можно уловить сходство генератора с обычным усилителем с включенным в коллекторную цепь транзистора колебательным контуром. От параметров этого контура зависит рабочая частота генератора. Для возникновения генерации между коллектором и эмиттером транзистора включен подстроечный конденсатор С5. Изменяя емкость этого конденсатора, добиваются устойчивых колебаний генератора при максимальной отдаваемой мощности.
Катушка колебательного контура намотана на каркасе от контура ПЧ старого лампового телевизора. Катушка имеет диаметр 7,5 мм и подстроечный сердечник из карбонильного железа. Катушка L1 содержит 25 витков, провода ПЭВ-0,25, намотанных виток к витку в один слой. Катушка L2 содержит 10 витков, провода ПЭВ-0,15 и намотана поверх катушки L1. Настройку такой катушки на частоту работы передатчика можно производить при помощи подстроечного конденсатора С4, а также при помощи магнитного сердечника. Сердечником можно производить плавную настройку частоты передатчика на участок, на котором не работают мощные радиостанции. Если на рабочей частоте передатчика будет находиться другая радиостанция — дальность действия передатчика не превысит нескольких метров.
Мощность можно косвенно измерить при помощи индикатора поля, состоящего из катушки и детекторного диода.
Катушка индикатора поля содержит 2 витка, провода ПЭВ-0,6 , намотанных на оправке, диаметром около 10 мм. После намотки, катушка снимается с оправки. Получаем так называемую ОБЪЕМНУЮ катушку. Если такую катушку поместить вблизи контура высокочастотного генератора, то в ней возникнет некоторое напряжение, которое после детектирования можно измерить милливольтметром постоянного тока . Лучшие результаты дает применение вместо милливольтметра чувствительного (с током полного отклонения стрелки 50 — 100 микроампер) стрелочного микроамперметра. Не следует для этой цели применять дешевые мультиметры Китайского производства! Но уж если возникла такая необходимость — переключатель мультиметра следует поставить на максимальную (обычно не более 200 милливольт) чувствительность!
Настройку генератора производим до получения максимальных показаний вольтметра при помощи конденсатора С5 передатчика. Далее, включив радиоприемник, перестраиваем его по диапазону и находим ту частоту (длину волны), на которой работает передатчик (сигнал передатчика прослушивается в приемнике в виде шипения). Для того, чтобы убедиться в правильности настройки приемника — выключаем передатчик. При выключенном передатчике (при правильной настройке приемника) шипение приемника должно пропасть.
Хорошо настроенный передатчик при антенне, длиной около 2 метров, можно услышать на расстоянии до 200 метров (дальность действия передатчика зависит от чувствительности приемника).
Данный радиопередатчик можно перестроить для работы в диапазоне УКВ. Для этого нужно только изменить намоточные данные катушки индуктивности. Для работы в диапазоне 66-70 Мгц катушка должна содержать 5 витков, провода ПЭВ-0,6. Каркас для намотки катушки используется тот — же, что и в диапазоне КВ.
При перестройке передатчика на диапазон УКВ следует учитывать, что дальность связи уменьшается. Пропорционально увеличению частоты ухудшается частотная стабильность (передатчик будет самопроизвольно перестраиваться по диапазону).
Для увеличения мощности можно заменить транзистор генератора более мощным высокочастотным (например КТ909) с теплоотводом. При такой замене придется уменьшить (опытным путем) сопротивление резистора в базовой цепи для увеличения коллекторного тока. Настройка этого варианта передатчика может быть произведена по максимальному свечению лампы накаливания (2,5 вольта 150 миллиампер), подключенной параллельно катушке L2. Такой транзистор в диапазоне УКВ способен обеспечить дальность действия передатчика до 1-2 километров. При этом потребляемый схемой ток может достигать 300 миллиампер и питать ее придется уже только от сетевого источника питания. При питании схемы от сетевого источника и высоком уровне (более 30 милливольт) пульсаций возможно появление в приемнике фона с частотой 100 герц. Для устранения фона необходимо применять высококачественные стабилизаторы напряжения и увеличивать емкости конденсаторов фильтра в стабилизаторе.
Необходимо учитывать, что мощный передатчик, собранный по данной схеме, может стать источником помех в довольно широком диапазоне частот (из-за своей не совершенности), так как имеет большое количество побочных излучений частот («гармоник»)!
Простое автоматическое телефонное переговорное устройство
Наверное, каждый, кто имеет отношение к радиолюбительству, сталкивался с необходимостью изготовления простого и надежного переговорного устройства. В радиолюбительской литературе встречаются схемы переговорных устройств, однако, многие из них имеют такие недостатки как громоздкая линия связи (3-х, 4-х проводная), необходимость изменения схемы телефонных аппаратов или применение специальных абонентских устройств и т.п. Описываемое ниже переговорное устройство лишено подобных недостатков, работает с любыми двухпроводными телефонными аппаратами, некритично к применяемым реле и обеспечивает связь при длине линий до нескольких километров. Вызов абонента происходит автоматически, при снятии телефонной трубки, отбой — при возвращении ее в исходное состояние.
Рассмотрим работу устройства по принципиальной схеме. Исходное состояние схемы — при положенных трубках обоих аппаратов. Допустим, что трубку снял абонент АБ-1. Образуется шлейф линии (цепь по постоянному току), срабатывают реле А, реле ИН (плюс с VD1, обмотка реле ИН, резистор R1, обмотка реле А, аппарат АБ-1, «земля»). Сработав, реле А свой контакт 1-2 переключит в положение 1-3, а реле ИН замкнет контакты 1-2 и скоммутирует индукторное (вызывное) напряжение с обмотки III трансформатора Т1, которое через контакты 1-2 реле Б, конденсаторы С3, С4 поступит на телефонный аппарат второго абонента. При снятии трубки телефона АБ-2 сработает реле Б, вызывная цепь разомкнется, а контактами 1-3 реле Б будет создана разговорная цепь с АБ-1. Напряжение для питания микрофонов телефонных аппаратов поступает через обмотку реле ИН, которая одновременно служит дросселем, исключающим шунтирование разговорной цепи источником питания. Конденсаторы С1 и С4 нужны для прохождения разговорных и вызывных токов в обход обмоток реле. Схема автоматически переходит в исходное состояние при положенных трубках обоих телефонных аппаратов. Если по окончании разговора один из абонентов не вернет трубку в исходное состояние, то у другого абонента будет звенеть звонок. Этот недостаток можно исключить усложнением схемы и применением реле с другими группами контактов или дополнительных реле, что вряд ли в данном случае оправдано. Достаточно простого корректного пользования данным устройством.
Длина линий связи может составлять несколько километров и ограничена лишь напряжением источника питания (при большой длине линий напряжение обмотки II нужно увеличить). В качестве абонентских реле А и Б подойдут любые реле с одной контактной группой на переключение, с током срабатывания 5…10 мА и коммутирующим напряжением контактной группы не ниже индукторного напряжения (в данном случае переменное, 80 вольт). Возможные типы применяемых реле и их параметры приведены в таблице.
| Сопротивление обмотки, Ом | Рабочее напряжение, В. | |||
|---|---|---|---|---|
| РЭС-9 | ||||
| РС4.524.204 | 9600 | 7 | 1,1 | 8,3…9,3 |
| РС4.524.205 | 3400 | 11 | 1,7 | 13…15 |
| РС4.524.208 | 9600 | 7 | 1,1 | 8,3…9,3 |
| РС4.524.217 | 9600 | 7 | 1,1 | 8,3…9,3 |
| РС4.524.218 | 3400 | 11 | 1,7 | 13…15 |
| РС4.524.230 | 3400 | 11 | 1,7 | 13…15 |
| РЭС-10 | ||||
| РС4.524.301 | 4500 | 8 | 1,1 | 9,5…10,5 |
| РС4.524.313 | 4500 | 8 | 1,1 | 9,5…10,5 |
| РС4.524.316 | 1600 | 10 | 1,3 | — |
| РЭС-15 | ||||
| РС4.591.001 | 2200 | 8,5 | 2 | — |
| РС4.591.007 | 1200 | 11,4 | 3 | — |
| РЭС-22 | ||||
| РФ4.500.122 | 2500 | 10,5 | 3,5 | 43,2…52,8 |
| РФ4.500.124 | 2800 | 11 | 3,5 | 54…66 |
| РФ4.500.125 | 2800 | 11 | 3,5 | 54…66 |
| РФ4.500.130 | 2500 | 10,5 | 3,5 | 43,2…52,8 |
| РЭС-34 | ||||
| РС4.524.371 | 4200 | 8 | 1,2 | — |
| РС4.524.375 | 4200 | 8 | 1,2 | — |
| РЭС-49 | ||||
| РС4.569.000 | 1900 | 8,3 | 0,8 | 24…30 |
| РС4.569.001 | 1900 | 8,3 | 0,8 | 24…30 |
| РС4.569.423 | 1900 | 8 | 1,6 | 22…36 |
| РС4.569.427 | 1900 | 8 | 1,2 | 22…36 |
| РС4.569.428 | 1900 | 8 | 1,6 | 22…36 |
| РС4.569.429 | 800 | 12 | 2,2 | 16…20 |
| РС4.569.430 | 1900 | 8 | 1,2 | 22…36 |
| РЭС-54 | ||||
| ХП4.500.010 | 4000 | 2,6 | 0,3 | 22…32 |
| ХП4.500.011 | 4000 | 3,6 | 0,4 | 24…33 |
| РЭС-60 | ||||
| РС4.569.436 | 1700 | 8,4 | 1,8 | 22…34 |
Номера выводов реле и их схема показаны на прилагаемых рисунках. В качестве индукторного реле ИН можно использовать любое реле, желательно с большим количеством витков обмотки, т.к. обмотка этого реле выполняет также роль дросселя (как уже упоминалось выше). Можно применить реле типа РЭС-6, РЭС-9, РЭС-10, РЭС-15, РЭС-22 или любые другие с коммутирующим напряжением контактной группы не ниже индукторного напряжения. В данной конструкции можно использовать и другие типы реле. Например, подойдут реле типа РПН, РЭС-14 (реле такого типа эксплуатируются на координатных телефонных станциях), можно использовать реле от телефонных блокираторов и диодно-релейных приставок (ДРП).
Трансформатор может быть любой, обеспечивающий на выходе нужные напряжения. При выборе трансформатора следует помнить, что обмотка индукторного напряжения должна обеспечить ток не менее 100 мА. Если устройство будет эксплуатироваться с короткими линиями связи, напряжение индукторной обмотки может быть ниже 50 вольт, т.к. звонки у большинства телефонных аппаратов (включая электромеханические) могут нормально работать при пониженном вызывном напряжении, вплоть до 35 — 40 вольт. Можно использовать трансформатор со следующими данными: сердечник — Ш16х45, обмотки: I (сетевая) — 1320 вит. ПЭВ-2, сечением 0,23 мм., II — 110 вит. ПЭВ-2, сечением 0,35 мм., III (индукторная) — 500 вит. ПЭВ-2, сечением 0,12 мм.
Конденсаторы С1 — С4 типа МБМ, МБГО, рабочим напряжением не ниже 160 вольт, их емкость может быть в пределах 0,5…4 мкФ. Вместо резисторов R1 и R2 лучше использовать дроссели с большим количеством витков. Можно использовать готовые, от старых ламповых телевизоров. В качестве дросселей можно использовать обмотки реле, первичные обмотки сетевых или звуковых трансформаторов. Резистор R3 служит для ограничения вызывного тока, а также предохраняет обмотку III трансформатора от возможного короткого замыкания (К.З.) при повреждениях на линии. Сопротивление резистора R3 может быть в пределах 50…150 ом. Если есть возможность, вместо R3 лучше применить миниатюрную лампу накаливания на 60 вольт (такие применяются в телефонии). Такое включение позволит визуально контролировать состояние линии вызываемого абонента, например: при неярком свечении — линия исправна; при ярком свечении — на линии К.З.; при отсутствии свечения — обрыв линии. Диодный мост VD1 — КЦ402, КЦ405, КЦ409 с любой буквой, можно использовать выпрямительные диоды на ток не менее 0,3 А. Монтаж схемы устройства выполняется навесным способом. Телефонные аппараты любого типа для двухпроводной связи, без номеронабирателя или с неисправным номеронабирателем. Налаживание схемы не требуется. В отдельных случаях при подаче индукторного (вызывного) напряжения может сработать абонентское реле. В этом случае следует убедится в исправности обходного конденсатора С1, если сработает реле А (или С4 для реле Б). Срабатывание реле может произойти и по другой причине: так как обмотка реле имеет большую индуктивность, то параллельное включение обмотки и конденсатора образует контур, резонансная частота которого может совпасть с частотой вызывного тока (в данном случае 50 Гц.). В этом случае достаточно изменить емкость конденсатора. И в заключение несколько советов тем, кто впервые имеет дело с проводной телефонной связью.
Самодельное переговорное устройство для частного дома
простые схемы для связи Самый простой телефонный аппарат был изобретен Беллом еще в 1876 году и представлял собой два наушника, соединенных между собой парой проводов.
Аналогично можно построить простейшее переговорное устройство из двух трубок от промышленного телефонного аппарата старой конструкции (с дисковым номеронабирателем):
В данном переговорном устройстве используются низкоомные (с сопротивлением звуковых катушек около 65 ом) телефоны совместно с угольными микрофонами и батарея питания. Благодаря использованию источника питания удальсь значительно увеличить дальность действия связи. Этот принцип и в настоящее время широко используется в телефониой связи. Дальность связи зависит от напряжения питания батареи и сечения (толщины) проводов линии связи. Типовое напряжение питания в АТС колеблется от 30 до 60 вольт, что позволяет применять этот вид связи на расстояния до 100 километров без применения дополнительных усилителей.
Дальнейшим усовершенствованием переговорного устройства является введение устройства вызова. Эта схема разработана для стандартных телефонных аппаратов аналоговых АТС (раньше такие широко использовались в быту и в промышленности). Подойдут телефоны с неисправными (или отсутствующими) дисковыми номеронабирателями.
Ниже рассмотрим несколько устройств с электронными усилителями.
Для питания усилителей можно применить батареи типа «КРОНА», или импортные типа «6F22». В качестве кнопок можно использовать одиночные переключатели типа П2К, либо ПКН без фиксации.
Конструкция собирается в небольшой коробке подходящих размеров.
Настройка усилителя (всего их надо изготовить 2 штуки) сводится к установке коллекторных токов транзисторов при помощи резисторов в базовых цепях. На время настройки коллекторного тока транзистора VT3, в гнезда линии нужно включить телефонный капсюль!
Применяя современные микросхемы можно собрать очень простое проводное переговорное устройство:
Усилитель этого устройства собран на микросхеме стабилизатора напряжения КР142ЕН12.
Подробно схема усилителя НЧ на этой микросхеме была описана в статье И.Нечаева (журнал «Радио» 12-2000).
Налаживание усилителя сводится к установке напряжения на выводе 5 микросхемы, равного 2,5 вольта при помощи резистора R5 (движок регулятора громкости во время этой процедуры должен быть в нижнем по схеме положении!).
Для связи с приятелем без использования проводов можно использовать радиопередатчик, схема которого приведена ниже.
Мощность можно косвенно измерить при помощи индикатора поля, состоящего из катушки и детекторного диода.
Хорошо настроенный передатчик при антенне, длиной около 2 метров, можно услышать на расстоянии до 200 метров (дальность действия передатчика зависит от чувствительности приемника).
При перестройке передатчика на диапазон УКВ следует учитывать, что дальность связи уменьшается. Пропорционально увеличению частоты ухудшается частотная стабильность (передатчик будет самопроизвольно перестраиваться по диапазону).
Для увеличения мощности можно заменить транзистор генератора более мощным высокочастотным (например КТ909) с теплоотводом. При такой замене придется уменьшить (опытным путем) сопротивление резистора в базовой цепи для увеличения коллекторного тока. Настройка этого варианта передатчика может быть произведена по максимальному свечению лампы накаливания (2,5 вольта 150 миллиампер), подключенной параллельно катушке L2. Такой транзистор в диапазоне УКВ способен обеспечить дальность действия передатчика до 1-2 километров. При этом потребляемый схемой ток может достигать 300 миллиампер и питать ее придется уже только от сетевого источника питания. При питании схемы от сетевого источника и высоком уровне (более 30 милливольт) пульсаций возможно появление в приемнике фона с частотой 100 герц. Для устранения фона необходимо применять высококачественные стабилизаторы напряжения и увеличивать емкости конденсаторов фильтра в стабилизаторе.
Необходимо учитывать, что мощный передатчик, собранный по данной схеме, может стать источником помех в довольно широком диапазоне частот (из-за своей не совершенности), так как имеет большое количество побочных излучений частот («гармоник»)!
Не расставайтесь с любимыми или новая жизнь старых вещей
Таких и подобным им случаев, к сожалению, сотни и тысячи. Небольшая (до 1000 руб) стоимость подобных девайсов предполагает, что хозяин без сожаления заменит такой телефон, поскольку рентабельность ремонта перевесит саму стоимость изделия.
Можно пойти еще дальше и научить «хромую утку» оповещать звуком о любом другом изменении контролируемого пространства в пределах квартиры или офиса. Главное – чтобы был исправен передающий и приемный тракт, и работала функция «поиск трубки». Далее я расскажу, как из такого полуисправного беспроводного комплекта сделать полезную в хозяйстве вещь.
На рис. 1 представлен внешний вид беспроводного комплекта Texet TX-D5300: база и одна трубка.
Для доработки штатного комплекта (база + трубка) потребуется сделать несколько несложных шагов. Вот они:
Рассмотрим эти шаги подробнее.
На рис. 2 представлен вид на базу со снятой крышкой корпуса.
В центре печатной платы (рис. 2) находится кнопка с контактами на замыкание; у нее 4 вывода, два из которых соединены (дублируют друг друга). Омметром проверяем соединение в контактной группе кнопки – при нажатии на нее выявляем замыкающиеся контакты.
Параллельно им паяльником с тонким жалом и мощностью до 25 Вт (чтобы не повредить радиоэлементы на печатной плате) припаиваем двужильный шлейф; необходимости в его экранировании нет (рис. 3).
Схема подключения достаточно проста, и, на мой взгляд, даже не нуждается в публикации отдельного рисунка. Это геркон включенный параллельно кнопке (на базе) «поиск трубки».
Далее необходимо пояснить – принцип работы радиотелефона Texet TX-D5300 в режиме поиска трубки.
База тут ни причем: трель отзвучит за 3 секунды
При длительном (или многократно повторяющемся с частотой более 1 раза в 5 секунд) нажатии на кнопку «поиск трубки» звуковой сигнал будет все равно только однократный, продолжительностью несколько секунд. То же будет и при открывании двери, на которой установлен «замыкатель контактов». Это особенность промышленной разработки телефона Texet TX-D5300.
На рис. 4 показан геркон, совмещенный с магнитом на подвижной части двери.
При плотно закрытой двери (рис. 4) магнит воздействует своим полем на геркон и контакты последнего размыкаются. При открывании двери геркон находится в обычном режиме с замкнутыми контактами. Это состояние передается на базу и трубка телефона издает истошный звуковой сигнал. В качестве геркона я применяю КЭМ-3-1 с тремя контактами.
Для питания трубки радиотелефона, расположенной в пределах 30 метров от базы, применяю адаптер для питания сотового телефона Nokia c выходным постоянным напряжением 3,7…4.2 В. В этом случае подойдет любое ненужное зарядное устройство с выходным напряжением в указанном диапазоне.
Рис. 5. Радиотрубка и новый адаптер питания
Технические характеристики базового блока TX-D5300 фирмы Texet
Безопасность и сервис функции в модели Texet TX-D5300 Black:
База питается от сетевого адаптера 6,5 В постоянного тока (ток потребления 150 мА).
Срочная новость: туалет уже свободен.
Как я уже отметил, вариантов применения доработанного устройства может быть много: было бы что сигнализировать.
Чтобы реализовать любую из этих идей, нужно лишь позаботиться о размещении контактного датчика непосредственно в зоне его срабатывания и разместить недалеко базу радиотелефона.
Вместо контактов геркона (кнопки или переключателя на замыкание) можно применять даже электронную схему с управлением на основе электронных ключей (микросхемы К190КТ1 – К190КТ2, мультиплексоров или реле). Но это уже совсем другая история, посложнее.
Интересная идея: нашу разработку можно испорльзовать и для охраны недвижимости. Для этого потребуется одна трубка и одна соседка. Если трубку установить у соседки по лестничной клетке (с условием предварительного с ней консенсуса), то в период вашего длительного отсутствия эта самая соседка, неравнодушная к чужим тайнам, всегда будет знать, что у вас «кто-то открыл дверь», и сумеет, надеюсь, вовремя позвонить «куда следует».
Домашняя телефонная сеть из двух телефонов
Здравствуйте, уважаемые любители опытов и экспериментов своими руками!
Мы уже затрагивали тему телефонной связи на страницах блога о науке и технике своими руками. Тогда речь шла о телефоне из пластиковых стаканчиков. К сожалению, такой телефон очень хорошо демонстрирует некоторые законы акустики, но на практике может быть применим только в довольно идеальных условиях — нить телефона должна быть натянута и не должна касаться каких-либо препятствий. Да и длина нити ограничена. Другое дело обычный проводной телефон. В его применимости сомневаться не приходится. Несмотря на распространение мобильной связи, он еще не скоро будет вытеснен из квартир и офисов. О нем и поговорим, а заодно и построим свою собственную простейшую телефонную сеть, лишенную вышеуказанных недостатков.
Знаете ли вы, что телефонная связь берет свое официальное начало еще в 19 веке, и с тех пор принципиальная конструкция телефона практически не изменилась? Это действительно так. Конечно, в деталях телефон стал другим — в состав современного телефонного аппарата входят электронные компоненты, которых просто не существовало на момент изобретения. В телефонных сетях функционируют автоматические телефонные станции, осуществляющие коммутацию абонентов между собой. Появились различные телефонные сервисы. Однако назначение телефонного аппарата любой схемы остается неизменным с момента его изобретения Александром Беллом в 1876 году — преобразование звука в электрический сигнал и передача его по линии связи до нужного абонента и обратное преобразование в звуковой сигнал. И в этом классической телефонной связи нет равных.
Чтобы продемонстрировать это утверждение давайте сравним вышеупомянутый телефон из пластиковых стаканчиков с обычной телефонной сетью. О недостатках первого мы уже говорили — это небольшая дальность, отсутствие препятствий на пути линии связи, обеспечение натяжения нити. Кроме того, давайте оценим скорость распространения звука в первом и втором типе связи. Так, скорость распространения звуковой волны в железе составляет примерно 5000 метров в секунду. Даже если бы мы нашли способ устранить затухание звуковой волны, звук, скажем, из Москвы во Владивосток шел бы 30 минут! Не знаю как вам, а мне бы быстро надоел такой телефон — до Марса радиосигнал доходит быстрее! Другое дело скорость распространения электрического импульса — 300 000 километров в секунду. Лучшего посредника для передачи звука не найти. Нужно лишь только придумать способ преобразования звуковой волны в электрический сигнал и наоборот. И такой способ как раз и нашел Александр Белл.
В его телефонном аппарате звуковой сигнал преобразовывался в электрические импульсы, которые по проводам достигали противоположного аппарата и там преобразовывались обратно в звуковой сигнал. Все оказалось настолько же простым, насколько и гениальным! Конечно, в первой телефонной сети не было ни телефонных станций, ни номеронабирателей, ни других современных телефонных прелестей. Были только два телефонных аппарата, соединенных между собой электрическим проводом. Я вам предлагаю проверить возможность существования такой телефонной сети. Более того, такую телефонную связь вполне реально использовать на практике, например, чтобы телефонизировать домашнюю мастерскую. А если провести такой телефон к месту игры вашего ребенка, то он надолго останется ключевым звеном во многих играх.
Стоимость IP-телефонии
Заняться созданием такого вида связи, как IP-телефония своими руками — отличное решение, однако перед тем как приняться за дело, необходимо узнать, во сколько она обходится обычным пользователям. Стоит заметить, что данный нюанс довольно актуальный. VoIP-телефония получила распространение на весь мир. За счет чего? Она не только позволяет экономить денежные средства, но и дает отличного качества связь и так далее. Данный протокол также обеспечивает бесплатные звонки абоненту, который зарегистрирован у того же провайдера.
Всем известно, как именно работает обычная традиционная телефония. Чем дальше расположен собеседник, тем дороже будет обходиться минута связи. IP-телефония бесплатно позволяет разговаривать с человеком, который находится на другом конце планеты. Не нужно платить за передачу голосовых данных и соединение. Дополнительная тарификация не проводится. За счет этого и плата за звонок абоненту, который находится в другой сети и зарегистрирован у «левого» провайдера, будет намного ниже, чем у обычного мобильного оператора.
За звонки внутри сети оплата не производится. В преимущественной части входящих вызовов за них также не приходится отдавать средства. На стационарные и мобильные номера взимается плата около 40 копеек в минуту. Это совсем немного.
За пользование прямых номеров необходимо будет заплатить. Точную стоимость сказать невозможно, однако она небольшая и является ежемесячной.
Раритетный домофон
Своё писательство на Хабре я решил начать с совсем простого, но полезного проекта, который живет у меня дома уже много лет.
Подарили мне как-то древний телефон. Выпущен он был если не при Иосифе Виссарионовиче, то при Никите Сергеевиче то уж точно! Примерно тогда Гагарин полетел в космос. В общем, штука классная! Можно конечно положить на полочку «в музей», но как-то не интересно. А времена проводных телефонов давно прошли. Надо наделить девайс каким-то функционалом, чтоб можно было пользоваться. Я решил сделать из него домофон. Итак:
Для начала изучим типичную схему трубки координатно-матричного домофона (у меня именно такой и схема очень похожа).

Переделать не проблема. Только есть пара моментов:
Итак, разбираем телефон и выкидываем лишние потроха.
Нам нужно оставить: номеронабиратель, рычаг трубки с контактами, колодки для удобства подключения. Ну и трубку с микрофоном и динамиком само собой. Динамик и микрофон надо проверить, к трубке подключить 4х жильный провод. Контакты номеронабирателя и рычага трубки почистить и проверить.
Из трубки домофона оставляем плату и динамик. Динамик используем в качестве звонка.
Теперь собираем
Трубку подключаем к соответствующим контактам на плате домофона.
Звонок (динамик из трубки домофона) крепим на корпус телефона и подключаем через контакты рычага трубки (фиолетовый цвет на схеме).
Когда трубка опущена, контакт замкнут и в цепь включен звонок. Когда трубка поднята, звонок отключается и в действие вступает переговорное устройство.
В качестве кнопки открытия двери подключим номеронабиратель
У него есть минимум 2 группы контактов. Одни отсчитывают цифры (обеспечивают прерывание при импульсном наборе), но они нам не нужны. Ищем те, которые замыкаются когда диск повернут.
Набираем на диске любую цифру, контакты замыкаются, дверь открывается. Удобно однако!
К переключателю SA1 я припаял перемычку просто для надежности. Геркон SA2 не задействован. Собираем все, проверяем, подключаем. У домофона есть полярность! Видите диод на входе? Не путаем плюсо-минус!
Радуемся, наслаждаемся видом
Телефон на полочке вписывается в дизайн прихожей намного лучше, чем убогая белая трубка возле двери. А звук угольного микрофона это же круть!
Гости удивляются и задают вопросы.
Таким способом можно переделать любой дисковый телефон. Так что торопитесь обыскивать подвалы, кладовки и чердаки!
СХЕМА ПЕРЕГОВОРНОГО УСТРОЙСТВА
В данном случае усилители М и переключатели S установлены в каждом громкоговорителе. Переключение с приема на передачу можно производить каждому абоненту. При нажатии переключателя S, громкоговоритель используется в качестве микрофона и подключается к входу предварительного усилителя через разделительный конденсатор С1. Предварительный усилитель собран на транзисторе VT1. Переменный резистор R1 определяет уровень обратной связи и чувствительность на входе каскада. С выхода предварительного усилителя через переменный резистор R5 сигнал поступает на усилитель мощности, собранный на микросхеме DA1.
С помощью резистора R5 регулируется выходная мощность. С выхода усилителя сигнал поступает в линию и, через отжатую кнопку S2, поступает на громкоговоритель, который в данном случае используется по своему назначению. Надо обратить внимание на то, что линия может быть как двух проводной, так и однопроводной, если в качестве второго провода использовать заземление. Заземлением могут служить трубы водопровода, отопления или просто металлический стержень вбитый в землю.
Какие переговорные устройства бывают
Все системы для голосовой связи можно разделить на следующие виды по типам общения:
Виды аппаратуры
Симплекс
Вещание происходит только одной стороной, при переключении на приём, можно прослушать ответ клиента.
Дуплексное устройство для переговоров
Оборудование даёт возможность одновременного выполнения задач:
При подключении аппарата слышна собственная речь, плюс доступна слышимость разговоров связанного абонентского блока.
Полудуплекс
Автоматическая система работает по принципу отключения собеседника от режима передачи в момент окончания речи и происходит переключение на приём. В зависимости от требуемой абонентской ёмкости выбирается устройство с заданным количеством каналов подключения.
Системы могут наращиваться путём приобретения дополнительных пультов клиента.
Многоканальные устройства
Упрощённая диалоговая система 1+1 не годится в случаях с обслуживанием ряда вызываемых сторон. Для решения подобной задачи требуется коммутатор, к которому подключён как основной пульт переговорной системы, так и каждый отдельно взятый клиентский блок. Устройства данного типа предназначены для количества абонентов от трёх и выше. Соединение происходит через выбор кнопки на основной панели, в ряде случаев используется дополнительная функция громкой связи. Подобный вариант актуален на АЗС.
Протокол SIP
Сеть IP-телефонии, а именно протокол SIP, считается более простым и максимально гибким. За счет него можно значительно экономить трафик, причем работать на нем способно большинство современных устройств и приложений. Каждый человек, использующий данный протокол, получает свой (уникальный) ID. Телефония позволяет свободно пользователям перемещаться по планете, не меняя этого номера.
Протокол дает возможность человеку звонить, связываться по видеосвязи, передавать различные файлы, сообщения, а также играть в онлайн-игры. Для того чтобы совершать некоторые из перечисленных действий, протокол обращается в Сеть интернет, но для остальных используется специальный шлюз IP-телефонии (причем он не один).
Как правильно выбрать переговорное устройство
Назначение системы имеет решающее значение.
Диалоговый формат кассир-клиент или пассажир-кассир может быть предназначен как на одного абонента — банк, аптека, центр обслуживания, так и на группу — АЗС.
Для соединения директор-секретарь предназначены станции с возможностью последующей связи секретаря с руководителями отделов.
Проводные или нет
Прокладка кабеля — затратная и трудоёмкая часть подготовки запуска системы в работу. Изначально необходимо определиться с моделями аппаратов – будут ли они проводные или нет.
Критерии выбора
Решив вопрос с абонентской ёмкостью, важно учитывать и следующие параметры системы:
Ошибки при выборе
Не следует приобретать аппарат с функциями, которые не будут использоваться. Заранее необходимо решить вопрос о последующем дополнительном приобретении программного обеспечения и дополнительных блоков, не дешевле ли взять всё в комплекте.
Фоновые шумы, присутствующие на вокзалах, в аэропортах, являются большой помехой не только для пассажиров, но и для кассиров, работающих в обстановке гула смену. Возможность переговорных моделей гасить объёмные шумы, обеспечивая чёткость диалогов, характеризуется параметром уверенной работы системы.
Компьютерные программы
При использовании первого варианта имеет смысл установить программное обеспечение. Оно имитирует стационарное устройство. Сервер IP-телефонии с легкостью после совершения настроек соединяется с прибором. Это и позволяет осуществлять звонки и принимать их. Но при использовании компьютера нужно обязательно иметь гарнитуру.
Минусом такого телефона является то, что программа всегда должна работать в фоновом режиме, а ПК – постоянно находиться в активном состоянии. Именно поэтому максимально удобным считается SIP-телефон. Далее поговорим о нем.
Прозвонка телефона
Для прозвонки кабеля телефонной вилки, нужно отсоединить данный кабель от схемы телефона. Здесь Вы можете заметить, что контактные соединения пронумерованы, — на что следует обратить свое внимание при дальнейшем подключении кабеля (фото 4).
В этом фотоснимке дано изображение разъема кабеля, разъем которого, соединяется со схемой телефонного аппарата (фото 5).
Чтобы проверить телефонный кабель, для прозвонки проводов, можно воспользоваться индикаторной отверткой (фото 6). Телефонный кабель состоит из двух проводов и на фотоснимках показано, как нужно пользоваться индикаторной отверткой при данной проверке.
То-есть, индикаторную отвертку необходимо соединить с контактом разьема кабеля (фото 5), а указательный палец второй руки соединить со штырьком телефонной вилки. При проверке, был выявлен обрыв в одном из проводов кабеля (фото 6, справа).
Танкисты бывших не бросают: даем новую жизнь радиотелефону!
Иногда случается, что домашний радиотелефон морально устаревает и перестает радовать: появляются новые модели, с которыми хочется «изменить» на радость себе и близким.
Бывает и так, что его постигает локальная неисправность: к примеру, мой телефон Texet TX-D5300 после падения на пол перестал отображать на дисплее некоторые символы, и считывание информации превратилось для меня в муку.Разбор аппарата и улучшение контактов дисплея с печатной платой ничего не дали.
Автор: Андрей Кашкаров, Санкт-Петербург
Автор-танкист Андрей Кашкаров: а вы занялись переделками?
Тогда мы едим к вам!
Лучшие производители
Commax
Корейская компания с историей более 52 лет является признанным лидером оборудования домофонного и переговорного назначений. Её продукция популярна во всём мире, на протяжении нескольких лет свыше 100 стран находятся в списке постоянных потребителей аппаратов бренда Commax. Компания располагает исследовательским центром, деятельность которого распространяется как на модернизацию, так и на создание уникального оборудования.
STELBERRY
Предприятие «Современные технологии» ведёт свою технологическую историю с 2011 года.
Достоинства торговой марки STELBERRY:
Slinex
Китайский производитель Slinex Technology вышел на рынок в 2005 году. Slinex Россия самостоятельное отделение, действующее на отечественной территории.
Преимущества торговой марки:
Digital
Украинский производитель и торговая марка бюджетной группы известна на рынке электроники с 2014 года. Надёжность и следование последним новаторским технологиям позволяют бренду сохранять за собой занимаемый сегмент рынка.
Платные услуги
Чтобы звонить, необходимо пополнить внутренний счет. После этой операции системы IP-телефонии дадут доступ к вызовам как в пределах Российской Федерации, так и за границу.
При желании можно приобрести прямой номер. Он закрепляется за определенным городом. Их около тысячи. Зачем это необходимо? Можно, находясь в России, отвечать на звонки, которые идут на американский номер. Это позволяет не тратить много средств и экономить трафик.
Лучшие переговорные устройства
Commax HF-8CM/HF-4D/19w
Аппарат имеет 1 канал, оборудован микрофоном вынесенного типа для кассиров.
| Commax HF-8CM/HF-4D/19w | |
| Количество проводных каналов линии | 4 |
| Зона эффективности, м | 300 |
| Потребляемое напряжение, В | 1970-01-01 15:24:00 |
| Ток, максимальный, мА | 150 |
Commax WI 4C
Комплект из двух аппаратов для переговоров директор-секретарь.
| Commax WI 4C | |
| Количество проводных каналов линии | 4 |
| Вес, кг | 0.6 |
| Тип модуляции | частотный |
| Размер, мм | 182 |
| 140 | |
| 43 | |
| Питание, В | 220 |
| Аудиосигнал. Мощность. мВт | 500 |
Slinex АМ 20
Система состоит из базового блока и антивандального внешней панели.
| Slinex АМ 20 | |
| Количество проводных каналов линии | 3 |
| Защищённость, класс | IP 65 |
| Диапазон частот, Гц | 100:15000 |
| Микрофон, чувствительность, дБ | 51 |
| Допустимый диапазон температур,°с | -40/+65 |
| Базовый блок, ток, А | 0.2 |
| Базовый блок, напряжение,В | 12 |
STELBERRY S 400
Одноканальная система от российского производителя рассчитана на 4 переговорные линии.
| STELBERRY S 400 | |
| Количество проводных каналов линии | 4 |
| Зона эффективности, м | 300 |
| Громкость базы клиент/кассир, дБ | 78/89 |
| Мощность базы клиент/кассир, Вт | 1,5/1,0 |
| Допустимый разброс температур, °С | -40/+50 |
| Масса упакованного комплекта, г | 790 |
| Чувствительность, громкость микрофона, уровни | 16 |
Digital Duplex 215G HF
Цифровая трёхпроводная система, выполненная на базе двух аудио процессоров Motorola, относится к типу дуплекс.
| Digital Duplex 215G HF | |
| Количество проводных каналов линии | 3 |
| Зона эффективности, м | 300 |
| Разъёмы | 2 x jack 3,5 мм |
| RJ 9 | |
| RCA Line out | |
| Питание, В | 9 |
Digital Duplex 215G HF
STELBERRY SX 520 — 4
Комплексное переговорное устройство дуплекс обладает возможностью перехода в функцию симплекс – передачи звуковых колебаний в одном направлении. Комплекс оснащён сетевым регистратором Sprut SR 500, переговорными системами с возможностью перехода в режим кассир-пассажир.


















