Почему гудит усилитель в колонках
фон это еще не все , почемуто при включении очень сильный щелчок бывает . Многое перерыл после написание тут этой темы и пробовал корпус tda с минусом питания тоесть с землей питания соединять но эффетка ноль потом соединил еще к земле питания signal ground (экран) но стало так что только фон слышен . Вобшем уже и так и сяк перепробовал но ничего не выходит . Провод который к звуковой карте пк идет экранирован и довольно толстый , припаян прямо к ножкам tda так что тут проблем быть не должно а входные конденсаторы тоже к ножкам tda припоял . Два электролита уже отпаял и щас поставил один старый (90 года выпуска) на 4000 мкф 25 в . И вот еще пробовал видеокамеру подключить и фона нет все нормально а как только к пк подключаю то фонит (камера во время подключения питалась от своего акамулятора без подключения к сети) .
Проверял все уже много раз , ошибок вроде нет да и ведь работает вполне нормально только фонит . Если нет сигнала ну тоесть ниче не играет на пк то фон хорошо слышен , когда играет то почти не слышно .
Вобщем щас хлебну чифиря и буду провода укорачивать о результатах отпишусь через часик или два .
начали гудеть колонки
собственно сабж
в чём может быть проблема, и как вылечить?
если низкий гул — то кондеры в БП либо диод в БП
как идентифицировать испортившийся?
Конденсатор по вздувшейся верхней части или желто-коричневым потекам на ней же.
дать фотку в HR платы БП
симптомы — равномерный гул из обеих колонок (microlab solo 2), не зависящий от настроек громкости и тембра
похоже на проблему? маркировка 105^oC PN
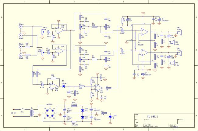
вот схема нарытая в инете
похоже верхний толстый бочонок вздулся
включи музыку на небольшую громкость — потом выруби резко вилку из розетки, должен мгновенно пропасть гул, а музыка немного доиграет еще
спасибо
ага, неудобно читать, вычитал другую маркировку
написано именно 4700мкф 25В
6000мкф это что-то принципиально меняет? чем именно лучше?
перепаять вроде просто, и дело пяти минут
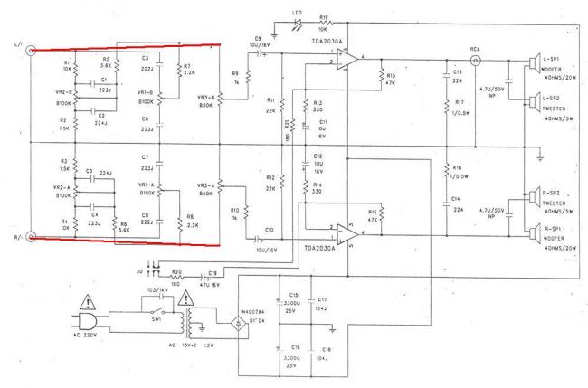
на схеме они c15 и с16?
замени оба на 6000, наверняка уже второй не свеж. 6000 может помочь от провалов по питанию на большой громкости.
да c15 и c16. Еще проверь внешний вид диодов D1-D4, не греются ли они, а то и они могут погореть
6000 не нашёл, есть 6800х25
пойдёт?
завтра куплю, перепаяю, посмотрим что получится
и у меня уже давно старый саб шумит, тоже интересно
вобщем впаял новые, на 6800 толстые, не влезали, впаял оба на 4700
получилось вот такое, с дымком
что ещё могло навернуться?
похоже КЗ на C15, норм припаял, полярность? сфоткай ответную часть
Полярность? Не, не слышал
На первой фотке минус крайнего кондера смотрит в середину платы, на второй — наоборот.
Это печально.
о и правда я на 2ом не заметил
не идеально, не не холодная
полярность ок — они друг к другу плюсами смотрят
о йолки
что ещё кроме двух диодов от такого могло накрыться?
на самой плате единственный плюс, как раз у двух центральных дырок, стормозил — надо было на старые фотки смотреть
думаю не накрылось больше ничего, ZD1 и C17 думаю вообще нет в плате как на схеме
думал и над таким вариантом, но всё ж не настолько я фанат
2 кондера 4700 на 35в
Я правильно понимаю, что левый вздулся и гудение в колонках из-за этого?
Если да, то на какие лучше менять и заменять оба или только левый?
этим уже никого не удивишь, смотри какая у меня баранка
ну и как, правда лучше, чем нормальный импульсный?
если делать самому, то удобнее взять мощный с запасом и 4 обмотками и иметь много вариантов питания.
+схема проще
с импульсным уже надо готовое брать под готовое (для меня так).
а ну еще теплый трансформаторный звук
денис, что про фотки моих конденсаторов скажешь?
или ты полез меня оскорблять, а в итоге сам обиделся?
какой вжопу денис? опять говна объелся? ты вообще меня игноришь — отвали от меня
а как ты так пишешь игноря меня? на минутку отключаешь — пишешь пост и обратно?
ты же сам уже доказал всем тут, что с таким говном как ты лучше не начинать дела
знатно у него бомбануло. кстати, а ставить кондеры большей емкости в цепи питания всегда имеет смысл? или есть плюшки?
не всегда (а если сильно больше поставить, то выйдет так, как на фото)
обычно используется принцип разумной достаточности
<=10000 должно хватить для 99% юзеров
Закопай стюардессу. Проблема гудящего усилка прошек решается заменой этого усилка на приличный. Заодно и куча других проблем решается, которые можно выразить фразой «звук гавно».
смена усилка им не сильно поможет
Моим уже помогла, так что поешь непиздики.
конечно помогла, но не сильно
Можно любой приличный ресивер — там будет по вполне достаточных
Мои то гудели, то не гудели. Я даже носил их в сервис по гарантии. Там не смогли понять в чем проблема, но все узлы пропаяли. Все осталось по-старому. Любой, даже самый дешевый пионер с запасом по мощности будет лучше комплектного, ибо на нем микролаб безобразно сэкономил. Если по хардкору, то на авито продаются весьма неплохие старые техниксы и прочие ямахи за копейки.
Я же сказал не «совковый Бриг», а японский «техникс».
все понятно с тобой, понятно теперь почему не смог осилить гудение в своих соло.
Про, а не соло. Соло уже ничем не помочь. Разве что сделать их пассивными, да.
сделай, а плату питания отдай ТС
У меня не соло, сколько раз тебе повторить?
2 года лечили мужика от желтухи, а оказался китаец!
вобщем перепаял
диоды, и кондер заменил
при включении теперь вообще никакого эффекта
видимых повреждённых деталей на плате нет
полярность диодов правильная?
да
даже лампочка-индикатор питания не загорается
тут теперь диагностика нужна
предохранитель проверь, на плате или вкручивается в крышку
Трансформатор еще мог сгореть, если есть мультиметр, проверь, идет ли с него напряжение.
из схемы можно ли однозначно идентифицировать характеристики трансформатора?
ну и как я понял, предохранителя там нет вообще, либо он как-то запаян в переключатель
Ты, ИМХО, уже времени потратил на большую сумму, чем новые колонки стоят.
На память там двухполярник на 16 вольт. Могу ошибаться.
Можно быстро проверить целы ли остатки схемы, запитав ее от зарядки ноута (они почти все 16-19 вольт).
Скрепки/проволочки — и вперед (к выходам диодного моста или к выходам входных кондёров)
Главное еще зарядку от ноута не спалить
А, ну и полярность конечно опять не перепутай.
по-моему как то маловероятно, что транс сгорел.
недавно блин выкинул транс рабочий от этих колонок лежал 5 лет, думал ну все точно нафиг не пригодится
Ахахах, у тебя были соло? Так вот где ты пристрастился к говну!
У меня тоже были Solo 2 mk3
Лучше пластиковых пищалок за 100р и в бюджет нищего студента вполне вписывались
дурак чтоли, мне их сломанные отдали на запчасти, так и лежали 5 лет. прошки тоже говно, так что удивляюсь твоей радости
Это ты утверждать не можешь, так как прошек у тебя не было.
знатным ты говнарем стал, эталонным.
кондеры все вроде ок, вспухших нет, диоды тоже целые
что-то с мультиметром стоимость ремонта становится нецелесообразной
имеет смысл переделать в пассивную? как это лучше всего сделать?
или кто хочет самовывезти за пиво? (На пассивной колонке фазоинвертор отвалился, внутрях болтается)
Блять, ты их пинал что ли?
из солнцева
4 гинесса (импортных, что с азотным шариком)
ну или 6 leffe blond
дануевонахуй. мультиметр могу дать погонять
Померял частоту шума в колонках: примерно 100Гц
В розетке 50, из-за чего получилось умножение на 2?
Понятно
Взял сейчас в чипидипе два конденсатора 10000х35в, и термоусадочной трубки. Вечером попробую повторить подвиг топикстартера
полярность не повторяй только
Поставил вместо двух 4700х35в конденсаторы 10000х35в
Проверил 2 раза полярность
Включил — тишина!
Гудение полностью пропало!
Как будто колонки выключены
Включаю музыку — такое чувство что басов стало больше.
Еще странные изменения заметил — нажимаю кнопку и музыка играет еще 4-5 секунд. Раньше такого никогда не было, сразу был громкий щелчок в колонках и тишина.
В общем за 340р избавился от гудения, достававшего меня 5 лет. И улучшил звучание басов
Я в восторге!
Спасибо доброфоруму
На форуме года 4 назад предлагал ящик пива тому, кто починит. Никто так и не взялся
гони ящик доброфоруму
Поздно пить боржоми, поезд ушел
А мне по фотографии погадаете?
Тоже гудят, колонкам уже много лет и наверное конденсаторы должны были уже сдохнуть. Но вроде бы конденсаторы не пухлые. Или это ни о чём не говорит?
у тебя они описались похоже, если гудят — меняй. 2200 это неприлично мало.
Как мы по хардкору диагностируем технику:
берем конденсатор, и прямо с обратной стороны платы подключаем к имеющимся в параллель. Если глюк (незапуск/гул/etc) пропал — профит, перепаиваем этот.
А у всяких блаженных, говорят, какие-то esr метры есть.
4700 или 6300.
сгусток на кондере это термойклей для фиксации,хз нахрена его лепят на все платы
Спасибо, буду пробовать менять.
От температуры мог потемнеть
похрен какие, аудиофильские стоят на порядок больше.
лучше взять с Uраб 35 В, чем выбирать какой китай купить
там вроде дешевле чипдипа было
вообще чип ахренел со своей тупой системой на сайте/ в розницу
На самом деле они сделали гениальный ход конем. Раньше там покупали детальки только любители штучно, ну или профи если нужна срочно деталька прям щас, потому что цены конские. А теперь есть интернет-магазин, где мелкооптовые партии зачастую выходят дешевле привычных конкурентов аля платан и электронщик, но надо заказывать специально и ждать пару дней, таким образом они не потеряли гешефт с розничной торговли, а добавили еще с оптовой корпоративной) Ну и хитро так цену инет-магазина показывают крупным планом)
Вольтмастер аффилирован платану.
Чипдип сбоку.
странно, может изменилось что за последние 15 лет.
Раньше они были заодно
Думаю, что чипдип отделился когда-то, а платан завел себе новую розницу — вольтмастер.
Поменял по совету доброфорума 25V 2200uF на 35V 4700uF. Они по габаритам в 2 раза больше во всех направлениях оказывается, но вроде поместились. Колонки всё равно гудят.
И как я говорил на старых не похоже, что они потекли где-то, т.к. непосредственно под ними подтёков не было.
Что это ещё может быть?
по фото не гадаем) диоды, др. конденсаторы. гул мгновенно пропадает когда из розетки вырубаешь?
Фотки после перепайки если кому интересно:
на радиаторах микросхема tda2030?
Посоны, а сколько средний срок жизни емкостей у ямаховских ресиверов средне-нижнего диапазона?
В смысле пока всё в порядке, но ему все же уже пять лет. RX-V363, есличо
запиши гул и выложи
маловероятно, конечно.
Разве что ты две лапши на вход параллельно подашь. Хотя там входное сопротивление такое, что токи будут мизерные, да и каналы обычно друг от друга хоть чуть-чуть, а гальванически изолированы
че ты несешь вообще
самовозбуждение, как уже сказали, в питании
выдерни многожильный разъем на фотке справа и проверь гул
1) измерь таки частоту гудения, чтобы понять от питания оно или нет
2) наводки трансформатора не должны давать низкочастотный шум
3) попробуй отключить темброблок как сказано тут
У меня прога на телефоне показывала четкую полосу в 100Гц, которая была раза в 2 интенсивнее остальных частот. Но у меня и замена конденсаторов в цепи питания решила проблему.
а ты пробовал запитать источник звука от аккумулятора?
1) без регулировки громкости — только на внешнем устройстве
2) с регулировкой
На твоем рисунке R и W это вход
1
2
в телефон воткни
Ниче не надо отсоединять, темброблок пассивный, накоротко соединяешь красную линию.
а киньте плз схему пассивных колонок
продолжу издевательства над соло своими
думаю имеет смысл полностью поменять начинку в обеих
в интернете искал, но как-то однозначного варианта для пассивных двухполосных колонок не нашёл (уж слишком схематично всё)
там даже фильтра между динамиками нету?
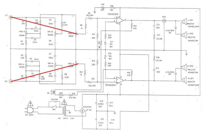
Я тут ещё на схему эту медитировал и на свою. И там один из входящих контактов (масса) прямо соединяется с выходом трансформатора и одним контактом колонки. Я, конечно, ничего не понимаю. Но у меня такое ощущение, что что-то тут не очень правильно/хорошо.
на электр. схеме это самая центральная горизонтальная линия
Говорят, что самый пиздатый — эллиптический фильтр. ХЗ, что за зверь.
все правильно, в чем проблема?
no rest for the wicked блять
купил новые колонки, когда включаю в один удлиннитель с компом и монитором радаётся присвист
— перемиеновать файл в .m4a
если колонки включены в одиночку то присвист существенно тише
чё за фигня?
в гарантийку уже написал, но они ответят только завтра
мб глюк питания компа — создает помехи, у меня такое было вроде не помню как исправил.
да, похоже в подключении проблема
вытягиваю через отдельный удлиннитель к другой розетке — всё ок
О, а может и мне подскажите? Чо-та туплю.
Давно:
2) колонки. обычная комповая активная акустика. подключена в аудиоразъём на мониторе. звук на монитор с ноута идёт по HDMI.
Проблема:
При питании ноута от (1) идёт гул — 200 Гц. Досататочно громкий.
Наблюдения:
а) при подключении акустики напрямую в ноут гула практически нет
б) при включении в тот же «пилот», в который подключены монитор и ноут, БП USB-хаба (который подключен к ноуту) гул заментно стихает
в) при питании от штатного БП ноута проблемы не наблюдается
WTF?!
Да это как бы понятно. Вопрос скорее был «что можно с этим сделать?». Только выкинуть универсальный БП?
техподдержка сказала проблема в заземлении, едином со всем остальным железом
пока протянул удлиннитель к розетке без заземления
сегодня попробую через переходник включить, что б убрать землю с колонок
у колонок вилка с заземлением?
да, если уж у твоих колонок вилка с заземлением, в чем я сомневаюсь, то тебе помогут два небольших кусочка изоленты)
с заземлением
«евророзетка», кабель питания такой же типовой, как для компа
Линейка Solo-X, где X<4 устарела безнадежно, с ними можно даже не сравнивать.
почему-то вспомнились пластмассовые кАлонки Genius
Все. Динамики у новой линейки какие-то мажористые типа от Питера Ларсена, получше усилок (я надеюсь) и фильтры без жуткого провала по середине.
а, ещё помню времена, когда «псевдоаудиофилия» от Microlab/SVEN только начинала входить в моду, вроде как раз у тебя были пластиковые altec lansing которые стоили раза в 2-3 дороже какого-либо sven
Фраза «на столе стоит 3 монитора» для меня означает что 3 дисплея с ножками стоят, а не то что стоит дисплей и 2 колонки по бокам
по-хорошему у аналогового звукового тракта должна быть общая земля,
а у чела неисправный БП, который давал помехи, поэтому пришлось его убирать.
по итогам недельного прослушивания
одни и те же mp3, от Lossless до 128kbit (которые со мной живут года с 98ого где-то) на
1) рабочий ноут (дешёвый thinkpad) + bose ae2
2) ipod + monster isport strive
и эти колонки на встроеном в материнку realtekе
полностью согласен с этим отзывом
For a long time I have been disappointed because of the processing noise that comes from these speakers — no matter how I hooked it up, i heard noise. Well, I feel bad for giving these speakers such a poor review before I tested a different source. After connecting these speakers to a different source, I realized that my computer is damaged and these are the only speakers I’ve connected to them that reveal the noise. Listening with fresh ears from a new source, I can say that these are some of the most accurate speakers (in this price range) I have ever heard. WOW!
If you’re in the market for ACCURACY, don’t hesitate to by these. JBL — I’m sorry for not thoroughly testing these before submitting a review.
но басы конечно в кишках не отдаются — мой тест не прошли (звук AWP в CS)
«тест» на всё остальное это Van der Graaf Generator — Theme 1 ИМХО достаточно универсальная штука
вобщем для тех, кто не стесняется пластикового корпуса — хорошие компактные, и ИМХО очень качественные колонки для компа
Гудит усилитель — ️ 8498
Когда подключаешь колонки/наушники к усилителю — монотонный гул (посторонний шум на любой громкости. Предположение, что нужна замена транзисторов?
Постоянный гул может быть в следствии выхода из строя конденсатора фильтрующего по питанию
Нужен ремонт блока питания, точнее фильтров питания. Если этого не сделать придётся менять УМЗЧ,
12.11.2017 15:54 xxx
БП компьютера выводит на корпус 110 вольт которые так и остаются на корпусе и всё что есть внутри заземляется на корпус.И вместе с аудиосигналом в усилитель идёт и напряжение (если вытащите шнур из компьютера гул исчезнет).Другими словами в вашей розетке нет заземления.
Если вы сделаете заземление гул исчезнет но малый шумок (на максимальной громкости) останется потому что со времянем поджарило плату(выпрямитель,транзисторы ,конденсаторы и тд.)
Шум в колонках от одного из усилителей даже на заглушенном автомобиле
Шум в колонках от одного из усилителей даже на заглушенном автомобиле
Всем привет.
Неделю назад закончил наконец-то делать музыку в авто. Делал всё по инструкциям с данного сайта, до сего дня работало всё исправно, только был еле слышный шум даже при 0 громкости и иногда щелчки при переключении треков (не систематически, за неделю пару раз было).
Сегодня завёл машину и был в ужасе — из колонок идёт шипение и довольно громко. Я испугался, думал что-то где-то коротит. Выключил. Включил только зажигание (рем у магнитолы запитан от подсветки прикуривателя, которая включается при зажигании), но без магнитолы (не одел “лицо”) — тишина. Одел “лицо” — начался шум, но тише. Завёл — шум опять довольно громкий. Если давить на газ, то дополнительно появляется свист.
При чём шум есть даже если достать флэшку, подключиться по блютузу, просто ничего не делать. Просто стоит фоновый шум, НО с добавлением громкости он заглушается (или остаётся на той же громкости), но так же нельзя ездить. Косяк какой то.
Провода:
“+” Кг-35 в гофре от АКБ под капотом. (по левому борту)
“-” Кг-35 в змейке от корпуса автомобиля.
Межблоки Kicx RCA-06 к 4х канальному усилителю и дешевые рыжие мистери из “начального комплекта” к 2х канальнику на саб.
Усилитель на фронт: Infinity Kappa FOUR (гейн почти на полную, где то на 9/10), на саб Philips cmp200 (гейн так же на 9/10). (по правому борту)
Акустические ПВС 2*2.5 и 2*1.5 на миды и твитеры соответственно.(по правому борту)
Тыл в задних дверях работает чисто, но без усилителей (от ГУ штатной проводкой)
После этого напрашиваются выводы:
1) Сдох 4х канальный усилитель для фронта. Но если добавить громкости, то никаких искажений в треках. Звучат так же как и вчера. Шум слышно без музыки, но музыкой он заглушается
2) Усилитель D-класса, а потому к нему нужен особый подход. Но какой?
3) Где-то жёсткий косяк с проводкой или КЗ. Но тогда бы сгорел предохранитель и звука не было бы вообще. Или шум бы был на обоих усилителях, но у меня только на одном.
PS. Все комплектующие новые, устанавливал всё самостоятельно, готов пробовать ваши методы решения проблемы, форум читал, пробовал некоторые методы



















