Блок питания своими руками
Простой и надежный блок питания своими руками при нынешнем уровне развития элементной базы радиоэлектронных компонентов можно сделать очень быстро и легко. При этом не потребуются знания электроники и электротехники на высоком уровне. Вскоре вы в этом убедитесь.
Изготовление своего первого источника питания довольно интересное и запоминающееся событие. Поэтому важным критерием здесь является простота схемы, чтобы после сборки она сразу заработала без каких-либо дополнительных настроек и подстроек.
Следует заметить, что практически каждое электронное, электрическое устройство или прибор нуждаются в питании. Отличие состоит лишь в основных параметрах – величина напряжения и тока, произведение которых дают мощность.
Изготовить блок питания своими руками – это очень хороший первый опыт для начинающих электронщиков, поскольку позволяет прочувствовать (не на себе) различные величины токов, протекающих в устройствах.
Современный рынок источников питания разделен на две категории: трансформаторные и безтрансформаторные. Первые достаточно просты в изготовлении для начинающих радиолюбителей. Второе неоспоримое преимущество – это сравнительно низкий уровень электромагнитных излучений, а соответственно и помех. Существенным недостатком по современным меркам является значительная масса и габариты, вызванные наличием трансформатором – самого тяжелого и громоздкого элемента в схеме.
Безтрансформаторные блоки питания лишены последнего недостатка ввиду отсутствия трансформатора. Вернее он там есть, но не в классическом представлении, а работает с напряжением высокой частоты, что позволяет снизить число витков и размеры магнитопровода. В результате снижаются вцелом габариты трансформатора. Высокая частота формируется полупроводниковыми ключами, в процессе из включения и выключения по заданному алгоритму. Вследствие этого возникают сильные электромагнитные помехи, поэтому такие источник подлежат обязательному экранированию.
Мы будем собирать трансформаторный блок питания, который никогда не утратит своей актуальности, поскольку и поныне используется в аудиотехнике высокого класса, благодаря минимальному уровню создаваемых помех, что очень важно для получения качественного звука.
Устройство и принцип работы блока питания
Стремление получить как можно компактнее готовое устройство примело к появлению различных микросхем, внутри которых находятся сотни, тысячи и миллионы отдельных электронных элементов. Поэтому практически любой электронный прибор содержит микросхему, стандартная величина питания которой 3,3 В или 5 В. Вспомогательные элементы могут питаться от 9 В до 12 В постоянного тока. Однако мы хорошо знаем, что розетке переменное напряжение 220 В частотою 50 Гц. Если его подать непосредственно на микросхему или какой-либо другой низковольтный элемент, то они мгновенно выйдут из строя.
Отсюда становится понятным, что главная задача сетевого блока питания (БП) состоит в снижении величины напряжения до приемлемого уровня, а также преобразование (выпрямление) его из переменного в постоянное. Кроме того, его уровень должен оставаться постоянным независимо от колебаний входного (в розетке). Иначе устройство будет работать нестабильно. Следовательно, еще одна важнейшая функция БП – это стабилизация уровня напряжения.
В целом структура блока питания состоит из трансформатора, выпрямителя, фильтра и стабилизатора.
Помимо основных узлов еще используется ряд вспомогательных, например, индикаторные светодиоды, которые сигнализируют о наличие подведенного напряжения. А если в БП предусмотрена его регулировка, то естественно там будет вольтметр, а возможно еще и амперметр.
Трансформатор
В данной схеме трансформатор применяется для снижения напряжения в розетке 220 В до необходимого уровня, чаще всего 5 В, 9 В, 12 В или 15 В. При этом еще осуществляется гальваническая развязка высоковольтных с низковольтными цепями. Поэтому при любых внештатных ситуациях напряжение на электронном устройстве не превысит значение величины вторичной обмотки. Также гальваническая развязка повышает безопасность обслуживающего персонала. В случае прикосновения к прибору, человек не попадет под высокий потенциал 220 В.
Конструкция трансформатора довольно проста. Он состоит из сердечника, выполняющего функцию магнитопровода, который изготовляется из тонких, хорошо проводящих магнитный поток, пластин, разделенных диэлектриком, в качестве которого служит нетокопроводящий лак.
На стержень сердечника намотаны минимум две обмотки. Одна первичная (еще ее называют сетевая) – на нее подается 220 В, а вторая – вторичная – с нее снимается пониженное напряжение.
Принцип работы трансформатора заключается в следующем. Если к сетевой обмотке приложить напряжение, то, поскольку она замкнута, в ней начнет протекать переменный ток. Вокруг этого тока возникает переменное магнитное поле, которое собирается в сердечнике и протекает по нему в виде магнитного потока. Поскольку на сердечнике расположена еще одна обмотка – вторичная, то поде действием переменного магнитного потока в ней навидится электродвижущая сила (ЭДС). При замыкании этой обмотки на нагрузку, через нее будет протекать переменный ток.
Радиолюбители в своей практике чаще всего применяют два вида трансформаторов, которые главным образом отличатся типом сердечника – броневой и тороидальный. Последний удобнее в применении тем, что на него достаточно просто можно домотать нужное количество витков, тем самым получить необходимое вторичное напряжение, которое прямопропорционально зависит от количества витков.
Основными для нас являются два параметра трансформатора – напряжение и ток вторичной обмотки. Величину тока примем равной 1 А, поскольку на такое же значение мы возьмем стабилитроны. О чем немного далее.
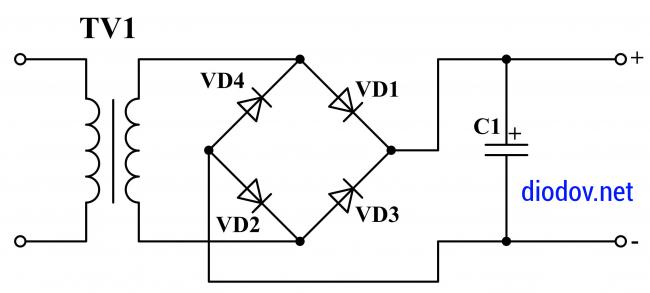
Диодный мост
Продолжаем собирать блок питания своими руками. И следующим порядковым элементом в схеме установлен диодный мост, он же полупроводниковый или диодный выпрямитель. Предназначен он для преобразования переменного напряжения вторичной обмотки трансформатора в постоянное, а точнее говоря, в выпрямленное пульсирующее. Отсюда и происходит название «выпрямитель».
Существуют различные схемы выпрямления, однако наибольшее применение получила мостовая схема. Принцип работы ее заключается в следующем. В первый полупериод переменного напряжения ток протекает по пути через диод VD1, резистор R1 и светодиод VD5. Далее ток возвращается к обмотке через открытый VD2.
К диодам VD3 и VD4 в этот момент приложено обратное напряжение, поэтому они заперты и ток через них не протекает (на самом деле протекает только в момент коммутации, но этим можно пренебречь).
В следующий полупериод, когда ток во вторичной обмотке изменит свое направление, произойдет все наоборот: VD1 и VD2 закроются, а VD3 и VD4 откроются. При этом направление протекания тока через резистор R1 и светодиод VD5 останется прежним.
Диодный мост можно спаять из четырех диодов, соединенных согласно схемы, приведенной выше. А можно купить готовый. Они бывают горизонтального и вертикального исполнения в разных корпусах. Но в любом случае имеют четыре вывода. На два вывода подается переменное напряжение, они обозначаются знаком «
», оба одинаковой длины и самые короткие.
С двух других выводов снимается выпрямленное напряжение. Обозначаются они «+» и «-». Вывод «+» имеет наибольшую длину среди остальных. А на некоторых корпусах возле него делается скос.
Конденсаторный фильтр
После диодного моста напряжение имеет пульсирующий характер и еще непригодно для питания микросхем и тем более микроконтроллеров, которые очень чувствительны к различного рода перепадам напряжения. Поэтому его необходимо сгладить. Для этого можно применяется дроссель либо конденсатор. В рассматриваемой схеме достаточно использовать конденсатор. Однако он должен иметь большую емкость, поэтому следует применять электролитический конденсатор. Такие конденсаторы зачастую имеют полярность, поэтому ее необходимо соблюдать при подключении в схему.
Отрицательный вывод короче положительного и на корпусе возле первого наносится знак «-».
Стабилизатор напряженияLM7805,LM7809,LM7812
Вы наверное замечали, что величина напряжения в розетке не равна 220 В, а изменяется в некоторых пределах. Особенно это ощутимо при подключении мощной нагрузки. Если не применять специальных мер, то оно и на выходе блока питания будет изменяться в пропорциональном диапазоне. Однако такие колебания крайне не желательны, а иногда и недопустимы для многих электронных элементов. Поэтому напряжение после конденсаторного фильтра подлежит обязательной стабилизации. В зависимости от параметров питаемого устройства применяются два варианта стабилизации. В первом случае используются стабилитрон, а во втором – интегральный стабилизатор напряжения. Рассмотрим применение последнего.
В радиолюбительской практике широкое применение получили стабилизаторы напряжения серии LM78xx и LM79xx. Две буквы указывают на производителя. Поэтому вместо LM могут быть и другие буквы, например CM. Маркировка состоит из четырех цифр. Первые две – 78 или 79 означают соответственно положительно или отрицательное напряжение. Две последние цифры, в данном случае вместо них два икса: хх, обозначают величину выходного U. Например, если на позиции двух иксов будет 12, то данный стабилизатор выдает 12 В; 08 – 8 В и т.д.
Для примера расшифруем следующие маркировки:
LM7805 → 5 В, положительное напряжение
LM7912 → 12 В, отрицательное U
Интегральные стабилизаторы имеют три вывода: вход, общий и выход; рассчитаны на ток 1А.
Если выходное U значительно превышает входное и при этом потребляется предельный ток 1 А, то стабилизатор сильно нагревается, поэтому его следует устанавливать на радиатор. Конструкция корпуса предусматривает такую возможность.
Если ток нагрузки гораздо ниже предельного, то можно и не устанавливать радиатор.
Схема блока питания
Схема блока питания в классическом исполнении включает: сетевой трансформатор, диодный мост, конденсаторный фильтр, стабилизатор и светодиод. Последний выполняет роль индикатора и подключается через токоограничивающий резистор.
Поскольку в данной схеме лимитирующим по тока элементов является стабилизатор LM7805 (допустимое значение 1 А), то все остальные компоненты должны быть рассчитаны на ток не менее 1 А. Поэтому и вторичная обмотка трансформатора выбирается на ток от одного ампера. Напряжение ее должно быть не ниже стабилизированного значения. А по хорошему его следует выбирать из таких соображений, что после выпрямления и сглаживания U должно быть на 2 – 3 В выше, чем стабилизированное, т.е. на вход стабилизатора следует подавать на пару вольт больше его выходного значения. Иначе он будет работать некорректно. Например, для LM7805 входное U = 7 – 8 В; для LM7805 → 15 В. Однако следует учитывать, что при слишком завышенном значении U, микросхема будет сильно нагреваться, поскольку «лишнее» напряжение гасится на ее внутреннем сопротивлении.
Диодный мост можно сделать из диодов типа 1N4007, или взять готовый на ток не менее 1 А.
Сглаживающий конденсатор C1 должен иметь большую емкость 100 – 1000 мкФ и U = 16 В.
Конденсаторы C2 и C3 предназначены для сглаживания высокочастотных пульсаций, которые возникают при работе LM7805. Они устанавливаются для большей надежности и носят рекомендательный характер от производителей стабилизаторов подобных типов. Без таких конденсаторов схема также нормально работает, но поскольку они практически ничего не стоят, то лучше их поставить.
Блок питания своими руками на 78L05, 78L12, 79L05, 79L08
Часто необходимо питать только одну или пару микросхем или маломощных транзисторов. В таком случае применять мощный блок питания не рационально. Поэтому лучшим вариантом будет применение стабилизаторов серии 78L05, 78L12, 79L05, 79L08 и т.п. Они рассчитаны на максимальный ток 100 мА = 0,1 А, но при этом очень компактные и по размерам не больше обычного транзистора, а также не требует установки на радиатор.
Маркировка и схема подключения аналогичны, рассмотренной выше серии LM, только отличается расположением выводов.
Для примера изображена схема подключения стабилизатора 78L05. Она же подходит и для LM7805.
Схема включения стабилизаторов отрицательно напряжения приведена ниже. На вход подается -8 В, а на выходе получается -5 В.
Как видно, сделать блок питания своими руками очень просто. Любое напряжение можно получить путем установки соответствующего стабилизатора. Следует также помнить о параметрах трансформатора. Далее мы рассмотри, как сделать блок питания с регулировкой напряжения.
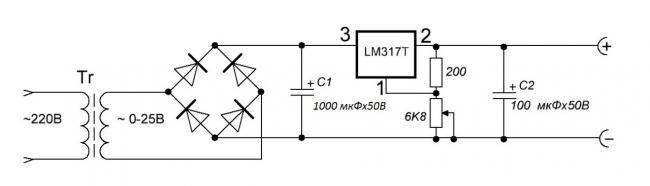
Простой блок питания
Как-то недавно мне в интернете попалась одна схема очень простого блока питания с возможностью регулировки напряжения. Регулировать напряжение можно было от 1 Вольта и до 36 Вольт, в зависимости от выходного напряжения на вторичной обмотке трансформатора.
Внимательно посмотрите на LM317T в самой схеме! Третья нога (3) микросхемы цепляется с конденсатором С1, то есть третяя нога является ВХОДОМ, а вторая нога (2) цепляется с конденсатором С2 и резистором на 200 Ом и является ВЫХОДОМ.
С помощью трансформатора из сетевого напряжения 220 Вольт мы получаем 25 Вольт, не более. Меньше можно, больше нет. Потом все это дело выпрямляем диодным мостом и сглаживаем пульсации с помощью конденсатора С1. Все это подробно описано в статье как получить из переменного напряжения постоянное. И вот наш самый главный козырь в блоке питания — это высокостабильный регулятор напряжения микросхема LM317T. На момент написания статьи цена этой микросхемы была в районе 14 руб. Даже дешевле, чем буханка белого хлеба.
Описание микросхемы
LM317T является регулятором напряжения. Если трансформатор будет выдавать до 27-28 Вольт на вторичной обмотке, то мы спокойно можем регулировать напряжение от 1,2 и до 37 Вольт, но я бы не стал подымать планку более 25 вольт на выходе трансформатора.
Микросхема может быть исполнена в корпусе ТО-220:
или в корпусе D2 Pack
Она может пропускать через себя максимальную силу тока в 1,5 Ампер, что вполне достаточно для питания ваших электронных безделушек без просадки напряжения. То есть мы можем выдать напряжение в 36 Вольт при силе тока в нагрузку до 1,5 Ампера, и при этом наша микросхема все равно будет выдавать также 36 Вольт — это, конечно же, в идеале. В действительности просядут доли вольта, что не очень то и критично. При большом токе в нагрузке целесообразней поставить эту микросхему на радиатор.
Для того, чтобы собрать схему, нам также понадобится переменный резистор на 6,8 Килоом, можно даже и на 10 Килоом, а также постоянный резистор на 200 Ом, желательно от 1 Ватта. Ну и на выходе ставим конденсатор в 100 мкФ. Абсолютно простая схемка!
Сборка в железе
Раньше у меня был очень плохой блок питания еще на транзисторах. Я подумал, почему бы его не переделать? Вот и результат
Здесь мы видим импортный диодный мост GBU606. Он рассчитан на ток до 6 Ампер, что с лихвой хватает нашему блоку питания, так как он будет выдавать максимум 1,5 Ампера в нагрузку. LM-ку я поставил на радиатор с помощью пасты КПТ-8 для улучшения теплообмена. Ну а все остальное, думаю, вам знакомо.
А вот и допотопный трансформатор, который выдает мне напряжение 12 Вольт на вторичной обмотке.
Все это аккуратно упаковываем в корпус и выводим провода.
Минимальное напряжение у меня получилось 1,25 Вольт, а максимальное — 15 Вольт.
Ставлю любое напряжение, в данном случае самые распространенные 12 Вольт и 5 Вольт
Все работает на ура!
Очень удобен этот блок питания для регулировки оборотов мини-дрели, которая используется для сверления плат.
Аналоги на Алиэкспресс
Кстати, на Али можно найти сразу готовый набор этого блока без трансформатора.
Ссылка на этот кит-набор здесь .
Лень собирать? Можно взять готовый 5 Амперный меньше чем за 2$:
Посмотреть можно по этой ссылке.
Если 5 Ампер мало, то можете посмотреть 8 Амперный. Его вполне хватит даже самому прожженному электронщику:
Также неплохо было бы доработать этот блок питания ампервольтметром
который также можно купить на Али здесь .
С трансформатором и корпусом уже будет подороже:
Вот так он будет выглядеть при сборке
Глянуть его можно по этой ссылке. Может быть найдете подешевле.
А лучше вообще не заморачиваться и взять готовый лабораторный мощный блок питания со всеми прибамбасами:
Простой БП для трансивера
С покупкой первого трансивера возникла необходимость изготовления серьезного блока питания, т.к. мой предыдущий такой источник питания был готов недолго отдать свои 20А (маленький радиатор) и, однажды, благополучно сгорел во время RTTY QSO с 5B4/UA9CDV в 1999 году при 100 ваттах выходной мощности моего IC750A. К слову сказать, именно тот конструктив был позже переделан на новую элементную базу и об этом будет рассказано в самом конце.
Было решено не уходить от наработанного опыта и использовать то, что было недорого и рядом. Главное в источнике питания — это трансформатор и силовые транзисторы. Порывшись в заначке были найдены пара подходящих трансформаторов ТПП с общей габаритной мощностью ватт 500. Они прекрасно влазили в имеющуюся коробку (из той же заначки), поэтому решено было сразу их ставить два — чего уж мелочиться! Теперь транзисторы.. В предыдущем источнике стояло три КТ818БМ на небольшом радиаторе — это и определило срок службы блока питания, в целом, ибо умер он именно из-за перегрева транзисторов.
Ставить дополнительный обдув явно не хотелось, равно как и применять чего-то экзотическое. Поэтому, недолго думая и осмотрев радиатор нового корпуса, я принял решение просто увеличить число транзисторов, стоимость которых была всего 2р30к. Это позволило равномерно распределить тепло по поверхности радиатора.
С учетом увеличевшейся емкости фильтра питания, был внедрен плавный пуск. В итоге, вот что получилось:
Схема БП (нажмите на нее, чтоб увеличить)
Это совершенно неубиваемый конструктив, трудящийся у меня более 15 лет без фундаментальных переделок.
Резистор R1 подбирается в зависимости от суммарной емкости конденсатора С1, а также желаемого времени срабатывания реле К1. У меня эта задержка составляет около 2с,
Реле К1 — на напряжение срабатывания 27В и соответствующей мощностью контактов.
Транзисторы VT1-VT10 — КТ818В (в корпусе ТО-220), 10 штук. Количество определяете для себя сами, в зависимости от желаемого результата. Например, можно их поставить и 3 штуки, но смонтировать принудительный обдув. Все транзисторы закреплены через слюду и пасту КПТ-8 на радиатор.
Резистор R2 подбирается таким образом, чтоб через управляющую микросхему тек ток около 1А, хоть это вовсе и не принципиально.
Резисторы R3-R12 рассчитываются таким образом, чтоб при максимальной нагрузке на них было падение напряжения около 0.5 вольта.
Пример: если наша максимальная нагрузка планируется 30А, то 30/10=3А должно течь через каждый транзистор. Ну а дальше по Закону Ома 0.5/3=0.16 Ом. Т.е. каждый резистор должен быть 0.16 Ом. Я мотал их нихромовой проволокой на резисторах МЛТ-2.
Диодный мост VD1 — либо дискретный на любых диодах Шоттки с соответствующими характеристиками, либо уже готовый. У меня стоят 60CTQ035 в корпусе ТО-220, тоже из тех, что были под рукой.
Микросхема стабилизатора сначала несколько лет применялась КР142ЕН12А, потом я ее сжег по-неосторожности при доработках и заменил на LM317T.
Резистор R13 регулирует уровень выходного напряжения.
Трансформатор любой с соответствующим сечением вторичной обмотки и чтоб на мост подавалось около 18В переменного напряжения.
Стоимость затраченных на этот БП средств при походе в магазин составила что-то около 50р
Конкретно этот БП подвергался различным доработкам с 1999 года. Например, ранее диоды стояли КД2998 — на них было бОльшее падение, чем на диодах Шоттки. Потом я убрал один трансформатор, потому что в поля возить такой БП было тяжеловато. Потом, на высвободившееся место я добавил конденсаторов.
Он сгорал всего один раз (не считая моего случая с D1, в котором я виноват сам) — на полевом дне RZ9CX перепутал полярность подключения различных железок к нему и включил питание. Поскольку плюсовая клемма оказалась на «земле», напряжение на К1 после включения питания так и не выросло — в итоге выгорел R1. Я считаю, что это достаточно красноречиво говорит о его надежности и правильности схемотехники.
Полученные параметры:
Пульсации при нагрузке 40А составили 30мВ
Просадка при 40А составила 0.01В
Нет акустического шума
Нет радио помех
При 100 ваттах выходной мощности и работе в RTTY contest, измеренная температура радиатора составила 80 градусов.
Держит короткое замыкание (проверял), но злоупотреблять этим не стоит, ибо я не промерял режимы работы различных цепей в этом состоянии.
Сейчас он питает мой Elecraft К3/100+FT-2600.
Я думаю, что более здесь добавить нечего. Отмечу лишь маленький фрагментик на схеме слева-сверху. Это часто встречающаяся ошибка . Делать так нельзя, т.к. коэффициент стабилизации таких схем очень плохой — под нагрузкой просадка выходного напряжения может составить до 1.5 вольт, а то и больше.
11.09.2010
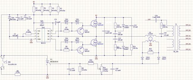
Спустя много лет понадобилось изготовить очередной надежный источник питания для второй позиции. В начале статьи говорилось о переделке первого конструктива — он и был взят за основу. С учетом его небольшого радиатора необходимо было снизить мощность, рассеиваемую на транзисторах. Было принято решение сделать силовую часть на полевых транзисторах. Так появлялась возможность уменьшить их нагрев. С биполярными этот фокус не прошел — им требовалось бОльшее падение напряжения и, как следствие, бОльший нагрев. Итак, вот схема:
БП для трансивера на полевых транзисторах
R6 паять прямо на выходную клемму.
Как я и говорил, на этом небольшом радиаторе даже 3 биполярных транзистора обеспечивали такой нагрев, что без принудительного обдува происходил их пробой. Сейчас температура радиатора при работе цифровыми видами связи не превышает 60 градусов.
Трансформатор под максимальной нагрузкой не должен просаживаться ниже 15 вольт на вторичной обмотке. В моем варианте это напряжение составило 15.5 вольт.
Реле было выбрано из имеющихся: на 12 вольт. Вот здесь оно показано на фото в самом начале статьи. Строго говоря, реле можно использовать любое с напряжением срабатывания ниже 21 вольта, т.к. необходимого напряжения на его обмотке возможно будет достичь подбором резистора R2. Но если быть до конца честным, то именно в этом исполнении включение реле с обмоткой на 24 вольта проще и резистор можно не ставить.
КЗ делал не раз — без последствий. Режимы при КЗ не измерял.
Таким образом, считаю разумным применять схемотехнику с полевыми транзисторами. Даже приняв во внимание предложенные мной случаи, очевидно, что с переходом на полевые транзисторы нагрев силовой части был уменьшен на лишние 40-50 ватт, что очень немаловажно.
По информации от Сергея R9LA, он столкнулся с некачественными транзисторами IRFP064N из Китая. При включении под нагрузкой транзисторы сильно нагревались в течение 5 секунд.У бракованных емкость перехода сток-исток более 700пФ, у обычного должно быть на порядок больше, хотя они определяются одинаково:
Вообще говоря, на базе TL431 можно строить стабилизаторы и на биполярных транзисторах. Вот два классических решения:
Вот парень заморочился и по второй схеме сделал «чудо БП». Испытания при 150А (сто пятьдесят ампер) выкладываю:
ниже в посте #356 ссылки на три части всего его эксперимента.
Кстати, что касется автоматизированного обдува. У меня возникла такая необходимость, т.к. предстояло напрячь новый БП сверх меры. Из всех перепробованных схем остановился на единственной.
Первое из простейших решений вот:
Пара главных деталек:
С указанным номиналом R* кулер от процессора S775 включается при 47 градусах. Схема работает так: при холодном радиаторе на кулере 0.4 вольта и с повышением температуры напряжение возрастает. Для того, чтоб старт кулера был более простым (в момент его «зажигания» наблюдается просадка напряжения») можно использовать конденсатор. Транзистор — из широкого набора N-типа коих в заначке всегда много.
Плюс решения: можно задать любую температуру включения.
Минус: на обмотке кулера всегда есть постоянное напряжение, которое при стоящем кулере рассеивается, в лучшем случае, в тепло обмотки.
Второй вариант из простейших: биметаллический регулятор:
Эти поддерживают состояние либо включенное, либо выключенное. Есть нормально разомкнутые, есть нормально замкнутые. Нам интересны первые. Корпус есть металл, керамика и пластик. Температуры от 40 градусов. Цена сопоставима с набором из термистора и полевика, т.е. порядка 100р. Будьте бдительны: на корпусе тип (NO, NC) не отмечен, а также учитывайте, что у металлических корпус гальваниечески соединен с контактами.
Плюс решения: четкое снятие и подача напряжения на кулер, простота. Минус: ограниченный ресурс и фиксированный шаг регулировок температур, что для данного случая значения не имеет. Так что — одни плюсы))
Для адептов транзисторов N-P-N могу продать транзисторы Motorola BUV10. Корпус ТО3. По 50р за штуку.
15.05.2017
- #1
rz9cx (Friday, 01 October 2010 04:12)
>Он сгорал всего один раз (не считая моего >случая с D1, в котором я виноват сам) — на >полевом дне RZ9CX перепутал полярность >подключения различных железок к нему и >включил питание.
____________________________
До сих пор стыдно, прости, Димыч
RV9CX (Friday, 01 October 2010 05:25)
Ниче-ниче! Зато проверил на прочность))
Заинтерисовала данная схема для питания мощного усилителя.
Подскажите, в тексте указаны следующие вычисления:
———
Пример: если наша максимальная нагрузка планируется 30А, то 30/10=3А должно течь через каждый транзистор. Ну а дальше по Закону Ома 0.5/3=0.16 Ом. Т.е. каждый резистор должен быть 0.16 Ом.
———
В строке 0.5/3=0.16 Ом — откуда взялось число 0.5? — что оно означает?
RV9CX (Thursday, 19 May 2011 16:05)
0.5В — это выравнивающее напряжение на резисторах. Т.е при максимальной нагрузке 3А на них должно быть 0.5В. Учитывая разброс параметров транзисторов, конечно же оно будет разным, но в этом и суть! А уж если (вдруг!) все транзисторы окажутся одинаковыми, то в пределе можно вообще эти резисторы исключить. Но, это вряд ли (не вдаваясь в детали). Тут компромисс: чем выше номинал резистора, тем лучше выравнивание и распределение мощности меж транзисторами, но тем хуже КПД системы. Выводы, думаю, сделаете сами
Спасибо за ответ!
Ещё пара вопросов:
1. Какие транзисторы вместо КТ818ВМ можно использовать?
Как я понимаю, то должны подойти любые мощные кремниевые транзисторы?
2. Что Вы имеете ввиду под «КПД системы»?(см. предыдущее сообщение) — качество подавления пульсаций, или выходные мощности блока питания?
RV9CX (Friday, 20 May 2011 14:35)
1. Ну, можно сказать, что почти любые. Я выбрал самые дешевые и удобные в общении, тем более, что «их было» для начала экспериментов. Только с КТ827 и иже с ними поосторожней — могут завестись на ВЧ при неправильных схемотехнических решениях.
2. КПД — это КПД)) Один из параметров, характеризующих БП есть «Минимальное падение напряжения на стабилизаторе». Так вот представьте, что для стабилизации Вам нужно подать 20В, а на выходе получить 13В. А есть решения (с полевыми транзисторами, например, где достаточно и 1В. В данном чтении речь ведется о том, что если планируете большее падение на выравнивающих резисторах, значит и падение напряжения на стабилизаторе, в целом, будет больше, при прочих равных условиях, т.е., например, при том же Кстаб и/или Кпульсаций. Значит и КПД ниже.
78l05 (Saturday, 14 January 2012 06:11)
Здравствуйте.
Интересует как его ограничить по току до уровня 5А. И какое примерно должно быть входное напряжение для выхода в 14,5 В.
RV9CX (Saturday, 14 January 2012 08:07)
Ограничители тока — это другая тема. Я уверен, Вы найдете на просторах и-нета кучу решений.
Что касается входного напряжения, как я писал в комментариях, напрямую зависит от примененного решения (падение на транзисторах), трансформатора (просадка), диодов в мосте (просадка) и пр, и др, и мнгтчк. Про коэф пульсаций тоже не забывайте. Без этого сказать ничего вразумительного нельзя. Обеспечьте под нагрузкой постоянное напряжение 17-18 вольт — будет «работать».
UR5TJV (Friday, 30 August 2013 17:43)
Применив КТ819 и LM337T теплоотводом может
быть корпус БП или теплоотвод не нужно от него изолировать.
Лихой Паяльщик (Wednesday, 20 May 2015 11:21)
Хмм! А если параллельно R13 добавить стабилитрон, то на выходе почти не будет пульсаций?
RV9CX (Wednesday, 20 May 2015 13:11)
Стабилитрон не обеспечит снижение пульсаций
Александр (Tuesday, 08 September 2015 15:51)
Дмитрий, вы пишете что схема не боится КЗ, хотя в других источниках, с такими схемами, указывают что БП критичен к КЗ. Где правда, и каким образом здесь осуществляется кратковременная защита от КЗ?
RV9CX (Wednesday, 16 September 2015 08:49)
Не знаю, о каких «других источниках» речь. В этом решении имеются балластные резисторы, думаю, в них дело.
Юрий (Wednesday, 28 October 2015 15:39)
Добрый день!
Очень заинтересовала схема блока питания. Подскажите пожалуйста, какие аналоги трансформаторов можно использовать?
Он должен быть мощностью не менее 400 Вт.
Вторичная обмотка должна держать ток 30 А.
На выходе со вторичной обмотки должно быть 18 Вольт.
Правильно?
Имеет ли значение частота ГЦ?
RV9CX (Wednesday, 28 October 2015 16:38)
Аналоги? Да лишь бы выдавал 18 вольт переменки, ну и ток соответствующий задачам. Если для трансивера, то 15-20А желательно бы на вторичке. Это порядка 360 ВА. Конечно на частоту промышленной сети 50 Герц. Для повседневной работы, да если еще и SSB хватит и послабже чего-нибудь, ватт на 200.
Юрий (Wednesday, 28 October 2015 17:36)
Спасибо. С 18 вольтами как раз засада найти. Нашёл вариант тороидального ТР но у него на выходе 12 вольт и 30А по току, 400 Вт.
RV9CX (Wednesday, 28 October 2015 18:20)
Как-то ни то, ни сё.. Наверняка есть возможность домотать поверх проводом? Посчитайте сколько витков на вольт и прямо сверху домотайте. Еще вариант похуже — смотать витков и сделать удвоение. Правда, на таких токах это не совсем то, что хотелось бы.
Юрий (Wednesday, 28 October 2015 18:25)
Спасибо. А подскажите конденсатор C5 = 1000 пикофарад? не микро? Буду искать трансформатор и обязательно Вам отпишусь когда запущу схему! Очень намучался с импульсными блоками и хочется чего-то надежного и мощного.
RV9CX (Wednesday, 28 October 2015 19:10)
Да, пФ. Он помогает блокировать ВЧ. Однако, не все так просто. Был случай, когда именно такой конденсатор и провоцировал генерацию в районе 8МГц. В общем, все зависит от монтажа и типа такого конденсатора. В качестве выпрямителя лучше используйте полноценный мост на 4 диодах Щоттки.
Юрий (Saturday, 31 October 2015 15:33)
А какую функцию здесь выполняет реле К1, оно нормально замкнутое или разомкнутое?
RV9CX (Saturday, 31 October 2015 16:46)
Реле «переключающее». Оно для плавного пуска. Если его не будет, то дикий ток зарядки конденсатора моста при включении постоянно будет жечь предохранитель. С этими номиналами ток при включении блока через мост составляет 13А, в моем случае.
Юрий (Saturday, 31 October 2015 18:39)
Спасибо! Я кажется понял, у Вас ведь трансформатор получился 30 вольтовый 15+15? Отсюда и реле на 27 вольт! А же зациклился на 18 вольтах. Удивительно простая схема. Очень интересно как у Вас этот блок питания выглядит. В каком корпусе и т.д.
RV9CX (Saturday, 31 October 2015 18:49)
Нее. Обмотки если сложить последовательно то выйдет 36 вольт. Но выпрямление по схеме выше обеспечивает 25 вольт на кондесаторе без нагрузки, поэтому реле на 27 вольт отлично справляется.
Юрий (Wednesday, 04 November 2015 16:59)
Подскажите пожалуйста. У КТ818ВМ коллектор выходит на корпус самого транзистора. А если у меня на общем радиаторе охлаждения будет допустим 5 транзисторов, то откуда снимать напряжение. Можно с самого радиатора? Или как это выглядит. Прошу прощения за такой детский вопрос. учусь. С обычными транзисторами где 3 ноги как-то проще.
RV9CX (Wednesday, 04 November 2015 17:34)
Можно. Но радиатор придется изолировать от шасси. Однако возникнет другая проблема: на Вашем радиаторе будет постоянно +13 вольт, относительно всех корпусов Ваших железок на столе. Не лучший вариант. Обойти такую проблему помогает решение, т.н. «итальянской схемы» (осподи кто придумал это название..).
Юрий (Wednesday, 04 November 2015 19:15)
Спасибо, почитаю про итальянцев.
Вот смоделировал на компьютере схему с 18 Вольтовым источником питания (батарея) и без реле. Очень даже хорошо! Детальки должны приехать на следующей неделе. Самое сложное найти подходящий корпус под это всё дело
RV9CX (Wednesday, 04 November 2015 19:22)
Батарея 18 вольт на входе в стабилизатор и переменка 18 вольт до моста — это совсем не одно и то же. В моем случае, без нагрузки на конденсаторе моста 25 вольт, а под нагрузкой 40А оно падает до 19 вольт. Соответственно, коэффициент пульсаций на ВХОДЕ в стабилизатор не будет соответствовать Вашей модели батареи.
Юрий (Friday, 06 November 2015 19:48)
Приехали транзисторы.
Самое страшное, что они 1992 года выпуска. Хотя нет, страшнее что ЯНВАРЬ 1992 года
Вот такие они
Юрий (Friday, 06 November 2015 20:08)
Ещё конденсаторы входные, взял на 63 Вольта
RV9CX (Saturday, 07 November 2015 05:43)
Отличные транзисторы, год даже лучше, чем если бы вчера Я вообще в корпусе ТО-220 делаю — их легче изолировать и они существенно дешевле.
Юрий (Saturday, 07 November 2015 12:15)
Спасибо. Проверил мультиметром падение напряжения у всех разное. Всего 4 штуки очень близкие по параметрам. У остальных падение например 580 мВ и 628 мВ. Охлаждение придётся делать активное, и изобретать радиаторы из подручных средств. И чувствую будет проблема найти подходящее реле, т.к. заказал трансформатор на 24В 35А. Реле на 27В с силовыми контактами совсем выбора нет.
RV9CX (Sunday, 08 November 2015 06:39)
Естественно, параметры разные. Для этого и ставятся балластные резисторы. ЧЕм ровнее параметры транзисторов, тем меньший номинал этого резистора нужен и тем более высокий КПД получается.
Юрий (Thursday, 12 November 2015 20:35)
Подскажите пожалуйста на цифрах, как рассчитываются сопротивление и мощность резистора R2 для данной схемы с LM317?
Александр (Monday, 16 November 2015 16:44)
Подскажите-можно в этой схеме использовать П210В? Мне нужен ток 2-3А. Можно ли при столь малом токе отказаться от R3-R4? Спасибо.
RV9CX (Tuesday, 17 November 2015 13:43)
Юрий, тут не заморачивайтесь — ставьте именно такой резистор и все.
Александр, просто используйте КР142ЕН22А без вообще всякой обвязки и будет Вам полный «фарш» при 5А тока.
Юрий (Tuesday, 17 November 2015 15:14)
Спасибо. Я хочу попробовать R13 заменить на переменный резистор, по идее можно получить более тонкую подстройку выходного напряжения.
RV9CX (Tuesday, 17 November 2015 15:31)
Ну вообще-то так и надо делать, а потом можно заменить на постоянный.
Юрий (Wednesday, 18 November 2015 18:29)
Дмитрий, а можно ли для этой схемы использовать транзисторы 2SA1492, тепловыделение у них конечно дикое, но все же?
Александр (Saturday, 21 November 2015 11:42)
Если у меня транс. без средней точки во вторичной обмотке, то наверное надо использовать полный диодный мост?
RV9CX (Saturday, 21 November 2015 12:17)
Однозначно да. И вообще, если мало понимания в происходящем, всегда используйте полный мост, т.к. при использовании двухполупериодного выпрямителя с использованием трансформатора со средней точкой есть особенности.
RV9CX (Sunday, 22 November 2015 07:12)
Юрий, использовать можно, но суть моего предложения состоит в том, что горсть транзисторов КТ818 в корпусе ТО-220 стоит 3 копейки, т.е. в дешевизне. Ваш транзюк, вообще не дешевый. И, кстати, он просто мощнее, а тепловыделение на нем зависит от падения мощности на нем.
Геннадий (Sunday, 06 December 2015 10:25)
Нуоченьинтересно и умная схема
Геннадий (Monday, 21 December 2015 07:02)
Дмитрий, здравствуйте! Из-за отсутствия тр-ра можно ли подать+25в от автомобильного зарядного ус-ва (например FULL AUTOMATIC PRO-20A) а также вместо КМ317Т использоать КРЕН22А. Что для этого надо изменить? Спасибо!
RV9CX (Monday, 21 December 2015 07:13)
Не знаю, что за зарядник. Он может быть импульсным, а может однополупериодным. Но я уверен, что ток он не обеспечит необходимый. ЕН22 использовать можно, но у нее также показатели по току непотребные — не более 5 А, по-моему. В общем, это уже совсем другая история, никак не относящаяся к обсуждаемой теме. Здесь речь о качественном и самом дешевом блоке питания с током более 20А.
Геннадий (Monday, 21 December 2015 09:40)
Зарядник импульсный ло 20 ампер. Спасибо!
Геннадий (Monday, 21 December 2015 09:59)
Дмитрий и все же мне кажется, что по теме. Я имел в виду подать +25в на эммиторы Т1-Т10 в Вашем БП. С наступающим Новым годом!
Геннадий (Monday, 21 December 2015 10:13)
Дополнение, Трансивер Yaesu FT879
RV9CX (Monday, 21 December 2015 12:36)
А, ну так-то можно, но теряется еще одно преимущество моего решения- отсуствие помех. Я очень не уверен, что Ваш импульсный источник не производит помех.
Геннадий (Monday, 21 December 2015 12:42)
В буфере с аккумулятором ничего не слышно.
RV9CX (Monday, 21 December 2015 12:45)
Ну, это может быть ошибочно, т.к. помехи зависят от режима работы преобразователя, нагрузки и пр. А Ваш еще и, судя по всему, нужно будет подшаманить для прямого использования — не факт, что он не контролирует выходной ток. Эту фичу в нем придется выключить.
Геннадий, (Monday, 21 December 2015 12:55)
Спасибо, учту. Но все же, трансформатор буду продолжать искать. Всего доброго!
Александр С (Tuesday, 22 December 2015 13:57)
Доброго времени суток. Слабоват в теории, по сему прошу прощение за беспокойство. Практически собрал схему, осталось дело за транзисторами. Имею большое количество КТ 837, по моему так самое что, но пужает пост за номером 8 пункт 1. Прошу пояснить, что значит «могут завестись на ВЧ при неправильных схемотехнических решениях» и как этого избежать. За ранее благодарен за урок!
Геннадий (Thursday, 24 December 2015 17:34)
Дмитрий, а можно ли в Вашей схеме вместо Т1-Т10 применить полевики IRFP460?
RV9CX (Thursday, 24 December 2015 17:46)
Александр, суть явления в том, что даже без нагрузки транзисторы греются (это явные симптомы), а все потому, что блок питания стал генератором. Частота генерации зависит от горы факторов. Чтоб сорвать генерацию и ставятся пикофарадные конденсаторы параллельно электролитам. Ну вот в моем случае именно они и заводили БП как-то. В общем, делайте, а если даже что и произойдет — поправимо без вмешательства в конструкцию.
Геннадий, прямой ответ — «нет».
александр (Wednesday, 06 January 2016 09:33)
здравствуйте у меня такой вопрос а как стабилизатор напряжения этот блок питания подойдет просто я хочу его подключить к бортовой системе автомобиля напряжения 24. 28в
RV9CX (Wednesday, 06 January 2016 15:07)
Да. Но оцените ток нагрузки. Если 20А, то Вам нужно рассеять порядка 16х20=320 ватт на транзисторах. Нужна Вам такая печка?
АЛЕКСАНДР (Wednesday, 06 January 2016 23:31)
еще раз здравствуйте ток нагрузки будет примерно от 5-ти до 10 -ти ампер если нужно будет я поставлю к нему терморегулятор а так я думаю схемка подойдет
RV9CX (Thursday, 07 January 2016 06:19)
И что Вы планируете этим терморегулятором регулировать? Схема, как стабилизатор, безусловно подойдет
Коляныч (Friday, 15 January 2016 06:26)
Здравствуйте. В описании сказано, что реле должно быть на напряжение 27 вольт. Можно ли применить 24 вольтовое автомобильное реле.
RV9CX (Friday, 15 January 2016 06:29)
да. Резистор только включите, чтоб обмотка не перегрелась, если без нагрузки на реле будет большее напряжение.
Коляныч (Friday, 15 January 2016 06:30)
А если вместо реле применить конструкцию с тиристором открывающимся при 27 вольтах?
RV9CX (Friday, 15 January 2016 06:35)
Еще поставьте операционник, компаратор — чего уж!
ДЛЯ ЧЕГО. Что он шумел и чтоб лишняя ломающаяся деталь была? Конечно не стОит.
burgamistr (Friday, 15 January 2016 09:34)
Пытаюсь повторить Ваш БП, вместо диодного моста ставлю 60CTQ045,но на 2-м выводе получаю половину подаваемого напряжения. Подскажите в чём дело? Спасибр.
RV9CX (Friday, 15 January 2016 09:39)
А Вы его в одиночестве что-ли ставите? Так-то из них надо мост полноценный сделать, т.е. минимум 3 штуки (т.к. в одном из корпусов всю пару диодов можно использовать), а лучше 4 штуки.
burgamistr (Friday, 15 January 2016 10:19)
Не представляю как из 3-х сборок в каждой 2 диода с общим катодом можно сделать полноценный мост. Просьба-порекмендуйте диоды Шоттки для полноценного моста. Я,к сожалению плохо ориентируюсь в них. предполагамый ток-30А. Спасибо.
burgamistr (Friday, 15 January 2016 10:23)
P.S. У меня вторичная обмотка с средним выводом.
RV9CX (Friday, 15 January 2016 10:25)
Посмотрите схему диодной сборки — там ДВА диода с общим КАТОДОМ. Соединяйте два крайних вывода — это будет анод. Средний вывод — катод. Готов один диод! Делайте еще три таких и из всех 4х делайте нормальный мост. Естественно, что ток возрастает в 2 раза и падение на такой сборке падает также. И то, и другое ну очень замечательно.
RV9CX (Friday, 15 January 2016)
А. Я понял Ваше желание использовать ОДНУ такую сборку. Это возможно, но только если ваша обмотка расположена на одном сердечнике типа «Ш». Если соединяете две обмотки, теряете мощность в нагрев. Долго не буду объяснять — основы электротехники.
Коляныч (Friday, 22 January 2016 16:12)
Собрал. Включил без транзисторов и кондеров (80000мкф). Выставил 13.8 вольт. Медленно поднимается напряжение. При подключении нагрузки напряжение проседает на вольт. Трансформатор ТС270 перемотанный ( вторичка 18.5 вольт намотана медью шесть квадратов). Временный диодный мост на КД202) Что может быть?
Коляныч (Friday, 22 January 2016 16:50)
Обманул. Проседает на пол вольта.
RV9CX (Friday, 22 January 2016 17:04)
Конденсатор должен быть обязательно. Хотя бы 100мкФ по входу и 10 мкФ на выходе, если без нагрузки подключаете. Ну а просадка уже будет зависеть от тока и этих конденсаторов. Мало данных от Вас, идей могу нагенерить тыщу, но ни к чему тратить время.
Коляныч (Friday, 22 January 2016 18:42)
На выходе конденсаторы как в схеме. На вход ничего не ставил. Большие емкости еще в пути. Щас на вход пару тысяч прилеплю, может поможет. Спасибо.
Коляныч (Saturday, 23 January 2016 02:53)
На вход поставил 10000мкф. Все равно поднимается напряжение. За 20 минут прибавил с 13.8 до 14.07 и ползет дальше . Конденсаторы новые. Может LM чудит? Ставил Б/У из дохлого УПСа.
Коляныч (Saturday, 23 January 2016 04:46)
Проблему решил диод параллельно R14.
RV9CX (Saturday, 23 January 2016 05:20)
Не думаю, что проблема решена, т.к. данный эффект говорит о каком-то температурном дрейфе. Под нагрузкой увидите, как себя поведет
Коляныч (Saturday, 23 January 2016 11:39)
Так точно. Не решена. Попробую менять LM,
Коляныч (Saturday, 23 January 2016 16:06)
LM поменял. Ничего не изменилось. Что может быть. Я уже психую. Простейшая схема а настроить не могу.
RV9CX (Saturday, 23 January 2016 16:15)
Это температурный дрейф, видимо. Нужно понять, где он в этой, действительно, простейшей схеме. Пробуйте «ненужные» для стабилизации детали отключать по очереди. Например, сначала всю группу транзисторов. При этом, измеряйте режимы в ключевых точках схемы. Кстати, он может быть обусловлен тем самым возбудом, о котором я в комментариях выше писал раза два уже. Если нет осциллографа глянуть, то тупо вешайте разные конденсаторы порядка сотен пикофарад на вход и выход.
Коляныч (Monday, 25 January 2016 09:11)
Перепробовал все. Заменял все детали, истыкал конденсаторами. Напряжение медленно поднимается. Я в теории слаб, подскажите пожалста где что мерить, и какие должны быть результаты. Опорное напряжение на LM завышено — 1,45 в. Может тестер брешет.
RV9CX (Monday, 25 January 2016 12:03)
Транзисторы полностью отсоединяли от стабилизатора? Что значит «опорное напряжение»?
Коляныч (Monday, 25 January 2016 17:03)
Транзисторы отсоединил полностью. Опорное напряжение Lm ки по datasheet-у (Vref)=1.25 вольт.
Уменьшил это «дрейф» заменив С3 на пленочник 68 пФ, но проблема не решена. Все равно ползет вверх. Выставляю 13.8 вольт, без транзисторов нагружаю небольшой лампочкой. Хавает 180 мА. LM-ка греется градусов до 60. В течении получаса напряжение поднимается почти до 15 вольт. Скидываю подстроечником — опять ползет. Злюсь, бросаю нах. Проходит пару часов, включаю. На Вольтметре изначально 11-12 вольт, а потом поползло. Злюсь, бля, но докопаюсь в чем дело все равно!
RV9CX (Monday, 25 January 2016 17:13)
Коляныч, спокойно! Разберемся. Моя идея изначально заключалась в том, что это почти бесплатно, абсолютно стабильно и навсегда. Сейчас мы видим, что просто стабилизатор не тянет. Не в транзисторной обвязке дело. Варианты такие вижу:
1. Неисправна LM317
2. Ее обвязка собрана из некачественных деталей
3. ВСЁ!
В обвязке электролиты и резюки! Первые когда новые доджны после включения создать оксидный слой, пока это не произойдет, они ведут себя не так. Но в любом случае, это не Ваш случай. Остаются резисторы — они должны греться, чтоб менять свои номиналы. А они представляют из себя ДЕЛИТЕЛЬ. Если резюки меняют сопротивление под воздействием температуры, то конечно же это будет влиять на Rвых.
С3 у Вас установлен? Какой? И вообще, опишите номиналы Ваших деталей в обвязке стабилизатора. Пока общение с транзисторной обвязкой исключаем вообще. Также сообщите какие напряжения на входе и выходе стабилизатора. Ну и переменка, ток нагрузки какие.
Федя (Thursday, 11 February 2016 17:36)
Конденсатор С1 можно поставить с рабочим напряжением 25 вольт. Не рванет? Есть в наличии пара 47000 и 33000 мкф. Который 47000 — на 35 вольт. А 33000 мкф 25 вольтовый.
RV9CX (Thursday, 11 February 2016 18:09)
Если переменки не более 18 вольт, то норм. У самого на 25 вольт стояли всегда.
Федя (Thursday, 11 February 2016 18:18)
Переменки 18,5. Думаю пол вольта больше — ничего страшного.
Коляныч (Friday, 12 February 2016 18:31)
Здравствуйте! Снова я. Немного некогда было блоком заниматься — лежал. Сегодня достал из ящика, заменил подстроечник и случилось чудо. Напряжение стабильно.
Но тут новая незадача. Запустил все в сборе, с полным набором транзисторов, полной емкостью С1. Нагрузил автомобильным мотором от печки — при потреблении 3 Ампера напруга просела с 13.8 до 10,8 вольт. Вторичку трансформатора ТС-270 намотал медной проволокой 6 квадратов (диаметр 2,5 мм) по идее мощи должно хватать. Старые вторички снял полностью.
В чем может быть проблема? Может быть секции вторички неправильно соединил между собой. Слышал что при соединении обмоток на данном типе магнитопровода трансформатора есть какие то особенности. Ка то там хитро то ли конец обмотки первой секции соединяют с концом второй, или ка к то по другому.Чет как то мне не не везет с самого начала в сборке этого БП.
RV9CX (Friday, 12 February 2016 18:36)
Во-первых, какое напряжение на вторичке под нагрузкой, во-вторых, какое оно на выходе с моста. Либо просела вторичка, либо большое падение на мосте (диоды такие), либо длинные проводники и тонкие от моста до входа в микросхему. Это первое что нужно проверить.
Коляныч (Friday, 12 February 2016 19:06)
Прошу прощения глубокоуважаемый RV9CX за излишнее беспокойство. Что то я туплю. Провода тонкие были от блока до нагрузки, мерил на нагрузке. Вот и просадка. С нормальными проводами на Alinco DR135 при полной мощности на передачу — без просадки. Спасибо за схему и за помощь! Всего самого наилучшего!
RV9CX (Friday, 12 February 2016 19:09)
Поздравляю) Эта схема почему и прижилась, что если ее даже тупо повторить — она всегда работает.
Борис RW9TP (Tuesday, 14 June 2016 21:19)
Дмитрий, схема заинтересовала!
Мешок KT819 залежался.
Как бы их под LM317 вместо КТ818 приспособить?
RV9CX (Wednesday, 15 June 2016 07:32)
Они другой структуры, лучше на них время не тратить. Тогда уж сразу на полевиках, но это уже другая тема.
uv5eef (Sunday, 28 August 2016 10:49)
Борис RW9TP. Используйте LM337 и стабилизируйте минус.
Роман (Tuesday, 11 October 2016 14:49)
Здравствуйте Дмитрий!
Подскажите пожалуйста, сечение нихромовой проволоки, которую Вы использовали для намотки резисторов?
RV9CX (Tuesday, 11 October 2016 15:45)
uv5eef (Saturday, 10 June 2017 22:54)
Столкнулся с проблемой. Использую LM7912 и 4 транзистоа 2n3055. Без транзисторов напряжение стабилизации 11.8 В. С транзисторами под нагрузкой тоже 11.8 В . Причем при увеличении нагрузки напряжение не меняется. А вот без нагрузки 13.2 В. Как уже писали схема простая но злит.
RV9CX (Sunday, 11 June 2017 00:50)
Про данной статье какой вопрос конкретно? Нас тут ничего не злит и все работает)
uv5eef (Sunday, 11 June 2017 07:15)
Собрал БП по этой схеме, получил такой результат. Ранее делал такие блоки питания с одним транзистором все работало отлично. Без претензий, просто написал с чем столкнулся. В скоре разберусь, напишу вчем была причина.
RV9CX (Sunday, 11 June 2017 08:10)
Транзисторы по одному отключайте. Мне кажется, один из них не до конца жив.
uv5eef (Friday, 30 June 2017 09:58)
Оказалось возбуд. Подключение конденсаторов 0,1 мкф на входе и выходе микросхемы только ухудшает картину, даже пищать начинает с частотой в пару килогерц. Что звук издает не понимаю, может стрелочный вольтметр. Подключаю конденсатор
параллельно R2 становится лучше но не полностью. Не устранено.
RV9CX (Friday, 30 June 2017 10:01)
Неудачный экземпляр стабилизатора, скорей всего или транзисторы. Если их убрать полностью, как я писал выше, проблема остается?
uv5eef (Friday, 30 June 2017 10:16)
Без транзисторов нормально.
RV9CX (Sunday, 02 July 2017 11:14)
ну значит я был прав.
Кулдыбек Серубаев (Saturday, 15 July 2017 15:17)
Дмитрий спасибо за схемное решение. Собрал такой БП и все работает надежно. Спокойно держит 30А. На всяки случай установил мальенкий вентилятор,уменьшил обороты и совсем не слышно шума. Спасибо еще раз.
73! Бек. UN7TX.
RV9CX (Saturday, 15 July 2017 20:01)
Да, Бек, так и есть! Я тоже, спустя 20 лет поставил 12 вольтовый вентилятор, подал на него 5 вольт и питаю с него все охранные/видео системы и трансивер круглосуточно. Спасибо!
Сергей (Tuesday, 05 September 2017 21:12)
RV9C -Хочу собрать на полевиках Есть ли какие новые данные по работе этой схемы?
RV9CX (Wednesday, 06 September 2017 07:15)
Все работает. Я весьма доволен.
Сергей (Friday, 08 September 2017 16:31)
Еще 1 вопрос-какие размеры радиатора под IRF? Хочу применить радиатор от процессора ПК с обдувом Что скажете,
RV9CX (Friday, 08 September 2017 16:33)
Очень просто: посчитайте рассеиваемую мощность, а потом в справочнике каком-нибудь найдите на что способен этот радиатор. Мое мнение — достаточно.
Сергей (Friday, 08 September 2017 16:34)
Сергей (Friday, 08 September 2017 23:48)
RV9CX — И еще такой вопрос -По выходу хочу поставить тиристорный блочок от перенапряжения Стоит ли?
RV9CX (Saturday, 09 September 2017 06:55)
Я выше уже писал мнение по этому поводу. Можете поставить. Я не ставил никогда.
uv5eef (Thursday, 12 October 2017 13:02)
Забыл вовремя отписаться. Виновником оказалась бракованная LM7912. Заменил на LM337, все стало на свои места.
RV9CX (Friday, 13 October 2017 04:18)
Ну в 105 посте я про это говорил. Спасибо за отзыв.
Сергей (Friday, 03 November 2017 20:15)
RV9CX-Собрал Вашу схему на полевиках-работает хорошо Сейчас собираюсь ее сделать в другом — более маленьком корпусе с другим силовым трансформатором — стоит ТС-270- ну уж очень он громоздкии-нашел покомпактнее Интересует 2 вопроса- 1.В режиме RX U х.х=13,9 вольт при включении трансивера 14,00 вольт-это нормально или что-то у меня не так? 2.Попалась схема аналогичная вашей но на 1 транзисторе
Сергей (Friday, 03 November 2017 20:20)
IRFP 064 N Как вы думаете на мощном радиаторе от процессора с обдувом вытянит ли он 14 вольт 20 ампер ?
RV9CX (Saturday, 04 November 2017 07:34)
увеличение напряжения под нагрузкой часто встречается, когда появляется генерация (возбуд) или увеличение пульсаций. Во втором случае при измерении другим прибором показания другие могут быть. А вот с генерацией надо броться: либо конденсатор блокировочный использовать, либо наоборот убрать. Было у меня когда именно он и провоцировал генерацию в районе 8МГц.
Что касается 14 вольтх20А. Важно не сколько выйдет из блока питания, а сколько в нем сотанется, а именно падение напряжения на силовом транзисторе. Именно оно умноженное на ток через него и определяет ту тепловую мощность, которая должна рассеяться на радиаторе. В моем случае этого не достаточно. В вашем может и хватить.
Сергей (Saturday, 04 November 2017 12:27)
Понятно -по осцилографу пульсация 40 мВ, возбуд не заметил Сбл. конечно много разных напихал, ну а само увеличение состaвляет 13,95 х.х. до 14,21 под нагрузкой то есть 0,07 вольт и началась после того как случайно коротнул 100 000 мкф. может какая то утечка в irf 064 получилась? Ну а так все работает стабильно Просадка U с 2 А до 20 = 0,2 в.
Сергей (Saturday, 04 November 2017 12:44)
На входе IRF +- 25 вольт выход — +- 14 в. то это конечно для 1 ого много Попробовать уменьшить до 18-20 вольт на входе
RV9CX (Saturday, 04 November 2017 14:17)
надо смотреть под нагрузкой напряжения. Если 25 вольт под нагрузкой, то логичный вопрос: зачем такая печка?
Сергей (Saturday, 04 November 2017 14:38)
25 вольт под нагрузкой 2 А и 20-22 вольта при 20 А Днем напряжение в сети до 190 вольт опускалось ,поэтому и намотал с запасом Сейчас с стабилизатором сети нормально — при переделке и намотке другого ТР. буду корректировать U +- до 18-20 вольт
RV9CX (Saturday, 04 November 2017 14:56)
Нет необходимости гонять такую мощу на IRF. Ему достаточно 15 вольт, а это сразу минус 50 ватт от имеющейся сейчас на нем мощности.
Сергей (Saturday, 04 November 2017 17:24)
Андрей (Monday, 08 January 2018 19:45)
А файла печатной платы у вас нет?
RV9CX (Tuesday, 09 January 2018 05:26)
Платы нет, т.к. навесной монтаж
Даниил (Monday, 29 January 2018 13:41)
Здравствуйте, резистор R2 ограничивающий ток для микросхемы обязателен? Или же можно обойтись без него?
RV9CX (Monday, 29 January 2018 16:47)
Обойтись без него нельзя
Даниил (Tuesday, 30 January 2018 08:48)
Номинал его я так понял 2.7 Ома ? При моем напряжении переменки 21 в и после диодного моста и конденсаторов 28 в я думаю можно оставить такой же номинал. И микросхему буду ставить LM338t. Ее ведь также можно поcтавить?
RV9CX (Tuesday, 30 January 2018 17:35)
Да, норм — будет работать
Нкиолай (Wednesday, 31 January 2018 11:13)
Здравствуйте, только начиню вникать источники питания. Не могу понять назначение выключателя К1.1 и что значит реле К1 — «переключающееся»? К1.1 и К1 — это разные детали, или одна и та же? Прошу прощения за глупые вопросы.
Сергей (Wednesday, 31 January 2018 12:19)
Добрый день! Подскажите, пожалуйста, какие диоды с барьером шоттки Вы лично применяли в мостах своих источниках питания? Вы писали что КД2998 дают просадку, но ведь это тоже диоды шоттки. Собираю схему БП на полевиках. Какая у Вас получилась площадь радиаторов под полевики?
Спасибо.
RV9CX (Wednesday, 31 January 2018 14:33)
Николай, основы радиотехники обясняют для этого обученные люди. У меня задача другая. Реле К1 в своем составе содержит группу (группы) контактов, которые на схемах обозначаются. В данном случае К1.1 — контакты первой группы. Подойдет любое, т.к. используется только нормально разомкнутая группа.
Сергей, диоды любые. Вообще любые. Я вот сейчас ящик у себя открою и штук 10 разных точно найду — какие есть, подходящие по параметрам. Что касается радиаторов, у меня их уже столько было.. Кто б ее мерял, ту площадь. В последнем БП размер пластины порядка 8х15см и ребра длиной сантиметра 2.
Николай (Thursday, 01 February 2018 00:39)
RV9CX да, спасибо, изучил в сети материалы о плавном запуске трансформатора, все встало на свои места!
Сергей (Thursday, 01 February 2018 07:37)
Дмитрий, спасибо за ответ! Попробую применить КД2998Г (их есть у меня). ))
Николай (Thursday, 08 February 2018 03:36)
Собирал по первой схеме на биполярных транзисторах, рассчитывал на ток 25 ампер, брал 5 штук с резисторами на эмитторах по 0,1 ом, все включилось заработало, сгорели при испытании от нагрузки в 12 ампер при температуре радиатора 50 градусов, пробовал два раза (с вентилятором), оба раза горели при примерно одинаковых нагрузках. Возможно ужасно некачественные русские транзисторы, валялись в шкафу миллион лет, возможно что-то с ними произошло, или партия такая. Буду собирать схему с полевиками, буду пробовать использовать 4шт. IRFP450, параметры конечно совершенно разные, в сравнении с IRFP064, но попробовать думаю можно, о результатах отпишусь.
RV9CX (Thursday, 08 February 2018 05:53)
Весьма странно. Какое напряжение на выходе моста под нагрузкой и какое падение напряжения на R2?
Николай (Thursday, 08 February 2018 08:41)
Не представляю как это вышло, но я перепутал обмотки, в схеме все время работала обмотка 27в! Не знаю про напряжение на мосту, но после конденсатора 47000мкф увеличивается до 40! Собирать все заново уже не буду. Уважаемые коллеги, будьте внимательны!
RV9CX прошу совета, на счет IRFP450, как считаете, возможно ли обойтись двумя? Максимально нагружаться будет до 25 ампер.
RV9CX (Thursday, 08 February 2018 13:59)
НУ все правильно, потому и спросил про напряжение, т.к. очевидно, что оно избыточно.
IRFP450 слабоваты, а городить огород из нескольких штук я бы точно не стал. Но двух точно мало.
Только уж не в действующей ли схеме Вы станете ставить полевики? Т.е. на них 40 вольт хотите подать?
Николай (Thursday, 08 February 2018 22:20)
Нет, первая схема разобрана, а для второй схемы с полевиками подготовил транс на 16-17в переменки.
Ну чтож, тогда закажу IRFP064, будем ждать!
Андрей (Tuesday, 13 February 2018 05:54)
Собираю схему на КТ818,можно ли использовать диодный мост КВРС ?
RV9CX (Tuesday, 13 February 2018 16:56)
Вы привели абсолютно два не связанных аспекта. Выбор моста не зависит от типа применяемого транзистора и наоборот. Вы даже не написали, какой конкретно КВРС будете применять. Посему, какой вопрос, такой и ответ: можно.
Andrey (Sunday, 18 February 2018 15:02)
RV9CX (Sunday, 18 February 2018 15:12)
Ну если больше ничего нет, то ставьте.
Andrey (Sunday, 18 February 2018 15:47)
Сделал замеры, трансформатор выдает 18.1 В , с вышеупомянутого моста выходит 17.0 В . Этого хватит для нормальной работы схемы?
RV9CX (Sunday, 18 February 2018 16:08)
При 18 вольтах переменки после моста должно быть на конденсаторе 25 вольт
Andrey (Sunday, 18 February 2018 16:15)
Подключил конденсатор С1 10000 мкф *63В, напряжение на нем составило ровно 24.0 В . Маловато будет?
RV9CX (Sunday, 18 February 2018 16:21)
Нормально. Делайте уже и запускайте
Andrey (Sunday, 18 February 2018 16:24)
Делаю,всё в процессе.О результатах напишу обязательно.
User (Monday, 19 February 2018 06:11)
Транзисторы кт818 в каком корпусе вы использовали? ТО-3 ? Или в пластиковом?
User (Monday, 19 February 2018 06:34)
А можно ли использовать вместо КТ818 транзисторы TIP35C ?
User (Monday, 19 February 2018 08:12)
Сам себя поправлю, у них же проводимость другая.
А вот эти MJ2955 — думаю подойдут.
RV9CX (Monday, 19 February 2018 08:18)
Я писал выше, что в пластике. Но ставил всякие — все одинаково работают.
MJ2955 вроде должны, я их не знаю. По основным показателям вроде норм, глубже не изучал. И не ВЧ, что хорошо.
Николай (Monday, 19 February 2018 09:03)
Плюнул на ожидание IRFP и перемотал второй транс на 16-17 вольт, набрался терпения и таки нашел еще 5 штук КТ818В, нашел подходящий радиатор и в один ряд все поместилось вместе с «элемкой». Два вентилятора через регулятор оборотов (так же на LM317T), трудятся в тандеме, один на приток воздуха, второй на выдув. Конструкция действительно надежная как танк, все получилось, свои 25 ампер держит, нихром сопротивлением 0,5 ом при 13,92 плавит «за здравствуй», радиатор не сильно греется, нагрев под нагрузкой ощущается только на диодном мосту GBPC2506, но другого не было под рукой. На случай если прошибёт ключи сделал защиту от перенапруги на тиристоре 2У202М и стабилитроне Д815Ж (они замкнут цепь и сгорят предохранители). Большое спасибо автору за толчок к творческому развитию схемы!
RV9CX (Monday, 19 February 2018 09:12)
Поздравляю. Терпение вознаграждено)
Кроме «плавит за здравствуй» еще нужно контролировать выходное напряжение. Ну и потом оценивать сколько падает на соединительных проводниках и надо ли делать их толще. Тут каждый решает сам. У меня падает 0.01 вольта и я считаю именно таким должен быть правильный блок питания, а не как некоторые «изобретатели» цепляют параллельно кучу LM317 или других и утверждают, что «у них все работает». Вертел я такую работу.
Николай (Monday, 19 February 2018 09:16)
Да согласен, буду честен при 23 амперах падение 20 мВ, непосредственно на клеммах БП Ну буду работать над этим, думаю дело в диодном мосту.
RV9CX (Monday, 19 February 2018 09:20)
Это хороший результат, можно его оставить. Еще раз поздравляю! дальше уже только оценивать уровень пульсаций под нагрузкой.
Николай (Monday, 19 February 2018 10:08)
На работе стоят да осциллографа советских С1-73 и С1-112А, работают, но осциллограф для меня прибор новый, вот в свободное время постараюсь освоить. Надеюсь они подойдут.
User (Monday, 19 February 2018 10:59)
Николай, так у вас в общей сложности сколько транзисторов? 10 ?
Николай (Monday, 19 February 2018 11:13)
User — 5 шт. На эмиттерах резисторы по 0.1 ом
User (Monday, 19 February 2018 12:19)
User (Monday, 19 February 2018 13:23)
Николай, а реле какое у вас?
Андрей (Wednesday, 21 February 2018 05:41)
Сделал вчера первое включение. Конденсатор С4 у меня стоит на 15000, ну не нашел на 4000,Это только в субботу получится съездить в магазин и купить. Так вот, при включении напряжение медленно, примерно около минуты ползет вверх до 13.8 В. Это из -за большей емкости конденсатора С4 ?
RV9CX (Wednesday, 21 February 2018 06:24)
Речь, видимо о первой схеме. Нет, дело в другом. Попробуйте сначала отключить транзисторы и посмотреть режимы без них. А «ползет вверх» с какого напряжения и стабильны ли параметры под нагрузкой после этого? Еще обратите внимание, после снятия нагрузки напряжение по-прежнему дрейфует также или иначе?
Андрей (Wednesday, 21 February 2018 08:35)
Да, собираю по первой схеме. Под нагрузкой ещё не включал, просто уже поздно было, спать пошёл. Попробую сделать так, как вы написали
Андрей (Wednesday, 21 February 2018 08:36)
А ползет вверх с самой первой секунды после включения.
Николай (Wednesday, 21 February 2018 12:32)
Оказывается если включить обороты вентилятора на полную, то просадка при нагрузке уменьшается до 0,09 вольт! При уменьшении оборотов просаживается до 1 вольта! Регулятор сделан на LM317T, вход стабилизатора подключен непосредственно к выходным клемам БП, возможно нужна какая-то развязка, но я попробую решить проблему подключив стабилизатор к независимой обмотке на 12 вольт.
RV9CX (Wednesday, 21 February 2018 16:53)
Отключите ВСЕ обвязки и запустите сначала только стабилизатор, потом подключите транзисторы. Все должно работать правильно. Не нужно придумывать никаких развязок, блокировок и защит.
Андрей (Wednesday, 21 February 2018 19:17)
Из-за моей невнимательности ошибка была в подключении LM , после исправления ошибки БП заработал,выдает положенные 13.8 вольт,но . при подключении нагрузки около 3А ,буквально через 5 секунд работы она нагревается так,что рука не терпит, LM пока висит без радиатора и без кулера.Этот нагрев нормальное явление? Кулер с радиатором исправят ситуацию?
RV9CX (Thursday, 22 February 2018 04:52)
Вы хоть загляните в паспорт изделия. Там есть параметры рассеиваемая мощность с радиатором и без него. также полезно понять, что значит эта «рассеиваемая мощность» и как ее оценить. Для этого нужно знать падение напряжения на стабилизаторе и ток через него. Две этих цифры умножить и сравнить результат с паспортными предельными данными.
Радиатор НУЖЕН!
Андрей (Thursday, 22 February 2018)
То, что нужен радиатор, это я знал конечно)
Никогда с LM дел не имел, не думал, что без радиатора будет такой нагрев. Но это всё мелочи, завтра куплю радиаторы, кулер. Главное, что схема работает, 13.8 вольт держит чётко!
RV9CX (Thursday, 22 February 2018 06:02)
Обычно много радиаторов от Socket-478 в миру болтается. Хорошее решение. Ну, если конструктив под это предусмотрен.
Андрей (Thursday, 22 February 2018 16:19)
Именно радиатор для процессора я и хотел приспособить.
Николай (Sunday, 25 February 2018 07:57)
Подключил регулятор оборотов через резистор 2,2 Ома к точке соединения R2, реле и C1, глюк с плавающим напряжением пропал. Ранее проводники к диодному мосту подключались клемами, но решил их припаять, в результате падение под нагрузкой 25А 0,07 вольт и мост греется меньше (в течении 2х минут). Пульсации под нагрузкой пока что измерить не могу. Думаю с первым своим самодельным блоком я пока закончил, сессия на носу. Еще раз большое спасибо RV9CX за схему, возможно встретимся в эфире! 73! UB0FAU
Андрей (Sunday, 25 February 2018 09:13)
Вчера весь день испытывал блок питания. Немного поработал в SSB ,большую часть времени в цифре FT8.
При работе телефоном напряжение на трансивере падало до 13.7 вольт. При работе в FT8 просадка была до 13.3 вольт.
Нагрева транзисторов нет. Радиатор холодный. Блок отработал около 12 часов не выключаясь. Результатами я доволен. Автору большое спасибо!
RV9CX (Sunday, 25 February 2018 12:51)
Андрей, Николай — отличный результат! До встречи!
Андрей (Sunday, 25 February 2018 14:51)
Николай (Tuesday, 13 March 2018 15:53)
Есть много П210А можно ли их использовать в место КТ818
RV9CX (Tuesday, 13 March 2018)
Если коротко, то ответ «да». Более того, я лет в 15 сам это делал. Но сейчас никогда не стану этого делать.
Руслан (Monday, 09 April 2018 12:28)
По первой схеме вариант собрать 100 ампер конечно увеличивая количество транзисторов? И выше 100 ампер с учётом мощного транса от сварки. ?
Руслан (Monday, 09 April 2018 12:30)
Хотелось бы по второй но я хочу собрать на л7815 стабилизаторе и не знаю как тогда он должен там подключаться
RV9CX (Monday, 09 April 2018 12:36)
Собрать можно все, что угодно. Вопрос целесообразности и оптимальности. Судя по Вашим вопросам, Вы не проектируете оптимальный БП, а пытаетесь истратить лишнюю в хозяйстве микросхему стабилизатора, стоимость которой, в сравнении с проектом просто ничтожна.
Делайте по второй схеме без этого 7815 и все. При 100А и необходимых 5 вольтах падения Ваша печка минимум 500 ватт будет в нагрев отдавать. Куда это тепло отводить будете?
Руслан (Monday, 09 April 2018 18:07)
Обдув по любому ставить и радиаторы . Я хочу для авто усилителей чтоб тесты проводить и мне надо чтоб под нагрузкой было 14,2 вольта. Просто что только не смотрел и не читал на такой ампераж ни чего не нашёл . Максимум только если два импульсника по 40 ампер паралелить чтоб получить 60 ампер. А мне хочется 100 а то и выше
RV9CX (Wednesday, 11 April 2018 18:23)
Второй вариант — Ваш! Лучше используйте много тонких проводов того же общего сечения, чем один толстый.
Руслан (Thursday, 12 April 2018 21:17)
. А по поводу поднятия напряжения с 13,8 на 14,8 что посоветуете?по поводу проводов тонких сказали что лучше два по 1 квадрату чем один 2 квадрата. Но всё равно спасибо за совет.
RV9CX (Friday, 13 April 2018 06:00)
Много тонких проводов лучше только тем, что с ними проще — такой жгут более гибкий. А по поводу поднятия напряжения вопрос не понял. В каждой схеме есть резистор за это отвечающий
Руслан (Friday, 13 April 2018 13:53)
На полевой схеме это R7 ?
RV9CX (Friday, 13 April 2018 14:08)
Конечно. Откуда сомнения, если так и написано «R7 — регулировка Uвых» ?
Руслан (Friday, 13 April 2018 18:07)
Не заметил смотрел только схему в увеличенном виде и описание прочитал.спасибо.будем собирать потихоньку
Руслан (Saturday, 14 April 2018 21:48)
Собрал , всё работает . Выставил подстроечным пока что резистором 14,8 при нагрузке 19 ампер падение до 14,5 с учётом навесного монтажа. Потом можно и по человечески все собрать и усилить . Только вопрос такой трансформатор выдает 27 ампер пока такой для эксперемента взял но больше 19 не выходит с блока питания ,пока стоят два полевика если поставить третий выдаст все 27 ампер или всё равно с учётом потерь пропадет где то парочка ? Или вообще может что то где то упустил что два полевика могут тоже выдать 27 ?
Санжар (Sunday, 15 April 2018 05:49)
Хочу собрать блок питания по 2 схеме.
Скажите пожалуйста зачем нужен реле ? Это плавный пуск? Можно без него обойтись,?
Руслан (Sunday, 15 April 2018 10:04)
Да это плавный пуск он обязательно нужен во время насыщения конденсатора большой ёмкости . Без него будет что то сгорать при резком всплеске тока во время включения
RV9CX (Sunday, 15 April 2018 17:47)
Руслан, поздравляю.
Как проверял, что отдает всего 19А?
Руслан (Sunday, 15 April 2018 20:00)
В качестве нагрузки использую запаралеленную спираль . Подключаю сразу после транса показывает 27 а после блока 19 . Сразу мерял и после транса и после схемы 19 и не отключая сразу щупами с транса и показывает что 27 идёт в схему. Вот думаю где пропадает эти 7_8 ампер. Или на проводах или в ещё транзисторы нужны чтоб пропустили оставшиеся амперы. Радиатор с кулером показывает 45 градусов.
Руслан (Sunday, 15 April 2018 20:03)
Диодный мост 50 ампер. Не Шоттки а обычный в сборе купил.
RV9CX (Monday, 16 April 2018 05:33)
«сразу после транса» переменное напряжение. Что Вы там хотите измерить? Если речь о том, что измеряете на конденсаторе после моста и на выходе стабилизатора, то Вам надо принять во внимание, что напряжения там разные, поэтому результат Ваших измерений закономерен.
Руслан (Monday, 16 April 2018 08:23)
Понятно всё теперь.
RV9CX (Monday, 16 April 2018 08:27)
Уменьшайте сопротивление спирали и ждем каменты типа «при 100А падение 0.1 вольта» )))) Только вот маловато двух транзисторов для 100А
Руслан. (Thursday, 19 April 2018 12:23)
Поставлю 10 транзисторов. Пока идут поиски трансформатора с таким током. Нашёл пока на 43 Ампера при 14 вольтах которые будет. Но раз если так заморачиваться то поищу более мощный транс.
RV9CX (Thursday, 19 April 2018 12:57)
Лучше искать несколько одинаковых трансов серий ТПП и/или ТН.
У первых во всех обмотках одинаковые токи, но разные напряжения, у вторых все обмотки по 6.3 вольта, но токи обычно разные. И коэф заполнения коробки будет получше.
И еще не забудьте, что планируете напряжение на выходе не 13 вольт, а выше, поэтому надо чтоб и вторичка под нагрузкой на вольт выше была.
Руслан (Friday, 20 April 2018 11:17)
Я думаю на вторичке 18 вольт сделать что на просадку в диодах потерять 1,5 и получить 16,5 после них ,плюс 1 вольт берём на запас в просадку под нагрузкой и остаётся 15,5 . Думаю хватит схеме чтоб стабилизация была на 14,4. А вот по поводу нескольких трансов одинаковых уже думал Но как показывает практика ампераж не увеличивается в параллель если их соединить . Если только последовательно с малым напряжением на каждом чтоб в сумме вышло 18
RV9CX (Friday, 20 April 2018 11:19)
Нормально трансы соединяются параллельно. Важно не превышать суммарный ток. По поводу напряжения — не ориентируйтесь на абсолютные цифры, потому что форма такого «постоянного» напряжения отличается от правильного. У Вас же все возможности есть! Уже давно бы попробовали
Руслан. (Friday, 20 April 2018 14:51)
Пробовал два транса среднем бы в параллель у каждого 16 ампер нагрузка одна и та же и напряжение 17,5 . В итоге 19 ампер с двоих с той же нагрузке . Читал в форумах пишут что не увеличивают ампераж а только хорошо держат нагрузку мощную и нет падения напряжения от нагрузки . Если честно что то не понял вас по поводу этого : , потому что форма такого «постоянного» напряжения отличается от правильного. У Вас же все возможности есть! Уже давно бы попробовали
Руслан (Friday, 20 April 2018 14:52)
Соеденить в параллель ..ошибся
RV9CX (Monday, 23 April 2018 10:56)
Речь о том, что при однополупериодном выпрямлении, да еще и без конденсатора, форма сигнала как половинка синусоиды. Такие формы напряжения разные тестеры меряют по-разному. Поэтому часто даже 10 таких выпрямленных вольт достаточны для зарядки, т.к. амплитудное значение такого напряжения больше, чем в цифрах на тестере.
У Вас есть возможность витки мотать — можно подобрать правильные варианты.
Руслан (Monday, 23 April 2018 17:51)
Нашёл сварочный трансформатор при напряжении 60 вольт даёт 90 ампер. Перемотаю обмотки запаралеллю их и с учётом после выхода блока питания получу 65 примерно ампер. Пока лучше трансы бешеных денег стоят. На этом сделаю если что потом кто захочет сделаю с более мощным . Да и диодные Шоттки максимум 80 ампер у нас продают. Не знаю есть ли вариант заказать на больше ампераж ,Но это всё потом .
RV9CX (Monday, 23 April 2018 19:07)
Ну одинаковые диоды можно и параллелить. А во-вторых, большинство из них уже сразу по два кристалла с общим катодом.
Руслан (Thursday, 26 April 2018 12:43)
Вот те что у нас продают на 80 сдвоенные на каждый 40 ампер идёт. А есть на 120 на каждый всего 240 ампер с двух. Вот надо будет узнать вариант заказать или нет. Щас пока занимаюсь перемоткой транса ,у него первичная на одной катушке а вторичная на другой и катушек нет всё в больших зазорах. Так что пока перемотаю чтоб было равномерное распределение магнитого потока на обе катушки время пройдет. Из стекловолокна буду делать катушки
Санжар (Monday, 07 May 2018 16:04)
Собрал по второй схеме,, при нагрузке напряжение увеличивает до 1 волт. В чем проблема.
RV9CX (Monday, 07 May 2018 16:07)
На подвозбуд не совсем похоже. Если есть осцилограф — лучше убедиться. Не исключаю, что монтаж выполнен тонковатыми проводами — стабилизатор не понимает, что происходит.
Санжар (Monday, 07 May 2018 16:39)
Да Монтаж выполнен тонкий проводом.
RV9CX (Sunday, 13 May 2018)
Ну и вот — на силовых цепях падает много напряжения и стабилизатор его пытается поднять.
Руслан. (Tuesday, 19 June 2018 12:53)
Здравствуйте RV9CX . При напряжении с трансформатора 20-22 вольта надо ли изменить сопротивление резисторов в схеме? На выходе будет 14,6 вольт. Диоды обычные вроде как проверял падение напряжения на 2 вольта.
RV9CX (Tuesday, 19 June 2018 13:15)
о какой схеме речь?
22 вольта под нагрузкой или без?
О каких резисторах вопрос?
14.6 вольт это стабилизированных?
2 вольта на диодах — это явно не шоттки. Если Вас устраивает такое — ставьте. Может и полезно погасить лишнее.
Руслан. (Tuesday, 19 June 2018 21:16)
Да диоды не Шоттки ,так как не получилось найти подходящие мне на ампераж а если есть ампераж то напряжение высокое вследствие чего и падение напряжения уже как на обычных . Поэтому поставил обычные и выгоднее и готовые мосты ,не надо как Шоттки паралелить и собирать мост. Схема с полевиками 22 вольта без нагрузки . 14,6 на выходе стабилизированные будут. Меня интересуют все резисторы так как не знаю как поведет микросхема при таком напряжение ,может ей много будет вот и решил спросить может надо добавить сопротивление для уверенности.
RV9CX (Sunday, 24 June 2018 14:25)
Смысла не вижу ставить полевики при падении 7 вольт. Резисторы оставьте. И все же попробуйте отмотать витки со вторички.
алексей (Sunday, 24 June 2018 14:36)
015 ом а если на нихром но как и сколько скажите
спс
RV9CX (Sunday, 24 June 2018 14:42)
Смотря каким нихромом и это Вы должны понимать. Возьмите метр, измерьте сопротивление, пересчитайте, какая длина должна быть для 0.15 Ом — отрежьте и мотайте. Но судя по всему, проблема у Вас будет не в этом, а в том, как его паять.
алексей (Tuesday, 26 June 2018 08:57)
диаметр нихрома скажите пожалуйста с уважением к Вам примерно 1 мм или 2 мм . Выписал 01 ом 25 вт такое 01 можно Больше нет не у нас
RV9CX (Tuesday, 26 June 2018 09:02)
Перечитайте все, что выше. Я уверен, найдете ответы на все вопросы. Ответ на этот вопрос я давал в посте #99: диаметр моей проволоки около 0.3мм
Руслан. (Tuesday, 26 June 2018 13:39)
У меня 22 вольта при напряжении сети 240 вольт.на диодах 2 вольта потеря ,плюс при нагрузке 100 ампер просадка на вторичке 2 вольта и того 18 получается. Это на работе если подключать. А дома просадка в сети ещё больше идёт и напряжение на вторичке уже не 18 а 16 , поэтому не хочу снижать напряжение чтобы получить больше ампераж с трансформатора. Спасибо за ответ. Как соберу, попробую снять видео и кинуть ссылку.
алексей (Tuesday, 26 June 2018 19:19)
привет на мотал транс для блок питания на 630 вт 1 обмотка 1.20мм 2 обмотка шина 2 на 4мм и между 1 и 2 положил экран медную пластину фольга ТАКОЙ ТРАНС ПОТЯНЕТ СПС С УВАЖЕНИЕМ К ВАМ
алексей (Tuesday, 26 June 2018 20:01)
СДЕЛАЛ БЛОК 818 ГМ ПОСТАВИЛ ПОДКЛЮЧИЛ 2 ШТ ГУ 81 НАКАЛ ПРО САДКА 2 ВОЛЬТА АМПЕРМЕТРА ЕЩЕ НЕТ ВЫПИСАЛ НА 30 А 2 ВОЛЬТА ПРО САДКА БОЛЬШАЯ Я ДУМАЮ КОНДЕНСАТОР 10000 МК ПО ВЫХОДУ 4700 МК МОЖЕТ МАЛО ЕМКОСТИ
RV9CX (Tuesday, 26 June 2018 20:37)
Мотание трансформаторов и питание накала ГУ-81 — темы для других форумов. Сначала поймите, сколько ток и какое напряжение на вторичке и на выходе моста ПОД НАГРУЗКОЙ
алексей (Wednesday, 27 June 2018 05:02)
реле в2в можно поставить 15а 4кв или другое а что у вас реле какое стоит спс
алексей (Wednesday, 27 June 2018 18:29)
какой транс нужен на блок какая первичная обмотка вторичная обмотка сколько ватт надо вопрос с начала транс а потом дальше будет вопрос с уважением к вам И 03 диаметр нихром это не то как вы писали тонкий Да много есть вопросов
RV9CX (Wednesday, 27 June 2018 18:44)
Алексей, давайте Вы ВСЕ перечитаете? Выше есть ВСЕ ответы на ВСЕ ваши вопросы. И про то, КАКИМ должен быть транс. Вы пытаетесь выучить ПДД, решая задачки для сдачи в ГАИ, а не читая эти самые ПДД.
Выше написано, что нужно иметь на вторичке 18 вольт под неагрузкой! ВСЁ. Не нужно изобретать велосипеды. Сделайте так, чтоб Ваш трансформатор выдавал эти 18 вольт. Ток вторичка должна выдерживать такой, какой БУДЕТ в ВАШЕЙ конкретной конструкции. Пока этого не будет — ВСЕ вопросы бессмысленны.
Там же написано, что нужны транзисторы именно КТ818 и я не понимаю, зачем Вы упоминаете про КТ819, у которых вообще другая проводимость и именно в этом решении они не будут работать.
Давайте предметные вопросы именно по сказанному выше. По перемотке транса и питанию накала ГУ-81 — найдете инфу в гугле, я уверен.
Влад (Friday, 29 June 2018 03:06)
А по последней схеме на полевиках — транзисторы можно устанавливать на 1 общий радиатор? Какой величины должен быть радиатор? На какой ток этот блок питания?
алексей (Friday, 29 June 2018 05:59)
привет спс за схему сделаю в точь в точь с у уважением к ВАМ
RV9CX (Sunday, 01 July 2018 11:05)
Влад, можно потому что они в пластмассовом корпусе. Про величину радиатора обсуждалось выше. Этот блок питания я делал на 20А.
Руслан. (Wednesday, 04 July 2018 22:16)
Протестил наконец то свой на полевиках.ожидания превзошли показатели . 150 ампер и 14,7 вольт как и настроил..стабилизация как есть 14,7 вольт так и остаётся под нагрузкой,не шелахнется вообще. Только радиатор для транзисторов надо больше. Ну ни чего страшного хватает и этого на недолгую нагрузку. Спасибо за схему . Самая лучшая из всех которые собирал.
RV9CX (Wednesday, 04 July 2018 23:29)
Руслан, поздравляю! Настойчивость вознаграждена)
алексей (Monday, 09 July 2018 10:10)
вопрос а за чем R 14 240 ом можно без него или нет
RV9CX (Monday, 09 July 2018 10:13)
алексей (Monday, 09 July 2018 17:33)
240 ом R 14 Я ЕСЛИ БЕЗ НЕГО МОЖНО ПОЯСНИТЬ СПС
RV9CX (Monday, 09 July 2018 17:38)
Я не понимаю, что нужно пояснить. Этот резистор ставится штатно в обвязке стабилизатора — это типовая схема включения. От его номинала также зависит и выходное напряжение, т.к. он является частью делителя. Номинал можно ставить и 150 и 300 Ом — какие есть.
АЛЕКСЕЙ (Monday, 09 July 2018 17:39)
015 ОМ Я СДЕЛАЛ В ТРИ ПРОВОДА НИХРОМА ДИАМЕТР 05 ДЛИННОЙ 15 СМ Я ДУМАЮ НОРМАЛЬНО ЕСЛИ НЕТ НЕ ЧЕГО 015 ОМ А КТО КАК ДЕЛАЛ ИНТЕРЕСНО
RV9CX (Monday, 09 July 2018 17:41)
Неважно, как выполнен этот резистор. Под максимальной нагрузкой на нем должно падать порядка 0.5-0.6 вольта и мощность его должна соответствовать. ВСЁ! Пропустите через него нужный ток и измерьте падение напряжения.
Yuri (Sunday, 02 September 2018 06:06)
П213 пойдут 8 шт. поставлю? Никаких других нет.
RV9CX (Tuesday, 04 September 2018 20:00)
Ну, если никаких больше нет, то ставьте. Они германиевые. Балластные резисторы можно считать в 2 раза меньше.
алексей (Sunday, 16 September 2018 17:35)
привет при токе 25 Ам про садка 2 вольта ДУМАЮ МНОГО СДЕЛАЛ СХЕМУ КАК У ВАС МОЖЕТ ЧТО ТО НЕ ТАК
АЛЕКСЕЙ (Sunday, 16 September 2018 17:40)
ТРАНЗИСТОРЫ 4 ШТ 818 ГМ ТРАНС 18 ВОЛЬТ ШИНА 3 НА 4 ММ ТРАНС 600 ВАТТ НАГРУЗКУ ДЕЛАЛ ЛАМПАМИ АВТО КОГДА ДЕЛАЛ 10 АМ ПРО САДКИ НЕТ А 25 АМ ПРО САДКА 2 ВОЛЬТА ЧТО ТО НЕ ТАК ЧТО ДЕЛАТЬ
RV9CX (Sunday, 16 September 2018 18:19)
Методика в переписке выше изложена вся. В первую очередь под нагрузкой нужно померять напряжение на выходе моста. Потом на выводах трансформатора. Какие они?
АЛЕКСЕЙ (Wednesday, 19 September 2018 16:55)
а у заводского блока питания если ток 25ам дать в нагрузки сколько про садка будит . при 13.8 вольт ИНТЕРЕСНО
RV9CX (Wednesday, 19 September 2018 18:42)
Ну у заводского и спросите. Вот удивитесь)) Пульсации еще проверьте
АЛЕКСЕЙ (Thursday, 20 September 2018 04:55)
я делал ламповый стабилизатор на 650 вольт для гу 81 сетку на лампах 6с33с нагружал 300 м ток просадка 2 вольта . .ЩЯ ДЕЛАЮ ВАШУ СХЕМУ СХЕМА ОТЛИЧНАЯ Я ДЕЛАЛ ДРУГИЕ СХЕМЫ ВАША ЛУЧШЕ
алексей (Tuesday, 25 September 2018 08:41)
до ума схему довел на 25 ам нагрузке про садки нет .Было просто на трансе 16 переменки до мотал 20 вольт и вес хорошо .Как вы сказали СПС за эту схему
RV9CX (Tuesday, 25 September 2018 12:59)
Спасибо за отзыв, поздравляю!
gagar (Sunday, 30 September 2018 13:50)
Здравствуйте RV9CX, а если есть тор на 2х18В х 20А , и если соеденить 2 омбмотки в параллель, получится 40А и 18В. Вопрос- потянут 2 поливика или 4 надо?
RV9CX (Sunday, 30 September 2018 13:54)
Отличный транс! Я бы сказал идеальный.
2 полевика.
Смотря в каком режиме. Я бы не рискнул при таком постоянном режиме и даже большом радиаторе их насиловать. Впрочем, если будут сидеть на толстом слое меди, впрессованном в основной дюралевый радиатор правильной площади, то возможно. Но что-то подсказывает, что цена еще 2 транзисторов в разы меньше такого решения)))
Поздравляю с таким прекрасным трансом!
gagar (Sunday, 30 September 2018 14:03)
RV9CX, Спасибо, купил на Авито, сам доволен до безобразия. Спрашивал т.к. по даташиту есть полевики с буквой «N»-эти на 70А, а без буквы на 59А.
gagar (Sunday, 30 September 2018 14:07)
Перепутал- без буквы 70А.!
sv2eva (Sunday, 30 September 2018 18:00)
Здравствуйте! Скажите пожалуйста как можно скачать эти схемы бп? я хочю собрать эти схемы.
RV9CX (Monday, 01 October 2018 08:59)
А, понял. Движок сайта не позволяет сохранять изображения. Можно открытую картинку средствами Windows сохранить через <ALT>+<PrintScreen>, потом вставить изображение в Paint и сохранить в JPG.
sv2eva (Monday, 01 October 2018 17:44)
Большое Вам спосибо я получил схемы. Собиру второй он интересный.
алексей (Wednesday, 03 October 2018 17:13)
блок питания включаю в сеть тока через 1 мину работает хорошо 1 МИНУТУ ПЛАВАЕТ ТОК ПРИ НАГРУЗКЕ 10 20 25 АМ МОЖЕТ ЧТО ТО НЕ ТАК ИЛИ ТАК ДОЛЖНО
АЛЕКСЕЙ (Wednesday, 03 October 2018 17:20)
МОЖЕТ ЁМКОСТЬ НЕ ТА НА ВХОДЕ 60 ТЫСЯЧ МИК НА ВЫХОДИ 4 ТЫС МИК ИЛИ МАЛО
RV9CX (Wednesday, 03 October 2018 17:26)
При исправных компонентах и безошибочном расчете/монтаже все сразу работает и навсегда. Перечитайте выше — были у народа проблемы, тоже дискутировали, а оказалось что ССЗБ.
Yuri (Saturday, 06 October 2018 16:36)
Спасибо коллега за схему. Всё работает. С опорными резисторами R14 R13 пришлось повозится. (23V было на выходе). Не лучше ли туда переменный поставить? Выставлять вручную. До встречи в CW de RA4LGM. 73!
RV9CX (Saturday, 06 October 2018 19:06)
На здоровье!
Вообще выше уже не раз обсуждалось и я поддерживал, и даже говорил, что всегда сначала ставлю вместо R13 переменный резистор и после настройки меняю на постоянный. Потому он и со звездочкой.
gagar (Sunday, 07 October 2018 10:03)
RV9CX, Здравствуйте! Возникло неск. вопросов-
1. Почему Вы не используете однопериодную схему вместо Д. Моста? Ведь КПД больше и меньше нагрев 2-х диодов.
2. Хочу поставить тиристорную защиту на выходе от перенапряжения и Долговременного КЗ(мало ли что). Проверял на другом БП- работает на Ура!
3. В быту бывает необходимость в БП с регулировкой U от «0» -(R7 до «0» то не уменьшишь) и I (тока).
И чтобы не собирать отдельный БП, можно ли доработать Вашу последнюю схему с поливиками. Многим пригодится и скажут Спасибо!
RV9CX (Sunday, 07 October 2018)
1. Чтоб улучшить фильтрацию. А вот выводы Ваши неверны.
2. Ставьте. К данному решению это отношения не имеет. К тому же она только для самоуспокоения. Реальных ситуаций повышения напряжения на выходе не встречал.
3. Если необходима регулировка прямо от ноля, то это не так просто решается даже с КРЕНками. Почитайте datasheet на TL431, может там проще. Ни разу не было нужно, поэтому не интересовался. А регулировка тока — вообще тема не к этому блоку питания. Лабораторные источники — отдельная тема.
gagar (Sunday, 07 October 2018 11:07)
Ещё раз убедился, ничего универсального нет. Спасибо.
RV9CX (Sunday, 07 October 2018 13:44)
Ну смотря какой смысл в это вкладывать. Судя по всему, Вы хотите иметь лабораторный блок питания с возможностью подключать трансивер. Этот подход в корне порочен. Ни о какой тиристорной защите речь не идет тогда, равно как и регулировка тока ни к чему. А вот сжечь трансивер после выставления 25 вольт (например) и забыв поставить в 13 вольт — рано или поздно настанет. Так что у нормальных пацанов лабораторные блоки питания — отдельно, а для трансиверов — отдельно
))
алексей (Friday, 12 October 2018 15:11)
привет вопрос конденсатор номер 4 4000 мик в схеме не большая емкость я поставил 4700 мик может много мик
RV9CX (Friday, 12 October 2018 15:53)
оставляйте. это не критично
алексей (Sunday, 21 October 2018 06:18)
привет блок питания работает хорошо была проблема при включении одну минуту работал не стабильно при нагрузки 10 15 ампер ПРИЧИНА БЫЛА R2 СТОЯЛ 3ома поставил 2ом и проблема решена я доволен этой схемой про садки нет при 25 ампер
RV9CX (Sunday, 21 October 2018 06:25)
Да, 3 Ома уже многовато. Расчетные 2.7 уже на пределе. Поздравляю!
алексей (Sunday, 21 October 2018 06:34)
А ЕСЛИ КРЕН ПРОБЬЕТ БУДЕТ 27 ВОЛЬТ ТРАНСИВЕР НЕ С ГОРИТ НАДО ЗАЩИТУ ДЕЛАТЬ
алексей (Sunday, 21 October 2018 06:38)
ДОЛЖНО В ТРАНСИВЕРЕ ТОЖЕ ЗАЩИТА ОТ 27 ВОЛЬТ ЕСЛИ ХОРОШИЙ ТРАНСИВЕР
RV9CX (Sunday, 21 October 2018 06:48)
НУ так делайте и защиту. Вообще, вся истерия вокруг необходимости делания защит навязана теми, кто неаккуратен при изготовлении и/или пользовании оборудованием. Или попытке прикрутить лабораторный блок питания к трансиверу, ну т.е. не по назначению. А, как известно, кроилово приводит к попадалову. Никогда и никуда не вставляю защиту ни по току, ни по превышению напряжения уже 25 лет. И знаете что? Ни разу она не понадобилась.
gagar (Saturday, 27 October 2018 19:02)
Господа, а у всех по 2-ой сх., Ток х.х. около 200 мА ? Это много! Нагрузка нихром 1,18 Ом, Ток нагр. 8,9 А, Uн- 13,92 В.. На х.х. U- 13,94 В. На транс и провода не грешу. Переменка с Трансф. 18 В..
gagar (Saturday, 27 October 2018 19:36)
P.S. Нагрузка в воде 1.18 Ом при работе. Б.П. Без воды и нагрузке — 1,44 Ом.
sv2eva (Tuesday, 06 November 2018 12:29)
Здравствуйте Дмитрий! Первый бп я собрал и работает классно без пргсатки при нагруске 20А. Поставил четыри транзистора MJ15004 а резистор R2 2.7 ом не нашёл и поставил два резистора 4.7 ом паралельно и получил 2.5 ом. Вторй бп ещё неикончил т.к в магазине нету мосфет IRFP064 и заказал с китая и жду а плата уже готова.
RV9CX (Tuesday, 06 November 2018 13:21)
Отлично, поздравляю! Хороший результат.
gagar (Tuesday, 20 November 2018 18:41)
Все отлично работает, но проблема — если включаю БП без нагрузки то работает- подключаю нагрузку тоже все отлично. А когда вкл. БП с трансивером, то сопротивление R1(проволочное в схеме) раскаляется до красна и напряжение падает где то до 5 В. Так и должно быть- т.е. сначало вкл. БП на х.х., а уже потом подключать трансивер.
RV9CX (Tuesday, 20 November 2018 18:52)
Все отлично! Просто нужно СИЛЬНО уменьшить то сопротивление. Возможно, на нем написано совсем не то, что есть. Измеряли тестером? Поставьте 1 Ом, для начала.
gagar (Wednesday, 21 November 2018 03:48)
R1 проволочное, ровно 3 Ом, ещё не смотрел, но думаю, что истина где то рядом- либо реле, либо R1.
спасибо и 73.
gagar (Wednesday, 21 November 2018 06:48)
Вспомнил, раньше был транс на 20 В, а когда нашел на 16, то забыл убрать R2 !
RV9CX (Wednesday, 21 November 2018 08:29)
Если речь о второй схеме, то да: снижение напряжения на мосте влечет за собой менее стабильную сработку реле
Александр (Monday, 26 November 2018 13:38)
Почему ограничивающий резистор стоит по вторичке,а не по первичке
RV9CX (Monday, 26 November 2018 13:51)
Я за Вас домыслю, что наверняка речь идет о резисторе, задерживающем подачу питания? Потому что в схемах токоограничивающих резисторов много.
Можно ставить и в первичку, но сразу нужно и реле с обмоткой на 200 вольт, да и возникнут особенности с обеспечением безопасности обвязки на всякий случай, как бы чего не задеть. А вот токи в первичке не те для стабильного срабатывания. Например. Я ставлю в первичку на повышающих системах, например стабилизатор экранной сетки или вообще анодный выпрямитель.
Александр (Monday, 26 November 2018 14:29)
обмотку реле оставить как есть,а контакты и R1 перенести в сетевую обмотку
RV9CX (Monday, 26 November 2018 15:05)
А. ну так во-первых требования к контактам реле уже другие. А во-вторых, система плавного включения будет стабильней работать самостоятельно. Могу предположить, что при наличии подключенной нагрузки, если включить блок питания, то он с бОльшей вероятностью не запустится, а резистор сгорит. Это основное. Ну тоесть резистор стоит в первичке, а обмотка во вторичке и если на вторичке напряжение не поднимается, то резистор более ярким ярким пламенем сгорит.
Александр (Monday, 26 November 2018 15:30)
По мере зарядки С1 реле включится,а R1 придется подбирать
RV9CX (Monday, 26 November 2018 15:53)
Ну значит Вы не поняли, о чем я говорил. На запорожце тоже можно ездить. Недолго и небезопасно..
Александр (Monday, 26 November 2018 16:02)
Всё .я понял. Спасибо за диалог.
Сергей (Wednesday, 28 November 2018 17:55)
Собрал на IRF — все работает нормально! Режим такой Iн.=20 А , U2 = 16 В. U c2 = 17,9 в. Применен КВРС 5010 и он довольно прилично греется-хотя и на хорошем радиаторе-наверное на мосту большое падение напряжения и надо применить диоды ШОТТКИ Какие посоветуете из наших и зарубежных ?
RV9CX (Wednesday, 28 November 2018 17:57)
В комметраиях выше этот вопрос кучу раз задавали. Ставьте любые, какие есть. Можете разобрать мертвый блокпитания от компа — в нем они есть. Любые шоттки. Я даже в тексте марку писал из тех, которые были под рукой.
Сергей (Wednesday, 28 November 2018 17:57)
Забыл добавить- КВРС 5010 китайского производства
Сергей (Wednesday, 28 November 2018 17:59)
Понятно-пойду курочить ПК. -благо пара на запчасти валяется
RV9CX (Wednesday, 28 November 2018 18:00)
КВРСы греются — факт известный. И дохнут тоже от перегрева.
Сергейка (Sunday, 30 December 2018 08:20)
Добрый день! Определённо решил собирать БП по вашей схеме. В наличии есть транс ТТП-900 (27 В, 32 А). Возможно использование такого? Тяжёлый, сволочь) Но другого нет
RV9CX (Sunday, 30 December 2018 08:27)
Транс отличный, но для других целей. Хорош для питания транзисторных усилителей мощности. Уверен, много народа именно такой ищут. Я бы сам выменял на ТПП-319, но пересылка золотая будет))
Сергейка (Sunday, 30 December 2018 12:49)
То есть и заморачиваться не стоит? Или все же.
RV9CX (Sunday, 30 December 2018 13:07)
СтОило бы при наличии отвода от центра вторички. Но я уверен, его нет. Его габаритная мощность (да и вес) в 4 раза превышает необходимый и достаточный. Также можно смотать вторичку до 16 вольт, но это дичайшее кощунство! Продайте его лучше, очень хороший транс!
Сергейка (Sunday, 30 December 2018 13:23)
Михаил (Thursday, 10 January 2019 18:27)
RV9CX (Thursday, 10 January 2019 18:44)
1. Нельзя соединять тупо параллельно стабилизаторы. Изготовитель даже не предусматривает такого варианта без выравнивающих резисторов на выходе, а такие типа стабилизаторы становятся нафиг не нужны. Иначе нормальные пацаны все так и делали бы. Не правда ли?
2. Использование ОУ обусловлено какими-то понятными задачами. Вы сами какую решаете? Хотите в космос запустить свой «СОЮЗ»? Зачем Вам такой Кст?
3. Размер конденсатора, при прочих равных, зависит и от падения напряжения на стабилизаторе. Но фраза «значительно меньшей емкости» для высокотоковых стабилизаторов вообще не применима даже при минимальном падении с полевыми транзисторами.
Советовать ничего не могу, потому что не знаю, что Вы хотите получить с БП. Мнение свое высказал. Очевидно, что сам я в такую блуду ввязываться никогда не буду)
Михаил (Thursday, 10 January 2019 19:10)
Ну вообще, если интересно, я могу кинуть ссылку на проект в Micro Cap, где попытался смоделировать работу такого гибридного варианта. Только сильно не закидывайте помидорами
Ну вообще планирую использовать БП для разных нужд, чтобы был запас по току
Михаил (Thursday, 10 January 2019 19:26)
Насчет конденсаторов фильтра ещё. Я думал, что раз у нас используется ОУ, то он еще лучше компенсирует влияние пульсаций и просадок. А значит, можно уменьшить емкость конденсаторов. Но это лишь мои догадки)
Если я не прав, токаково назначение ОУ в стабилизаторе?
RV9CX (Thursday, 10 January 2019 19:33)
Когда у Вас упадет напряжение на выходе моста до переменки, то никакие ОУ не помогут. Сглаживать пульсации тоже ОУ будет? )))
RV9CX (Thursday, 10 January 2019 19:40)
ОУ питается опорным напряжением. Организовываться оно может по-разному (чаще берется именно выходное стабилизированное значение стабилизатора), но смысл в том, что за счет обратной связи, такие стабилизаторы имеют весьма высокие показатели Кст. В нашем случае необходимости в этом нет. Мои БП и без ОУ не более 0.1 вольта просадку имеют, а лучше мне и не надо.
Михаил (Thursday, 10 January 2019 19:46)
Странно. тогда получается, что модель врет) Я в этой программе в схеме использовал 8 транзисторов, ну из расчета 3А на каждый транзистор, номиналы резисторов 0.15Ом. Значит, на нагрузке ожидаем 24А. И когда нагрузил это все дело даже на 30А, пульсации получилсь в пределах 0.005В о_О И через каждый транзистор шло чуть больше 3А (почти 3.7)
Михаил (Thursday, 10 January 2019 19:50)
Я так понял, что смысла нет городить этот огород с ОУ, если такая маленькая просадка Как говорится, всё гениальное просто
RV9CX (Friday, 11 January 2019 02:33)
Поверьте, для питания трансивера нет смысла городить лишнее к предложенному решению. Если паранойя, можно добавить защиты по току и напряжению. В заголовке статьи сказано больше, чем нужно))
Yuri (Monday, 14 January 2019 05:44)
Здравствуйте!Тр-р 900Вт с отводом от середины.Д242 8шт.КТ837 8шт.При токе 20А просадка 0.6В. Но при токе выше 16А (IC735 на полную мощность) начинает идти фон переменного тока. Ёмкости схеме соответствуют. В чём причина может быть?
RV9CX (Monday, 14 January 2019 06:00)
Сознавайтесь, сколько вольт переменки под нагрузкой
Yuri (Monday, 14 January 2019 07:46)
41.6 в без нагрузки и 39.6 с нагрузкой.
Yuri (Monday, 14 January 2019 07:51)
Вторичка провод 1.2 в две нитки и 2я катушка соответственно.
RV9CX (Monday, 14 January 2019 07:53)
1. по какой схеме
2. как реализована схема выпрямления, включая диоды
3. какое напряжение на конденсаторе фильтра под нагрузкой
4. какое напряжение на выходе стабилизирующего элемента без и под нагрузкой
5. какое напряжение на выходе всего стабилизатора без и под нагрузкой
6. как Вы слышите этот фон переменки
Yuri (Monday, 14 January 2019 08:16)
1)По 1й схеме.
2)Двухполупериодная с отводом от середины.4 диода в плече параллельно.
3)27в без, 20.6в с нагрузкой.
4)13.68 и 13.46в.
5)13.65в без и 12.90в с нагрузкой
6)Фон слышу на контроле CW и гул из под крышки трансивера.С импульсником пробовал фона нету хоть он и на 12в установлен был.
RV9CX (Monday, 14 January 2019 08:20)
Не совсем понятно. Давайте по п. 3 и 4.
Вы пишете, что на выходе КРЕНки под нагрузкой 13.46, а на выходе стабилизатора 12.9. Должны быть одинаковые показания!
Тонкие провода?
Какие конденсаторы С1, С3 и С4 ?
Yuri (Monday, 14 January 2019 08:36)
По 2000мкф с набором как на схеме.
Показания с КРЕНы и на выходе разные.Видимо тонкие провода +шунт амперметра?
Yuri (Monday, 14 January 2019)
Закоротил всё равно гудит. Надо проверить конденсаторы.Они старые. Потом отпишусь.
RV9CX (Monday, 14 January 2019 08:55)
Во-первых, на моей схеме не написано, что С1 должен быть 2000мк. Во-вторых, в схеме нет шунта амперметра. Сделайте, как написано у меня, а потом будем решать разные вопросы.
Yuri (Monday, 14 January 2019 12:23)
Ммда,виноват. Не разглядел. Слепой. Надо же.Там 80 тысяч. А я 8 тысяч набрал.
Руслан. (Tuesday, 22 January 2019 19:39)
Здраствуйте RV9CX. Ещё раз спасибо за схему. Видео с тремя частями. Работает до сих пор стабильно всё не нарадаюсь что такой бп собрал . https://youtu.be/p8n_n55Yv-c
RV9CX (Wednesday, 23 January 2019 07:12)
Знатная штука) Надо в комментариях первого видео разместить ссылки на остальные части, а также ссылку на эту страницу, если уж по-честному)
С интересом гляну испытания) Кстати хочу сказать, нет необходимости в отдельном БП для кулеров. Их надо запитать от этого же блока питания. Если очень хочется то можно навеить и терморегулирующий овес, но мне кажется достаточно дать им 5 вольт через резистор или лампочку и все — пусть постоянно крутятся.
Я выложу выше Ваше видео, ссылки дайте
Руслан (Wednesday, 23 January 2019 12:02)
Попробую выложить ссылку. Спасибо за замечание.
Руслан. (Wednesday, 23 January 2019 12:07)
Сам думал так сделать от этого же блока питания запитать кулера. Но термостат га 220 вольт и поэтому взял от системника бп и запитал отдельно. Чтоб не париться по сборке схемы с срабатыванием температуры ..
Руслан (Saturday, 26 January 2019 16:19)
Часть 1 //youtu.be/p8n_n55Yv-c
Часть 2 //youtu.be/mUybgEX6ejI
Часть 3 //youtu.be/idPdEy8uOGk
RV9CX (Saturday, 26 January 2019 17:00)
Чума))) Выложу третью часть сейчас. Хороший результат даже при пониженном в сети. Еще раз поздравляю.
Совет на жизнь: не уподобляйтесь блондинкам и вообще неумным людям — НИКОГДА не снимайте видео вертикально. У нормальных людей и телевизоры горизонтальные, и мониторы.
Руслан (Monday, 28 January 2019 09:45)
Хорошо. Не замечал это .привык с телефона всё смотреть
RV9CX (Monday, 28 January 2019 09:56)
тут дело в другом: мозг у человека устроен так, что ему проще панораму переваривать, чем портрет. К тому же все средства вывода видео горизонтальные. А с учетом нынешних 16:9 это вообще актуально. А когда в вертикальном экране влазит только нос блондинки, которая рассказывает о «посмотрите какая панорама вокруг», при этом трясущимися руками пытается удержать себя в кадре, при этом на половине экрана небо. Короч нормальные люди снимают видео только горизонтально
gagar (Saturday, 02 March 2019 11:47)
Нужна помощь!
Сх. на 2-х полевиках.
На вых. Б.П. на Х.Х. строго 13,8 В, подключаю нагрузку и U ползет потихоньку вниз и на 11,5 В останавливается.
Режими все в норме кроме U в точке соединения D2 R3 и С3.
Там должно быть около 42 В, а у меня 23,5 В.
Менял TL431, С3 проверил R3 и все элементы в сх. (кроме T1 и Т2- т.к. залил их термоклеем).
Все началось с того, что решил увеличить сечение проводов (Зачем. )
На трансе U х.х. 18 В, под нагрузкой 16 В.
В чем причина?
RV9CX (Saturday, 02 March 2019 12:08)
Разберемся.
Во-первых, сечение должно быть достаточным! Во-вторых смущает меня немаленькая просадка у трансформатора — целых 2 вольта!
Что касается удвоенного напряжения, то да — маловато. Это может быть при слишком большой нагрузке по той линии питания, либо неисправных деталях удвоителя.
1. Проверяем ток потребления. Отрываем R3 от TL431 и в разрыв включаем амперметр.
2. Опишите напряжения под нагрузкой/без нагрузки на обоих контактах R3, на выходе моста и на К1.
3. какой ток нагрузки на выходе?
gagar (Saturday, 02 March 2019 15:38)
Пока поменял всю цепочку С1, С3, D1, И D2. Далее отпаял R3 от этой цепочки, чтобы ничего не мешало — как было так и осталось 23,5 В.
Да, странно, что просадка 2 В и транс как то странно стал гудеть, раньше ни просадки, ни гула не было.
Посмотрю повнимательней, возможно когда термоклеем клеил на ВЕКА, что то напутал.
RV9CX (Saturday, 02 March 2019 15:42)
С полярностью конденсаторов внимательней! Проверьте и мост тоже. Очевидно, что убился какой-то элемент. Проверьте напряжения после каждого диода и собсно станет все ясно. И вы еще ни на один мой вопрос не ответили по режимам.
gagar (Sunday, 03 March 2019 04:57)
1. Ток на R3 0.8 мА без нагрузки и 0,5 с нагр. и начинает падать до 0,1 мА.
2. U на R3 с нагр. 6,2 В, без нагрузки падает до 0,2 В.
На вых. моста х.х. 24,81 В, с нагр. 17,3 В.
На К1 х.х. 24,75 В с нагр. 17,3 В.
3. Ток нагр. на вых. 7,44 А и напр. 14,16 В. (это пока для испытаний).
Скорее всего что то с мостом или 1-2 диодами. Придется все разбирать ( трудно подлезть к ним ).
Да, в процессе испытаний неоднократно коротил выход, но у меня стояла тиристорная защита.
RV9CX (Sunday, 03 March 2019 07:59)
По п.2 не совсем понял. Вы падение напряжения на нем меряли? Я имел в виду напряжения на его концах относительно земли. Ладно. Проблема в первичной цепи питания — проверяйте конденсаторы и диоды.
Еще по-быстрому можете проверить так: подключите электролит с катода D2 (это правый по схеме вывод) на реле. Любой какой под рукой, порядка 10мкФ на напряжение более 50 вольт. Тут главное потом не сдаться, если все заработает — нужно разобраться, что произошло.Также я пока вижу, что силовая часть по нагрузке вроде бы справляется, но измерить напряжения — мало. Надо убедиться, что С2 исправен, имеет достаточный номинал (десятки тысяч микрофарад!), а также С3 без утечек.
В принципе, можно разделить силовую и умножительную часть и нагрузить их раздельно. Для этого отпаиваем нижний вывод R3 и вывод от стока Т1. Вместо стока грузите мощную нагрузку до достижения тока порядка 15А (ее можно подключать потом, при измерениях), а для проверки умножителя цепляйте отпаянный R3 на землю. В этом режиме проверяйте напряжения в разных точках. На R3 должно быть порядка 35 вольт. Если опять не достигнете результата, проверить каждый диод, а конденсаторы заменить. Не параллельно здоровый подпаять, а именно заменить.
gagar (Sunday, 03 March 2019 19:17)
RV9CX, СПАСИБО ВАМ!
Нашел свою ошибку: когда добавлял сечение к проводам то в одной сборке моста оказался отпаян анод диода.
Видимо устанавливая радиаторы со сборкой он и отвалился (контакт), получилось, что сх. работала на 3-х сборках.
Вы были правы- нужно соединения обматывать медной проволокой. Лень матушка.
Сейчас на вых. БП 14,181 В на Х.Х., под нагрузкой 14,136 В -Ток держит стабильно.
Раньше разница была 0,2 В., но у меня пока все на соплях.
Может кому пригодится ( я про уменьшения U на нагрузке).
RV9CX (Sunday, 03 March 2019 19:35)
Поздравляю! Попробуйте R6 подключить прямо на выходную клемму, если сделано иначе. Просадка станет существенно меньше
Sgs (Sunday, 24 March 2019 20:05)
Привет, есть смысл поставить между 3 и 2 ножкой lmки диод 1n4007, и в паралельно резистору что в данной схеме на 240ом (r14)
Sgs (Sunday, 24 March 2019 20:38)
Упс поправочка.. диод между коллекторами всех транзисторов к началу r2
RV9CX (Monday, 25 March 2019 06:17)
Этот диод ставится на случай КЗ на входе в стабилизатор, т.к. неслабый конденсатор на его выходе повредит его. Вы планируете делать КЗ на мосте? Ну вот и я так думаю, что нет.
Sgs (Wednesday, 27 March 2019 20:14)
А что если после реле сразу же впихнуть кондер на 0.1 uf ,или конечный кондер (C5) справиться? Кстати было бы еще неплохо добавить более точную регулировку вольтажа на отдельном резисторе))
RV9CX (Thursday, 28 March 2019 01:14)
С какой целью хотите пихать конденсатор 0.1мкФ?
Про тонкую регулировку выше уже два раза написано: сначала им настраивать, а потом паять постоянный резистор.
R2DTU (Thursday, 28 March 2019 12:28)
Добрый день. Загорелся собрать блок питания, подскажите пожалуйста длина нихромовой проволоки что намотана на резисторы? И она паяется или просто накручена на вывод резистора млт-2 ?
RV9CX (Thursday, 28 March 2019 12:35)
Однозначно паять! но она не паяется просто так)) Только с кислотой или флюсом соответствующим. Длина — не определяющий фактор. Нужно понимать удельное сопротивление ВАШЕГО экземпляра провода и уже исходя из него, считать длину. У меня витков 5 на МЛТ-2 вышло. Но не морочтесь сильно на этом. Тут большой простор для ошибок.
Andrij (Saturday, 30 March 2019 14:58)
Есть хорошая и в тоже время простая схема источника ДВУХПОЛЯРНОГО питания на lm317 и транзисторах? На 30 вольт
RV9CX (Saturday, 30 March 2019 15:26)
Ну, строго говоря, так не делается. Точней, сделать можно с известными заморочками по развязке от корпуса и пр, но от бедности (когда только LM317 и есть). Технически грамотней использовать разнополярные пары. Нужно вторым плечом использовать комплементарную LM337. Очень рекомендую использовать именно такую пару LM317+LM337. А если напряжение не нужно регулировать, то вообще лучше сразу ставить нерегулируемые стабилизаторы. Уверен, схему найдете в нете. Ну и транзисторы навешаете, по аналогии.
RV9CX (Saturday, 30 March 2019 15:35)
Andrij (Sunday, 31 March 2019 08:55)
Вот нашел, как вариант pnp и npn, вконце нужно ещё поставить диоды, я правильно понимаю?
RV9CX (Sunday, 31 March 2019 08:58)
Да. Диоды-то зачем? нельзы на выходы стабилизаторов ничего ставить. Делайте, как написано и все. По входу диоды можно поставить, но не в этом решении. Часто диоды ставят, чтоб чуть снизить Uвх для снижения тепловыделений на радиаторе.
Саня (Wednesday, 03 April 2019 07:42)
трансформатор с обмоткой 36вольт, после выпрямления с сглаживающий кондеров на 20000мкф снял +-31-33 в. В итоге собрал схему все работает но пошел вч Может дать релюшка на 24vdc JQX-15F етот импульс или искать в другом проблему с проводами все ок, монтаж на плате
RV9CX (Thursday, 04 April 2019 12:37)
Ниче не понял. Моуг предположить, что Вы говорите о выпрямлении вторички со средней точкой и двумя диодами. Такое выпрямление я порицаю, т.к. проблемы известны, но к вопросу стабилизации это не относится.
1. Если 36 вольт переменки со средней точкой выпрямить, то гарантированно без нагрузки будет 25 вольт, не меньше. То, что у Вас 33 вольта говоорит о том, что переменки больше, чем 36.
2. ЧТо значит «пошел вч?»
3. Причем тут релюшка?
4. Ну и сразу говорите, о чем речь, чтоб за Вас не додумывать: какая схема из двух, какой способ выпрямления, какие напряжения в ключевых точках под нагрузкой и без нагрузки. Тут Кашпировских нет.
Если сложно на таком русском — пишите на Английском, я разберу.
Анатолий (Tuesday, 16 April 2019 17:06)
Автор спасибо большое за статью, собрал первую схему на 5 КТ 818ГМ с первого раза, все работает! Доволен))
RV9CX (Tuesday, 16 April 2019 17:42)
На здоровье, Анатолий! Спасибо за отзыв)
Санжар (Monday, 01 July 2019 09:26)
Подскажите пожалуйста. На месте С1 можно поставит конденсатор на 50 вольт и это конденсатор для чего он отвечает
Санжар (Monday, 01 July 2019 11:00)
Забыл сказать мой вопрос по второй схеме.
RV9CX (Monday, 01 July 2019 16:45)
Это удвоитель напряжения. 50 вольт маловато, но работать будет
Ew1aej (Wednesday, 03 July 2019 10:44)
Хочу поставить д242 в диодный мост. Подойдут или что другое. Делать буду 2схему.
Ew1aej (Wednesday, 03 July 2019 10:48)
Транс на 0.350кв.диаметр обмотки в лаке 1.5мм.выдает 16в переменки. Не гонюсь за 30а на выходе. Хватит и 20а.подойдет или нет.
RV9CX (Wednesday, 03 July 2019 16:44)
диоды пойдут. Транс пойдет, но при цифре будет греться.
Ew1aej (Wednesday, 03 July 2019 17:03)
Использовать хочу под усилитель на 100ват.транзисторный и ssb. Трансивер выхрд10-16ват.только на кв диапазоне.
Санжар (Wednesday, 03 July 2019 19:24)
Собрал по второй схеме.
Изменения конденсатор С1 иС3 поставил на 50 вольт. R3 7.6 кОм. Диод D1 4005.
Полевой транзистор один поставил мне надо было 5 ампер после сборка заработал но при 2.5 ампер транзистор начал сразу греется. Это нормално.
RV9CX (Wednesday, 03 July 2019 19:26)
Должен быть радиатор. Во-вторых измеряйте рассеиваемую мощность. В Вашем случае может оказаться нормально, можно подумать о снижении входного напряжения.
Санжар (Wednesday, 03 July 2019 19:59)
Радиатор есть. Не подскажете как измерят рассеиваемую мощность
UA6CT (Wednesday, 03 July 2019 20:33)
Дмитрий, собрал вашу конструкцию на полевиках, очень доволен. Большое вам спасибо)
73!
RV9CX (Thursday, 04 July 2019 05:29)
Кирилл, спасибо за отзыв, заходите еще)
Санжар, я не буду вдаваться в основы электроники, сайт не для этого. Нужно знать ток через транзистор и падение напряжения на нем. Перемножите — получите мощность.
Ew1aej (Friday, 05 July 2019 07:17)
Какой мощности резисторы можно ставить?
Ew1aej (Saturday, 06 July 2019 11:41)
Подскажите транзисторы irfp064 радиатор через прокладки ставить или на прямую через пасту можно лепить.
RV9CX (Saturday, 06 July 2019 11:44)
Если копус полностью в пластике, то можно напрямую крепить. Они должны быть изолированы.
RV9CX (Saturday, 06 July 2019 11:45)
Какие резисторы? Если в обвязке транзисторов, то и 0.25 пойдут
Ew1aej (Saturday, 06 July 2019 15:40)
Собрал. Включил. Ничего не рванул. Уже хорошо. Напряжение плавно поднимается без нагрузки до 15.2 вольта. И замирает. Теперь как сделать 13.8.собирал 2ю схему.
Ew1aej (Saturday, 06 July 2019 16:57)
Печалька. Повесил автомобильную лампу фарную. Старого образца. В москвичи ставились. И фиг. Напряжение растет.потом падает. Лампа не горит. А резистор 2вт.дым пускает и греется. Реле на 24в.автомобильное.резистор на 18ом.помогите. Куда лесть. Контроль ка диодная светится и релюха счелкает.
Ew1aej (Sunday, 07 July 2019 10:01)
С напряжением разобрался. 13.6выставил.резистор в реле поставил3ома. 5ват.и засада подключаю автолампу 12в21w с резистора начинает вылазить джин и посадка сильная но может посадка быть из-за тонких проводов на лампочку. Вот и вопрос почему греется резистор.
Ew1aej (Sunday, 07 July 2019 10:14)
Без нагрузки реле щёлкает срабатывает. С нагрузкой реле не включается. Пробовал на 12в реле с нагрузкой невключается. Раньше ва писали что можно убрать какой-то резистор. Подскажите какой.
Ew1aej (Sunday, 07 July 2019 10:30)
Без нагрузки на реле и кондер приходит25в. С нагрузкой 10в.?
Ew1aej (Sunday, 07 July 2019 11:40)
Сильно греется R1. На 24в реле. Если ставлю 12в реле то греется реле. Беда.
RV9CX (Monday, 08 July 2019 17:03)
Беда не в том, что че-то греется, а что Вы не желаете прочитать все, что написано выше. Все ваши вопросы поднимались ранее и я давал пояснения.
В первую очередь вместо R1 поставьте перемычку. Этот резистор вообще не нагружен, когда реле включилась и замкнула контакты. Потом проверяйтенапряжения в ключевых точках под нагрузкой и без нее. Потом выкладывайте Ваши измерения сюда.
Санжар (Wednesday, 10 July 2019 18:21)
Вопрос по второй схеме исползовал транзистор irf 3205 паралелно подключал 3 транзистора все как надо работает но сылно греется транзистор который блызко к нагрузку.
Имею ввиду на какой транзистор подпаян выходной провод тот греется. Что надо делать.
RV9CX (Wednesday, 10 July 2019 18:55)
Санжар, сделайте, как написано у меня и все будет работать. С Вашего поста вообще не понятно что и куда подключено.
Ew1aej (Thursday, 11 July 2019 14:12)
Спасибо. Перемычки поставил реле24в стало работать. Но задержки не стало совсем. Транс непросаживается. 17в переменки держит и так и так. На выходе тоже нормально по вольтажу. 13.7 как выставлял. Схема работает. Вся беда транс слабый. 10ампер максимум. Заказал транс помощнее. Спасибо за схему.
RV9CX (Thursday, 11 July 2019 17:30)
Вооот. Теперь убирайте перемычку, подберите резистор Ома на 1.5 и его ставьте вместо R1.
Санжар (Friday, 12 July 2019 21:58)
я тоже разобрался после нескольких дорогих транзисторов и стабилитронов. они сгорели за раз 2шт 064 и 4шт 3205. 4шт TL431 2 шт д814а.
оказалось у меня на выходе транса 22 вольт. размотал транс до 18 вольт и стало работать боле стабильно. сейчас стоить у меня дохленький мосфет 3205 он тоже изначально был сильно перегрет. из за пере напряжения. когда даю нагрузку немного горячи транзистор но не сгорает. думаю после замени транзистор на 064 будет работать нормально.
не много доработал схема подключал транзисторную защиту от перенапряжения и на базе ардуино делаю защиту от перегрузки оповещения от перегрузки от перенапряжения и еще много чего посмотрим на мое фантазия
Санжар (Friday, 12 July 2019 22:05)
#356
RV9CX
(Wednesday, 03 July 2019 19:26)
Должен быть радиатор. Во-вторых измеряйте рассеиваемую мощность. В Вашем случае может оказаться нормально, можно подумать о снижении входного напряжения.
вот я не внимательный все было рассказано пр напряжения
Ew1aej (Sunday, 14 July 2019 11:17)
Поставил р1 1.5 ом. Подключаю нагрузку лампу на 7ампер.плывет вольта и напруга. Ставлю реле 12в.держит 15ампер.но реле греется. И если сразу включить нагрузку а потом в 220 то из резистора джин вылазит.
RV9CX (Sunday, 14 July 2019 11:35)
Еще раз ОЧЕНЬ прошу перечитать ВСЕ, что выше написано. Уже не раз я говорил о том, как работает система задержки и почему не всегда можно включать ее с подключенной нагрузкой. Не буду вдаваться в детали, поставьте вместо этот резистор 0.2 Ом и на этом все. После штаного включения (отработки реле и замыкания резистора) убедитесь, что резистор РЕАЛЬНО замкнулся. Прямо возьмите тестер и измеряйте падение напряжения на нем без нагрузки и под нагрузкой. Оно должно быть всегда одинаковым — НОЛЬ!
Ew1aej (Sunday, 14 July 2019 15:51)
Это понятно. Сам голову сломал. На 12в реле работает. На 24в включается все вроде в норме. Реле щёлкает все красиво. Вешаю нагрузку 1.5ампера все нормально. Вешаю 7ампер и выше и все поплыл. Может само реле подсевшее. Пока заменить нечем. Поставил 12в реле пока. 15 ампер нагрузку держит. Завтра попробую в эфир выйти с усилком. Посмотрю что выдаст новый трансформатор. Ещё вопрос по r2 я подобрал туда 18ом.может его удалить для 24в реле.
RV9CX (Sunday, 14 July 2019 16:57)
ну видимо непонятно. Еще раз: выше есть все ответы на ваши вопросы.
Когда нагружаете, напряжение нареле падает ниже порога отпускания — реле размыкается, нагружается резистор и горит. Рекомендую отсавить реле 12 вольт, но последовательно с ним подберите резистор, чтоб под нагрузкой на реле было порядка 11 вольт и все будет работать.
И КОНЕЧНО же для реле 24 вольта никакого резистора там быть не должно. Ведь все же написано. Ну всё. OMG.
Ew1aej (Tuesday, 16 July 2019 08:17)
Сутки тестировал. На 12в реле. Все работает. Пока небуду больше ничего Менять. Спасибо за схему. Я на плате делал. Все компактно получилось. Спасибо за поддержку. До встречи на бендах и 73.
RV9CX (Tuesday, 16 July 2019 17:12)
Спасибо за отзыв. На реле резистор не забудьте поставить и так оставьте. 73!
Ew1aej (Thursday, 18 July 2019 19:32)
Аяй!! 2дня работало все хорошо. И вдруг поперло25вольт на выход. Я в это время на передачу работал. Успел выдернуть все и выключить. Проверил без нагрузки да 25вольт как с конденсатора идёт. Что посмотреть? Диодный мост проверил в порядке.
Ew1aej (Thursday, 18 July 2019 20:58)
Выбило транзисторы irfp064. Видать маленький радиатор поставил. Печаль.
RV9CX (Friday, 19 July 2019 03:41)
Да, пробиты транзисторы и да — от температуры с большой вероятностью. Какая температура радиатора была максимальная? Рука терпела?
Ew1aej (Friday, 19 July 2019 04:40)
Чуть тёплые были рукой свободно трогал я ещё на них кулер поставил и когда на приём включено потребление 0.3а было если в эфир не выходил минут 10 то транзюки вообще холодные были. Спасло станцию и усилок то что в буфер акб подключил на 7ампер.
Ew1aej (Saturday, 20 July 2019 13:38)
Поменял транзисторы irfp064 в серавно 24вольта.
RV9CX (Sunday, 21 July 2019 02:15)
На TL431 какие напряжения? На транзисторах какие напряжения?
Под нагрузкой/без нагрузки.
Ew1aej (Sunday, 21 July 2019 11:07)
Виновником оказался tl431. Ну нет худа без добра. Зато прикрутил радиатор помощнее. Транзисторы купил качественные не китайские. И заказал тл качественный. А то на рынке сплошной Китай.
Ew1aej (Sunday, 21 July 2019 13:41)
Вторую тл пробило. При работе на передачу. Благо усилок на к-т 957 до 30в вроде держат.
RV9CX (Monday, 22 July 2019 03:28)
R3 исправен? Какое на нем напряжение (на обоих концах) в рабочем режиме?
TL431 сильно греется?
Ew1aej (Monday, 22 July 2019 04:23)
Выбивает когда на передачу долго работаю. Сегодня проверю р3 и напряжения. Стало выбивать когда новый транс поставил. Боюсь намотал и лишнего. Смогу только сегодня все проверить. Проверю отпишусь.
Ew1aej (Wednesday, 24 July 2019 15:09)
С транса переменки 19вольт выходит. Это не много? И поменял тл431.она сразу сгорела.
Ew1aej (Wednesday, 24 July 2019 18:15)
И irfp 064 тож пробило.
RV9CX (Wednesday, 24 July 2019 18:27)
На мои вопросы ответьте
Влад (Thursday, 25 July 2019 07:05)
Недостатки схемы Макаркина?
Ew1aej (Thursday, 25 July 2019 09:57)
На резистор с одной стороны 49вольт с другой 16.6 тл греется.
Ew1aej (Thursday, 25 July 2019 11:02)
Подал нагрузку 1.8ампер.на резистор 47в на входе на выходе выросло до 17.3
RV9CX (Thursday, 25 July 2019 11:51)
Ток через R3 4.4мА и с нагрузкой падает. Измеряйте ток через TL431 без нагрузки и под нагрузкой. Если он мал, то могу посоветовать убавить R3 до 6.8кОм. Им хотя бы 5мА надо держать.
Ew1aej (Thursday, 25 July 2019 22:30)
Озадачил. Нечем мА мерять
Ew1aej (Wednesday, 31 July 2019 14:07)
Поставил резистор на 6.8к.выставил 14вольт.вроде пока держит. Буду ещё тестировать подключаю только один усилитель пока.
Ew1aej (Monday, 05 August 2019 13:05)
Вроде работает. Спасибо за помощ и терпение. 73!
RV9CX (Monday, 05 August 2019 16:09)
Рад, что все получилось. 73!
Ew1aej (Sunday, 08 September 2019 16:47)
Месяц проработал и все. Тл ноги поотваливались от взрыва ну и irfp капут. На одном чёрное аж на радиатор выстрелил. А получилось так когда долго разговаривал т е под нагрузкой. Видать маленький отвод тепла. Хотя и 2 кулера поставил.
RV9CX (Friday, 04 October 2019 18:35)
Я уже месяц тестирую очередной БП, но переделанный на полевые транзисторы БП. Все отлично работает. Почему у Вас все время какие-то проблемы — нужно изучать глубже. Все-таки измерьте токи, как я писал. Ну можно еще попробовать убавить R3 до 5.2кОм. Постабильней должно работать, но надо следить, чтоб TLка не перегрелась.
Pl2 (Tuesday, 22 October 2019 15:36)
Подскажите по пожалуйста по первой схеме.
1) Будет ли достаточно, трансформатора с одной вторичной обмоткой на 18 вольт (500 Ватт — пусть будет с запасом) и использовать при этом двухполупериодный выпрямитель (например диодный мост, или 4 диода шотки — с запасом по току).
2) Как Вы смотрите на то, чтобы убрать резистор R1 и реле K1 и последовательно с предохранителем (перед первичной обмоткой трансформатора) поставить термистор, например на 10 Ом и ток 5А для ограничения пускового тока конденсаторов ?
3) Не будет ли лишним перед трансформатором поставить подавитель радиопомех, например от импульсника.
4) Нужно ли параллельно выпрямительным диодам поставить конденсаторы по 10 нФ для подавления ВЧ помех ?
PL2 (Tuesday, 22 October 2019)
Подскажите, если вместо 10 транзисторов, применить например 2-3, MJ15004G ?
RV9CX (Wednesday, 23 October 2019 17:26)
1. да
2. это разные решения, предназначенные для решения разных вопросов
3. будет
4. нет
5. ставьте
Юрий (Wednesday, 13 November 2019 19:25)
Какая площадь радиатора под полевики?
RV9CX (Thursday, 14 November 2019 02:25)
В каментах выше это уже обсуждалось. Но главное, она зависит от падения напряжения на транзисторах и тока через них (и это кстати обсуждалось тоже). Вы не указали ни того, ни другого (и на это я тоже внимание акцентировал выше).
Игорь (Wednesday, 20 November 2019 10:33)
Добрый день! Есть в наличии два одинаковых трансформатора ТТП-400.
Хочу их применить для второй схемы.
Заводские параметры выхода трансформатора 18 вольт 20 А (у каждого).
Можно ли их включить паралельно (с соблюдением фазировки) для получения предельного тока блока питания 30 Апмер ?
RV9CX (Wednesday, 20 November 2019 14:59)
Супер трансы! Можно, но нежелательно, как всегда. Причины известны. Для трансивера достаточно одного даже для цифры.
Hp (Monday, 20 January 2020 20:20)
Здравствуйте, удалось раздобыть тор 18 вольт 35 ампер. Хотелось бы собрать по второй схеме, но возникли вопросы, без нагрузки получаются следующие параметры:
— вход 230-235 вольт, выход 19 — 19,2 В, после диодного моста с конденсатором 25-26 В (без нагрузки). Насколько я понимаю, что для первой схемы это то что надо, а вот для второй великовато. Конечно хотелось бы собрать вторую схему. Подскажите, что можно сделать ? Можно ли собирать вторую схему или искать транс с меньшим напряжением ?
RV9CX (Tuesday, 21 January 2020 02:49)
Очень хороший транс, но теряется весь смысл использования полевиков. Печка у Вас получится такая же, как и на биполярных транзисторах, т.к. падение мощности на силовых транзисторах то же. Отмотать не получится?
Hp (Tuesday, 21 January 2020 08:10)
Транс заводской, намотан в три провода, не хотелось бы его разбирать. Подскажите если искать другой Тор (большой мощности), то какое оптимальное напряжение вторичной обмотки ?
Hp (Tuesday, 21 January 2020 08:13)
Есть еще Тор 12 вольт 35 ампер. После диодного моста (кремниевые 4 диода) с конденсатором без нагрузки выдает 15 вольт (в сети у меня 230-235 вольт), может быть его ?
RV9CX (Tuesday, 21 January 2020 15:20)
Надо чтоб под нагрузкой переменки было минимум 15.5 вольт
Валерий (Wednesday, 05 February 2020 11:36)
Прочитал всю переписку по статье «Простой БП для трансивера»! Удивился Вашей выдержке, терпению и такту! Здоровья Вам и долгих лет! У меня вопрос, если, конечно, есть время, желание, здоровье и т.д. Как переделать Вашу схему №2 для работы на регулирующих, биполярных транзисторах в минусовой шине, у которых Hfe при 10 А – 30, при 20 А – 20? Работать транзисторы будут в паре (РС – 250W; BUX98A; NPN).
С уважением, Валерий!
Валерий (Wednesday, 05 February 2020 12:30)
P.S. К #418. Желательно с TL431! С уважением!
RV9CX (Wednesday, 05 February 2020 16:10)
Надо оно? Лучше уж уточните ТЗ — для чего нужно использовать именно NPN в земле?
Валерий (Thursday, 06 February 2020 09:01)
P.S. Добавлю к ТЗ. Хотелось установить в тот же корпус, а он заточен под регулируемый (-). С уважением!
Владимир (Thursday, 13 February 2020 15:17)
Дмитрий здравствуйте. Помогите пожалуйста советом. Собрал БП по второй схеме, напряжение на выходе без нагрузки нормальное, но Tl431 через пять секунд после включения уже кипяток. Нагрузку даже и не думал цеплять.
Вводные: вторичка 18 вольт, мост на MBR30200, после моста 24,2 вольта, релюшка срабатывает где то через пол-секунды. Стоят два электролита в параллель по 47000. После умножителя в точке D2R3 уже 48,6 вольт. Пробовал уже R3 ставить на 10кОм, всё равно кипяток. Я в тупике.
RV9CX (Thursday, 13 February 2020 16:39)
ДУмаю, что попутана полярность D3 или самой TL431. И, кстати, начните не с увеличения R3, а с уменьшения наоборот. И ток через нее попробуйте измерить. Режимы у Вас в норме.
Владимир (Thursday, 13 February 2020 17:35)
Стабилитрон подключен правильно анодом на плюс, хотя обычно их включают в схему наоборот, но тут не буду спорить, правда у меня не д814а, а 1N4738 но пишут полный аналог. R3 попробовал 3.3кОм, та же песня. Ток к сожалению померить не могу, цешка спалена на этом режиме. TL431 сидит анодом на земле.
RV9CX (Thursday, 13 February 2020 17:41)
Встречается явление возбуда TL431, погуглите. Ваш экземпляр хватанул, похоже. Уменьшая R3, доведите ток через TL431 до 10мА, она постабильней будет. Но 5мА — это минимум, который ей нужен.
Стабилитрон здесь для другого, он защищает транзисторы. Уберите его на время настройки, он роли не играет в работе стабилизатора.
Ну и убедитесь, что все детали исправны после экспериментов.
Владимир (Thursday, 13 February 2020 17:55)
Спасибо за ответы. Вы имеете ввиду именно этот экземпляр косячный, есть смысл попробовать поменять TL431?
RV9CX (Thursday, 13 February 2020 17:58)
Поменять, но из другой партии. R3 пробуйте начать с 3.6кОм. TL431 может греться, но уже по другой причине и это нормально. Если все заработает — повышайте R3 до стабильных 5-6мА через нее.
Владимир (Thursday, 13 February 2020 19:14)
Дмитрий, огромное Вам спасибо за поддержку. Выдернул TL431 из старого БП ATX, заменил и всё стало отлично, абсолютно нет нагрева. Напряжение на выходе стабильное. Нагрузку ещё не вешал, но думаю всё будет хорошо.
Ещё раз спасибо, удачи и всех благ!
RV9CX (Friday, 14 February 2020 02:41)
Сергей (Monday, 17 February 2020 20:33)
Применил сборки MBR 30 -4 шт.-диоды в сборках в парралель Поместил их на хороший радиатор Но радиатор прилично разогреваеться в течении 10 мин.-дольше не стал гонять Наверное под радиатор надо поставить небольшой вентилятор50+50 мм. ?
RV9CX (Thursday, 20 February 2020 17:54)
Из той инфы, которую Вы дали, конечно нужно охлаждать. Одно скажу: «прилично греться» — это когда 90 градусов.
Сергей (Thursday, 27 February 2020 19:09)
20sq045 по 2 в парралель,падение непряжения на парралельной паре 170 мв , если минут 7 на 20 А подержать то точно сгорят-градусника нет А вот под небольшим вентилятором-на половине оборотов-прекрасно себя чусвуют Не хотелось бы еще один вентилятор — надежность БП плохая будет Попробую еще Советские КД 2998Г-может им радиатора хватит А вы какие диоды применяете?
Сергей (Thursday, 27 February 2020 21:00)
Щас вот почитал форумы-радиатор у меня маленький 5 на 10 см. и толщиной 6 мм. Такой не охладит без вентилятора
RV9CX (Friday, 06 March 2020 16:17)
При расчете радиатора, в первую очередь нужно понимать, какая рассеиваемая мощность на нем будет рассеиваться. Если на вход стабилизатора подать 15 вольт, а с выхода снять 13, то Вашего радиатора хватит без обдува. Очевидно, что у Вас избыточное напряжение на трансформаторе. Диоды Шоттки лбые адекватные. У меня их уже столько разных использовано, что информация ни о чем Вам не скажет. Выше я один из примеров приводил.
Сергей (Saturday, 07 March 2020 11:12)
Да нет, я с трансформатора на мост подаю 16,5 вольт Диоды Шоттки вот только все китаезные пробовал Щас кд 2998 придут попробаю
RV9CX (Saturday, 07 March 2020 20:01)
А, нагрев-то от диодов? Тогда без разницы, да. Я много лет на однойиз конструкций КД2998 использовал, в итоге поменял на какие-то сборки Шоттки. Чтоб сократить падение. И не жалею.
Какой постоянный ток потребляется на выходе с моста, но при отключенной нагрузке?
Сергей (Monday, 09 March 2020 10:53)
После моста с включенным Сф-100000 мкф и отключенным стабилизатором- 21,6 вольт Без Сф -14,7 вольт И такие напряжения сохраняются при разных диодах Шоттки-20 sq-80 cpq- mbp30
Сергей (Monday, 09 March 2020 11:01)
Ток я мерил только с нагрузкойавтолампочки Он неизменный что до стабилизатора что после=16 А на больший ток я лампочки не цеплял
RV9CX (Monday, 09 March 2020 18:19)
Ну греются диоды, надо охлаждать.
Сергей (Monday, 09 March 2020 19:51)
Так и сделаем! Спкасибо!
Сергей (Friday, 10 April 2020 05:30)
Здравствуйте У меня на irf Падение U при rx =2A до tx=15A равно 120 мВ Это нормально или много? B зачем r6 припаивать сразу к клемме?Он у меня припаян на плате с остальными деталями
RV9CX (Saturday, 11 April 2020 06:01)
Если на силовых транзисторах при минимальной нагрузке (а 2А это вообще не нагрузка) падает 120мВ, значит недостаточно входного напряжения. Вас не спасут даже полевые транзисторы, нужен другой трансформатор. Еще можно проверить диоды в мосте — вдруг они не Шоттки. Удастся отыграть немного, но и это не спасет.
R6 припаивается на клемму для повышения Кстаб.
Сергей (Saturday, 11 April 2020 06:26)
Падает при переключении с 2 А на 15 А на 120 мВ На выходе Тр. 16,3 в. Монтаж силовых цепей сделан проводом сечением 2,5 Диоды Шоттки
Сергей (Saturday, 11 April 2020 06:31)
Из-за R6 наверное он не на клемме и плохо стабилизирует?
RV9CX (Saturday, 11 April 2020 06:59)
Ниче не понял.
Какое напряжение под нагрузкой:
-на выходе транса (переменное)
— на стоке
— на истоке
— на выходной клемме
?
Сергей (Saturday, 11 April 2020 09:52)
Переменное на Тр= 16,3 вольт На электролите 100 000 мкф +- 20 в Напряжение падает на 120 мВ когда увеличиваю ток нагрузки с 2 до 15 Ампер
Сергей (Saturday, 11 April 2020)
При Iн=2А С=20,1 в. И=14,06 в. З=18,2 в. На + клемме = 13,98 в. При Iн=15 А С=17,1 в. И=14,06 в. З=18,8 в. На + клемме = 13,86 в. Между Истоком и выходной клеммой стоит амперметр Резистор R 6 припаян к истоку а не к выходной клемме Монтаж сделан проводом сечение =2,2 При нагрузке 15 А переменное U на Тр. падает до 15,2 в.
Сергей (Saturday, 11 April 2020 10:30)
Сечение провода 2,5
Сергей (Saturday, 11 April 2020 10:37)
При таком раскладе напряжение на клеммах падает при Iн=2 А -13,98 в. до при Iн=15 А -13,86 в.
RV9CX (Saturday, 11 April 2020 10:48)
Все работает корректно, но амперметр надо убирать оттуда. Либо R6 включать прямо на выходную клемму. Вы же понимаете, что напряжение, затрачиваемое на отклонение стрелки амперметра (падающее на шунте) вычитается из выходного? И чем ток больше, тем и оно больше, тем хуже стабилизация. Вообще, человек, придумавший ставить в стационарные блоки питания амперметр да еще и на выход стабилизатора был странным, либо фетишистом))) Если уж край делов Вам нужен этот амперметр, поставьте его ДО стабилизатора. Поздравляю, все у Вас работает правильно.
Сергей (Saturday, 11 April 2020 10:57)
Ясно Попробую разные варианты-в крайнем случае отключу Амперметр-так да кучи его запихал а он конечно же не очень нужен Спасибо!
Сергей (Saturday, 11 April 2020 20:30)
А вот сейчас убрал Амперметр и Предохранитель на 25 А И вот что получилось от платы до клеммы провод 4,0 длиной 20 см. при Iн=2 А на истоке и клемме 14,0 в. при токе =15 А на истоке 14,07 в. на клемме 14,02 в. То есть при увеличении тока нагрузки растет напряжение на истоке ?
RV9CX (Sunday, 12 April 2020 00:49)
R6 все еще не на клемме?
Если посмотреть осциллографом, то можно увидеть пульсации — они и вносят в измерения такие данные, скорей всего.
Сергей (Sunday, 12 April 2020 04:57)
Я пробовал на клемму но изменений нет и поставил опять на плату
RV9CX (Sunday, 12 April 2020 05:25)
Изменения должны быть видны при большой нагрузке, а также особенно когда монтаж выполнен тонкими проводами. Разница в сотых долях вольта обычно, но все же..
Сергей (Sunday, 12 April 2020 06:05)
При R6 на клемме получается Iн=2А — на клемме 14,01 на истоке 14,02 При Iн=15 А на клемме 14,02 на истоке 14,09 в. Монтаж проводами 2,5 К выходной клемме 4,0
RV9CX (Sunday, 12 April 2020 06:40)
Ну вот — напряжение на клемме не зависит от нагрузки. Для этого R6 на клемму и паяется.
Сергей (Sunday, 12 April 2020 07:10)
Смущает увеличение напряжение на истоке при увеличении тока нагрузки
RV9CX (Sunday, 12 April 2020 07:12)
Уже пользуйтесь и не заморачивайтесь, если даже после пояснений не поняли. Так и должно быть.
Сергей (Sunday, 12 April 2020 07:45)
Сергей (Saturday, 25 April 2020 07:06)
Здравствуйте Хочу собрать еще один такой БПна IRF с у четом все ошибок и исправлений Хочу задать такой вопрос Вы применили 2 транзистора IRF 064 параллельно А если их заменить 1 более мощным например IRF 4227 ?
RV9CX (Saturday, 25 April 2020 07:21)
Да можно и вообще один 064 оставить, но суть в том, чтоб распределить тепло по радиатору. Ну и надо понимать, сколько того тепла. Может и радиатор-то не нужен.
Сергей (Friday, 29 May 2020 12:54)
Здравствуйте!Вы пишете что лучше реле задержки на 24 в.Рэн 33-34 подойдут или контакты слабые?
RV9CX (Friday, 29 May 2020 17:47)
Прочность контактов видно в паспорте. В этих реле 10А. Технически — можно
Сергей (Friday, 29 May 2020 19:36)
Запаралелить их конечно Или лучше что-то другое-мощнее применить?
RV9CX (Friday, 29 May 2020 19:38)
Ну это не лучшие варианты конечно. Поставьте и падение напряжения измерьте.. Если устроит — оставляйте.
Сергей (Friday, 29 May 2020 19:42)
Да ,я вот заметил что БП на irf где-то 100mA на Х,Х, потребляет Это нормально?
Сергей (Saturday, 30 May 2020 04:39)
По стоку irf 50-100 мА — это нормально? Есть еще реле sz-s-112l 16A-250 в. пойдут в задержку?
RV9CX (Saturday, 30 May 2020 05:38)
Не измерял этот режим на ХХ. Сравнить не с чем. Реле, которые Вы написали на 12 вольт. Релюха хорошая, я бы пожалел ее ставить на такой узел. Прямой ответ на вопрос — пойдет с резистором.
Сергей (Saturday, 30 May 2020 14:12)
Есть еще автомобильные 12в.-30 А. попробую их
Сергей (Saturday, 30 May 2020 21:20)
Поэксперементировал с плавным пуском и пришел к выводу что он, в принципе, не нужен ! U переменное=16,0в. С2-100000-25 в. Запитываю через стабилизатор 220 вольт. U на С2 что с плавным пуском,что без него ,при включении,больше 21,5 вольт не поднимается
RV9CX (Saturday, 30 May 2020 23:12)
Плавный пуск, чтоб не пожечь диоды, предохранитель и контактные проводники внутри электролита при броске тока на заряд электролитов в момент включения
Сергей (Sunday, 31 May 2020 06:56)
Я в 1 БП тоже от него отказался и за год работы пока еще ничего не сгорело Ладно посмотрим
Сергей (Saturday, 04 July 2020 01:24)
Сделал 2-ой блок питания-получилось компактнее и красивей Применил плавный пуск но только по сети 220-был такой китаезный блочок Вопрос по антенному коммутатору какое всетаки реле предподчительнее на мощность 1,5-2 квт. sz-s- 124 l или рэн 33 ?
RV9CX (Saturday, 04 July 2020 01:47)
Поздравляю) 124 реле предпочтительней.
Юрий (Saturday, 22 August 2020 10:39)
Китайские мощные полевики, действительно некачественные?
RV9CX (Sunday, 23 August 2020 16:17)
Ни разу в Китае не брал.
Иван (Friday, 30 October 2020 16:49)
Доброго времени суток. Интересует вторая схема на полевых транзисторах. Подскажите по сопротивлениям, R4; R5. Какие ставить ? 2 вата или можно 0.5?
RV9CX (Friday, 30 October 2020 17:08)
Да, вопрос правильный, я на схеме не указал. Их можно и 0.5 ватта поставить. Даже и 0.125. А вот R3 надо бы 0.5.
Иван (Friday, 30 October 2020 17:27)
Спасибо. Остальные тоже не критично?
RV9CX (Friday, 30 October 2020 17:38)
Ну, в разумных пределах.
Иван (Friday, 30 October 2020 17:51)
Простите, ещё вопрос )) по номиналам ёмкостей? Все в микрофарадах ?
RV9CX (Friday, 30 October 2020 17:54)
Только полярные. С4 и С7 в пикофарадах.
Иван (Sunday, 01 November 2020 14:54)
Доброго времени суток. Трансформатор выдает 19 вольт переменки. По второй схеме будет нормально ? Или отматать до 16?
RV9CX (Sunday, 01 November 2020 15:41)
Работать-то будет, можете и не отматывать, но тогда смысл второй схемы теряется.
Иван (Sunday, 01 November 2020 15:46)
В смысле ?? Стабилизации не будет ?
RV9CX (Sunday, 01 November 2020 17:13)
Точно готовый купить не хотите? Потому что печка будет одинаковая, что на биполярных, что на полевых транзисторах.
Иван (Sunday, 01 November 2020 19:00)
Взорвалась TL((( под нагрузкой. 12.8 без нагрузки стабильно было. Нагрева не было. Подал нагрузку и все ((
RV9CX (Sunday, 01 November 2020 19:23)
Интересный опыт. Посмотреть бы режимы сначала — перечитайте переписку выше с вопросами, на них нужны ответы.. Есть несколько вариантов. Но Вы пока победили
Сергей (Friday, 05 February 2021 13:43)
Я радиолюбитель. Мой позывной R9LA. Случайно в моём «радиошеке» (комплект оборудования для проведения радиолюбительских радио связей), оказался трансивер
IC-707. Возникла необходимость в блоке питания для этого аппарата. Остановился на конструкции RV9CX, второй вариант. Практической электроникой занимаюсь давно.
Вопросов по реализации электрической принципиальной схемы, не возникло. Заказал на Aliexpress транзисторы IRFP064N и стабилизаторы TL431. Спустя некоторое время, получил свой заказ. К этому времени конструкция блока питания была готова. Впаял недостающие электронные компоненты. Блок питания заработал сразу. Нагрузил его
на нагрузку с током 10 ампер. И тут начались чудеса. Транзисторы IRFP064N «закипали» через 5 секунд, не успевая передать тепло на радиатор. Перепроверил весь монтаж, поменял TL431, поставил другую пару транзисторов – безуспешно! Решил измерить ёмкость СТОК-ИСТОК транзисторов. Результатом измерений был крайне огорчён. Наши «китайские» друзья прислали мне бракованные компоненты. Я читал в отзывах на Aliexpress о таких проделках наших партнёров. Экономят на кремнии. Вместо нормального кристалла – ставят «урезанный». Ёмкость переходов рабочих транзисторов, соответствует нанофарадам. Бракованных – пикофарадам. Причём тестером Multi-function Tester –T7, бракованные транзисторы «звонятся» как нормальные.
Естественно, параметры «хитрых» электронных компонентов — не соответствуют datasheet. Транзисторы покупал здесь. Здесь же покупал TL431 . Стабилизаторы – рабочие. Возможно, мой опыт пригодится тому, кто захочет повторить конструкцию Автора, и захочет приобрести электронные компоненты на Aliexpress.
Сергей. R9LA-Тюмень. Мой E-mail: r9la@mail.ru
p.s К сожалению графический материал разместить не удалось.Может это возможно, но я не знаю как. Будут ли работать гиперссылки?
RV9CX (Saturday, 06 February 2021 00:33)
Сергей, тут движок не позволяет подобное. Шлите фото с комментариями мне, я размещу в теле статьи.
Валерий (Tuesday, 09 March 2021 23:13)
Дмитрий, спасибо Вам огромное за отзывчивость и помощь интересующимся Вашими конструкциями.
У меня также появилось к Вам два вопроса:
1. Для чего Вы подаете удвоенное напряжение на TL431?
2. Каким образом Д3 (814А) защищает транзисторы?
Спасибо. 73! UY5AU
RV9CX (Monday, 15 March 2021 15:53)
1. Чтоб не мотать отдельную обмотку на трансформаторе для вольт-добавки, которая по напряжению должна быть выше для подачи на Затвор. Вольт на 8-10.
2. D3 предотвращает пробой перехода З-И (надо <20В).
R2BCQ (Wednesday, 31 March 2021 18:15)
Дмитрий, спасибо за схему!
Хочу тоже повторить на полевиках.
Вы как то упомянули, что нежелательно соединять параллельно трансформаторы, можете просвятить почему или ссылочку где есть информация по этому вопросу. Спасибо за внимание!
Добыл два трансформатора ПОБС-2, страшные, огромные)), характеристики хорошие, вот думал соединить их параллельно.
RV9CX (Friday, 02 April 2021 20:28)
Разные трансы параллельно лучше не соединять. Если унифицированные и одинаковые, то пробуйте. ПОБС-2 хороший транс, хватит и одного. Но если правильно прочитал, на выходе 18.5 вольт под нагрузкой — многовато. От типа схемы ничего не меняется, т.к. всеравно на силовых тразисторах рассеивается много лишнего.
R2BCQ (Sunday, 04 April 2021 09:27)
Там есть возможность поиграться обмотками вторички. 18.5 на хх. Под номинальной нагрузкой можно получить переменку: 17.6, 17.05, 16.5, 15.95, 13.75, 13.2, 9,9.
RV9CX (Sunday, 04 April 2021 10:18)
16.5 вольт для полевиков самое то будет.
R2BCQ (Sunday, 04 April 2021 15:33)
Спасибо, Дмитрий!
Осталось найти хороший радиатор и буду испытывать
R6LLG (Monday, 17 May 2021 21:33)
Здравствуйте! Собрал первую схему, и столкнулся со следующей проблемой: При включении радиостанции, напряжение падает до 5 вольт, и соответсвенно запуска нет. Теперь о компонентах- транс тор 12в на вторичке 200ватт примерно 16 ампер, после моста и электролита 18 вольт. на выходе схемы получаю через переменку нужное напряжение 13,8 в. Транзисторы 818Г 4 штуки на радиаторе, резисторы взял 0,22 ом 5 ватт, емкость на выходе 4700 мкф и 1000п, емкость после моста два конденсатора по 2200мкф. все остальные компоненты по номиналу схемы. почему такая просадка происходит? подскажите пожалуйста.
RV9CX (Tuesday, 18 May 2021 04:07)
Там же написано, что 18 вольт должно быть переменки на вторичке трансформатора, а не постоянки после моста. У Вас банально не хватает напряжения. Ну и емкость на мосте слабовата. Раз в 20 этак. Чтоб Вас спасла схема на полевиках, доматывайте на вторичку вольта 4 хотя бы.
R6LLG (Tuesday, 18 May 2021 06:55)
Спасибо за ответ ! Если не доматывать транс, можно переделать схему под имеющееся напряжение ? Я конечно изучу сейчас, сколько витков и какого сечения проволока нужна… может и получится.
RV9CX (Tuesday, 18 May 2021 10:58)
если всего 12 вольт переменки, то этого мало. Хотя бы 15 надо. От 15.5 уже стабильно работает. Ну и про конденсатор на мосте не забывайте — надо десятки тысяч мкФ
R6LLG (Tuesday, 18 May 2021 12:46)
Проблема решена, заменил резистор 2,7 на 10 ом, транзисторы открылись, и схема заработала ! Спасибо !
RV9CX (Tuesday, 18 May 2021 13:25)
Подозреваю, пульсации астрономические. Проверьте при случае
R6LLG (Tuesday, 18 May 2021 21:24)
Пульсации замерить нечем, к сожалению… вообщем все же есть одна проблема, пока при включении радиостанции на передачу просаживает до 8.8 вольт, с 13.8, и вместо 10 ампер станция потребляет 4,3 ампера. Заказал электролиты, чтобы набрать 80000 мкф. Правда в корпусе их уже вообще негде располагать… неужто все таки доматывать придётся ? Скажите а можно домотать одножильным медным проводом в оплётке ? В нашей деревне сложно найти проволоку для трансформатора.
RV9CX (Wednesday, 19 May 2021 02:42)
Можно, но изоляция не должна плавиться при нагреве. Чтоб использовать схему на биполряниках, которая у Вас, доматывать нужно до 18 вольт, вряд ли это получится. Как я писал в посте 500, схему нужно делать на полевиках, доматывать до 15.5 вольт переменки и тогда заработает.
RN3QMO (Saturday, 04 December 2021 05:17)
Дружище, сделал на полевиках IRF4768 — это мострические штуки. Всё работает исключительно хорошо
Простота схемы не значит её ущербность. Да и в чем простота?
Внутрь TL431 заглянуть — так это покруче разных новомодных стабилизаторов!
У меня просадки при 30 амперах нет вообще. Конструкция — коробочка. Диоды и транзюки расположены сверху дюралевой квадратной трубы. Внутрь дует вентилятор. Нагрева почти нет-чуть тёплая.
Исключительно рабочая схема, благодарю! 73!!
RV9CX (Saturday, 04 December 2021 05:21)
На здоровье, заходите еще Спасибо за комментарий.
RN3QMO (Monday, 06 December 2021 09:23)
Да, Дмитрий..есть замечание — при релюшке было «подплывание» напряжения до рабочего в пределах 1-2 минуты. Я грешу на некачественные контакты (сработка чёткая) — как следствие, нелинейность этого элемента. Вплоть до «дребезга». Удалив реле, все заработало. Емкость поскромнее — 40 000. Но вполне хватает. Плавное включение с применением мощного термистора по входу.
И вот еще . я всё и сам понимаю, но один транзистор греется сильно, второй слабо. если отключать — работает и один и другой. Разброс так велик? Как можно это выровнять в полевиках?
RV9CX (Thursday, 09 December 2021 03:44)
«Подплывание», «вполне хватет». Чем это измерялось?
Что касается выравнивания, у этих полевиков сей процесс весьма зависит от непосредственно идентичности транзисторов. Немного поправить ситуацию помогают R4 и R5.
Максим (Thursday, 27 January 2022 10:56)
Есть мешок П217, возможно ли их применить по биполярной схеме? По описанию, IКmax = 7,5А, т.е. достаточно будет 3-х — 4-х транзисторов для тока 21А?
RV9CX (Monday, 14 February 2022 17:01)
Можно. Штук 7 надо бы. Есть опасность, что «заведутся». Блокировать вовремя.
Костя (Wednesday, 16 February 2022 21:14)
Здравствуйте ,могу ли я построить схему на 6 полевиках IRFP264 IVR 617P LV AA ??
RV9CX (Thursday, 17 February 2022 02:59)
Сами транзисторы вроде бы применимы. Как будет 6 шт работать потом расскажете)
Костя (Thursday, 17 February 2022 10:52)
Подскажите выдержит ли эта схема трансформатор 3,5 кЛв на 100 ампер но з другими полевиками,и стабилизаторы tl431 и д 814а или нужно что-то мощней поставить?
RV9CX (Thursday, 17 February 2022 14:22)
Не знаю что такое «3,5 кЛв», но если внимательно изучить все написанное выше, то можно даже три видео ролика увидеть с таким блоком питания на 150А.
Сергей (Tuesday, 29 March 2022 10:07)
return55@mail.ru
Хочу применить 2т827 в первой схеме БП. Как будет выглядить схема с этим транзистором? Очень хочется испотльзовать этот прибор. Пожалуйста!
Сергей (Tuesday, 29 March 2022 17:48)
return55@mail.ru
Пожалуйста покажите первую схему с использованием 2т827
RV9CX (Tuesday, 29 March 2022 17:55)
Саша (Thursday, 19 May 2022 17:53)
Здравствуйте сможете,подробно составить мне схему у меня 6 полевиков трансформатор 100 ампер.
RV9CX (Friday, 20 May 2022 17:31)
Пишите в личку, информации недостаточно
Саша (Sunday, 22 May 2022 09:39)
Здравствуйте куда писать,скиньте адрес
RV9CX (Sunday, 22 May 2022 10:01)
Да тут же на сайте «контакт»
Саша (Tuesday, 24 May 2022 21:23)
Нарисуйте пожалуста подробную схему ,Есть трансформатор мощность до 100 ампер,выхода вторички есть разные 12в,18в,36вольт какой лутше вывод брать,есть 6 полевиков IRFP264,микросхема,LM358N,и стабилитрон кс62ua ,и есть стабилитрон д814,конденсатор есть 100.000 микрофорад,резисторы есть тоже,
но схему хочу без плавного пуска просто плата стабилизацыи ,а на выходе до 14,5в питать буду автоуселитель
Максим (Friday, 03 June 2022 12:27)
«Есть опасность, что «заведутся»»
А они (П217) низкочастотные — до 100 кГц, всё равно завестись могут? На низкой частоте получается? Как их блокировать?
RV9CX (Friday, 03 June 2022 12:48)
Я думал, что Вы уже давно все сделали
Да делайте уже, потом будете решать проблемы. Керамика на выходе должна помочь. От монтажа же зависит тоже.
Саша (Wednesday, 08 June 2022 23:57)
так вы схему мне составите . Нарисуйте пожалуста подробную схему ,Есть трансформатор мощность до 100 ампер,выхода вторички есть разные 12в,18в,36вольт какой лутше вывод брать,есть 6 полевиков IRFP264,микросхема,LM358N,и стабилитрон кс62ua ,и есть стабилитрон д814,конденсатор есть 100.000 микрофорад,резисторы есть тоже,
но схему хочу без плавного пуска просто плата стабилизацыи ,а на выходе до 14,5в питать буду автоуселитель
RV9CX (Friday, 10 June 2022 04:29)
Саша, Вы ни разу не сделали то, что я попросил. Если бы я получил от Вас сообщение, я бы знал, куда Вам задать кучу вопросов
Саша (Monday, 13 June 2022 01:27)
В смысле? А что вы прасили? я просто не понимаю
RV9CX (Monday, 13 June 2022 18:00)
в посте 521 я попросил прислать сообщение в личку. Так я узнаю Ваш адрес и задам туда. вопросы. Вы точно уверены, что самостоятельно хотите собрать этот девайс?
Максим (Friday, 17 June 2022 11:32)
По-моему Саша просто троллит — трансформатор на 100 ампер у него))
Максим (Friday, 24 June 2022 17:55)
Дмитрий, не могли бы поподробнее описать, как работает схема на биполярных транзисторах? Каким образом удаётся поддерживать стабильное напряжение на выходе, несмотря на то, что цепь проходит в обход стабилизатора через транзисторы?
Максим (Friday, 24 June 2022 18:04)
И ещё вопрос. Вторичная обмотка трансформатора нагревается до 60 градусов при нагрузке 25 А. Она намотана двумя параллельными проводами d 1 мм. Думаю добавить ещё 2 таких же провода в параллель. Это нормально, что вторичка будет намотана сразу четырьмя проводами? Или лучше перемотать её одним проводом бОльшего сечения?
RV9CX (Saturday, 09 July 2022 16:50)
1. мимо стабилизатора ничего не проходит, он свою работу делает. Именно резистор на входе и определяет режим работы системы.
2. можно мотать обмотку любым количеством проводов. Другое дело, что предварительно нужно расчитать ее сечение и понять, сколько же этих проводов должно быть. Кроме того, обратите внимание на сечение сердечника. Его должно быть достаточно для такой мощности. Другими словами: даже если сечения вторички окажется достаточно, но греться может и сам сердечник. Если все-таки обмотка слабовата — разберитесь, сколько ее суммарное сечение и посчитайте сколько следует домотать. Если расчеты будут далеки от 2А/мм.кв, то следует вмешаться.
RV9CX (Saturday, 09 July 2022 16:56)
Невнимательно прочитал. Вы указали два провода по 1мм диаметром. Суммарно это примерно 1.6 мм.кв. Маловато.. Раз этак в несколько.
Максим (Monday, 11 July 2022 13:58)
Спасибо за ответ.
> мимо стабилизатора ничего не проходит, он свою работу делает. Именно резистор на входе и определяет режим работы системы
Это понятно — резистор R2 задаёт ток, который пойдёт через D1 — и он будет стабильным. А остальной-то ток пойдёт через VT1-VT10 — как обеспечивается стабильность этого тока?
> Кроме того, обратите внимание на сечение сердечника
Сердечник вроде достаточного сечения, потому что судя по маркировке трансформатор на 400 ВА.
Алексей (Friday, 16 December 2022 09:51)
Алексей (Friday, 16 December 2022 09:54)
Хороший блок питания уже три шт сделал Спс автору за схему
Алексей (Friday, 16 December 2022 10:01)
Хороший транс транзисторы за визит какой ток надо просадки нет Лучше чем Китай
ЁЖ (Friday, 26 May 2023 23:03)
Добрый день!
Хотел попросить совета по второй схеме на полевых транзисторах для не совсем типичной конфигурации блока питания.
Нужно обеспечить стабильные 14,2 в при токе 40-50 ампер от двух последовательно соединённых автомобильных аккумуляторов на 12 в.
Я понимаю, что делать 14 в из 24 с помощью линейного стабилизатора — не самая оптимальная идея в плане перевода напряжения в тепло, но других вариантов в данном случае нет.
Нужно получить стабильное автомобильное напряжение питания без просадок и без запуска двигателя — в том числе и вообще вне автомобиля.
Собственно вопрос один.
В трансформаторном варианте микросхема-стабилизатор питается от точки соединения диода D2 и конденсатора C3.
Как мне правильно запитать её в случае первичного источника в виде 24 вольтового аккумулятора?
RV9CX (Friday, 26 May 2023 23:10)
Преполагаю, что эту точку нужно сразу цеплять на стоки, напряжения 24 вольта может и хватит. Вообще тут надо уже на прочнсть транзисторов смотреть: предельное напряжение С-И.
Ёж (Friday, 26 May 2023 23:21)
Ну, 55 вольт же вроде у этих полевиков.
Ёж (Friday, 26 May 2023 23:28)
И ещё вдогонку. просьба не смеяться)))
А как вы оцените такое кретинское решение.
Погасить лишнее напряжение цепочкой последовательно включённых диодов?
У меня есть некоторое количество восьмидесятиамперных диодов 2Д 132-80-10, компактные диоды, с креплением под винт М8.
Собрать из них цепочку, штук 12-14 последовательно, поставить на хорошие радиаторы. и включить между тандемом двух аккумуляторов и 40-амперной нагрузкой.
Да, будет печка, но в принципе не бОльшая, чем с транзисторами, которые будут гасить лишнее напряжение в такой конфигурации питания.
Или такой вариант недопустим?
RV9CX (Friday, 26 May 2023 23:32)
Так делается. Пусть не в таком кощунственном варианте, но это возможно. Но суть одна — тепло рассеиваться будет то же самое, но поделится между диодами и транзисторами
Еж (Friday, 26 May 2023 23:36)
Я имею в виду использование цепочки из 12-14 диодов вообще без ничего больше.
Да, грубо, но в целом должно быть достаточно надёжно и привлекательно своей простотой. Тем более что нагрузка предполагается не нон-стоп, а очень эпизодическая
Лабораторный двухканальный блок питания из китайских модулей, или мощный импульсный нестабилизированный на IR2153
После выхода моей заметки про IR2153, сразу несколько человек написало в личку вопросы, типа: какую максимальную мощность можно получить и насколько простую защиту можно сделать? Понял, что IR2153 ещё актуальна, и на примере своего старого лабораторного БП решил ответить на эти вопросы всем, кому может быть интересно. Данная заметка объединит в себе две: домашний лабораторный БП из китайских модулей и источник питания 350Вт на IR2153.
Вступление
Когда ко мне попали китайские модули источников питания с цифровой регулировкой, признаюсь, было совершенно не до них. Да и сложившееся в профессиональном сообществе отношение к китайской продукции не вызывало особого восторга.
Я обратил внимание на модули из Поднебесной, когда в очередной раз потребовалось дома что-то запустить и при этом иметь возможность регулировки — без гальванической связи источников между собой (вспоминаю, делал в то время сварочный инвертор). Понял, что у меня нет лабораторного источника питания для таких вещей. Как-то всегда обходился самодельным слаботочным линейным регулируемым БП или оборудованием на работе.
Покопался в бездонных ящиках и попались на глаза эти два модуля. Почитал в интернете описание, отзывы.
Внимательно посмотрел компонентную базу, на которой они сделаны и с приятным удивлением понял, что это вполне хорошие buck converters. Запустил, пощупал интерфейс управления — нормально.
Нужно было их только запитать и установить в какой-нибудь корпус. Многие умельцы покупают несколько источников питания от Mean Well или подобные и получают вполне сносный ЛБП. Но зачем что-то покупать, если можно сделать самому? Это не просто экономия денег, но и получение бесценного опыта вместе с удовольствием от процесса и, главное, результата. К слову, это несколько противоречит китайскому принципу: движение – всё, конечная цель — ничто.
Общий концепт ЛБП
Как всегда надо составить план и ему следовать. «Всё идёт по плану» — всегда звучит актуально. А это значит, внутреннее техническое задание от себя для себя.
Блок питания должен состоять из двух китайских модулей DPS5005.
Выходы модулей DPS5005 должны иметь возможность подключаться последовательно и параллельно, иметь развязку по питанию хотя бы 100В.
Блок должен быть собран за короткое время, так как срочно нужен для работы. В приоритете применить имеющиеся дома компоненты, если это возможно.
Блок будет стоять на полке рабочего стола и не должен выходить за её габариты.
Питание БП будет осуществляться от сети 220В, от той же розетки, в которую подключаются все измерительные приборы на рабочем столе. Необходимо предусмотреть фильтрацию по питанию.
3, 2, 1 поехали! (с)
Мне важен был удобный корпус, который впишется в нишу рабочего стола. Корпус нашёл от блока управления с кристального производства (может быть, old school вспомнят эти штуки), который отлично вписывался в интерьер. Так как дома имел достаточно неплохой запас компонентной базы и покупать вообще ничего не требовалось, решил начинку изготовить сам.
Для начала определился с компоновкой передней панели. Образмерил корпус, модули и имеющийся выключатель, клеммы. Получилась front panel в минималистическом стиле (люблю творчество Малевича, хотя и не понимаю):
Потом на задней панели установил разъём питания и предохранительную колодку. Зафиксировал оставшийся габарит и остался в полном восторге от себя и количества места.
Хотел максимально выжать всё возможное из имеющихся модулей, а это значит, что мне потребуется источник не стабилизированного питания с двумя гальванически развязанными выходами по 50В и по 5А.
Немного про модули
Модули имеют сказочные параметры: выходное регулируемое напряжение от 0 до 50В и ток до 5А. Минуточку, — это 250Вт! Они реально так умеют, но при этом их надо очень круто охлаждать, а то сработает защита по перегреву, да, она у них есть, проверял. В идеале стоит у модулей изменить отвод тепла от ключей и сделать обдув на дроссель. Тогда 250Вт они смогут дольше отдавать до момента отключения. Хотя не часто требуется такое из них выжимать.
Бюджет мощности
Так как 2 модуля могут в пике дать 250Вт мощности, то в сумме у меня получается пиковая мощность 500Вт. Это кратковременная мощность, которую должен уметь отдавать мне источник, не сгорая. Почему кратковременная? Да потому, что я не планирую получать 250Вт от каждого модуля одновременно и номинально, и вгонять их в защиту. Также не планирую улучшать их теплоотвод. Но при этом, изредка, такие случаи возможны, например, при КЗ в испытуемых устройствах. Более реальные значения возьму такие: чаще всего что-то требуется питать напряжениями: 24, 12, 5, 3.3 вольт и пусть для них будет возможность выдавать максимальный с модулей ток, то есть 5А. 24х5=120 120*2=240Вт. Это мои номинальные хотелки. Добавляем запас по мощности и получаю 300-350Вт, почему бы и нет?
Элементная база
Заглянув в коробочку «тысяча мелочей» нашёл IR2153, кучу ферритов, конденсаторов, транзисторов с прошлых проектов и от компьютерных БП. Также там был найден интересный сетевой фильтр импульсных помех, который, из-за его габаритов, находился на заслуженном отдыхе, но час настал. В общем, схема была сделана по принципу: «…из того, что было».
IR2153
Про эту микросхему я писал в предыдущей статье. Где коротко описал некоторые её особенности: задание частоты, один из самых простых вариантов включения. Мне несколько человек написало: какую максимальную мощность можно с неё получить? «Сколько вешать в граммах?». И тут нет однозначного ответа цифрой. Дело в том, что в зависимости от различных включений (использования драйверов, разных ключей и прочего) можно получить совершенно разные мощности. Я видел 1500Вт источник питания на ней. Для более мощных источников лично я предпочёл бы использовать что-то более интересное, с возможностью стабилизации выходного напряжения, защитами и прочими штуками и примочками, которые есть в избытке у других микросхем. Однако из-за дешевизны данного чипа и простоты конструкции, можно встретить, как я и говорил, достаточно мощные источники на ней.
На вопрос про мощность источника на IR2153 проще ответить через варианты — какими полевыми транзисторами она может управлять. В этом поможет параметр выходного тока для управления затвором. Открываем даташит … и не находим ни какой информации о этом параметре. Вот это подстава… Поискав немного в интернете, нашёл старый даташит, в котором обозначены такие параметры:
Непонятно, почему в новом эти параметры не приводят? Надеюсь, что просто забыли, но не изменили их в худшую сторону. Конечно, это параметры на предыдущую версию и не стоит им доверять, но примерный порядок значений ясен.
Теперь можно по заряду затвора полевого транзистора подсчитать и максимально возможную мощность блока питания. Так как с каждым годом параметры транзисторов улучшаются, то «и блоки питания на этой микросхеме могут становиться всё более мощными» и приводить конкретного значения не буду.
Схема нестабилизированного источника питания на IR2153 на 350Вт
Входной выпрямитель
Схема входного выпрямителя, как и блок в целом, была собрана из того, что ранее по различным случаям «Бог послал». Но были достаточно интересные вещи. Вообще говоря, компьютерные БП являются достаточно неплохими донорами для радиолюбителей. Некоторые вещи, например трансформаторы, дроссели фильтров, приходится перематывать под свои нужны, но без этого никуда – «терпение и труд…».
Про эту схему особенно рассказывать нечего. Она имеет колодку предохранителя на входе, два фильтра: на синфазном дросселе и ёмкостный. Далее мостовой выпрямитель и конденсаторы фильтра со средней точкой. Параллельно конденсаторам обязательно стоит ставить резисторы, которые будут разряжать их после выключения питания и не обязательные, но рекомендованные, варисторы, которые убивают «иголки» напряжения.
Схема преобразователя
Вот так выглядит схема самого преобразователя. Включение микросхемы стандартное. В отличие от того, что было в предыдущей заметке, тут можно увидеть VT4 и VT5. Несколько вариантов снабберных цепей: очень хотелось поэкспериментировать с ними в железе, а габариты платы позволили заложить всё, что для этого нужно. Схема защиты от превышения тока в первичной обмотке трансформатора (да и во вторичной).
Теперь более подробно про эти нововведения.
Транзисторы
Транзисторы VT4 и VT5 установлены IRF840N. И здесь первая тонкость. Сейчас не редкость, что под одним и тем же названием будет несколько разных транзисторов, в зависимости от фирмы-производителя. Как правило, параметры не сильно отличаются, но различия, всё-же, есть. Например, эти транзисторы производят минимум три известные фирмы: ST, Vishay, Infineon и ещё пять — менее известные. В заглавии у всех основные параметры одинаковые 500В 8А 0.85Ом.
Далее, максимальное напряжение на затворе в двух даташитах +-20В и в одном +-30В.
Затем ещё интереснее. Параметры заряда затвора, и собственно, ёмкости.
Тут мы видим уже более серьёзные отличия, которые реально могут повлиять на работу блока, особенно, если частоты будут у нас не маленькие.
Нужно что бы эти транзисторы успевали открываться и закрываться, не превышая «мёртвое» время, которое обеспечивает микросхема ir2153. Если они не будут успевать, то через два одновременно открытых транзистора потечёт ток и у них наступит пробой. Это время, или скорость, можно посчитать через суммарный заряд затвора и ток драйвера. Если нет возможности купить продукт желаемого производителя, то лучше считать для худшего варианта, в данном случае это будет 63нКл.
Для этих транзисторов в связке с IR2153 потребуется 490нС на открытие ключа и 370нС на закрытие. Это примерные значения, так как параметры зависят от приложенных к транзисторам напряжений, но явно видно, что при этих значения сквозного тока через транзисторы не будет, и схема должна работать надёжно.
Так как токи выходных драйверов IR2153 не были указаны в родном даташите, то есть вероятность, что в расчёты вкралась ошибка. Поэтому, с целью подстраховаться, в схему заложено ещё два транзистора VT4 и VT5 для ускорения закрытия основных ключей, в случае если IR2153 не обеспечивает нужных токов на разряд.
Защита
Защита работает достаточно просто, но не очень элегантно. На самом деле L6 это не катушка индуктивности, а трансформатор тока. Он преобразовывает ток первичной обмотки трансформатора в ток во вторичной. И будет это по такому соотношению: число витков первичной обмотки, умноженное на ток в первичной обмотке равно числу витков вторичной обмотки, умноженному на ток во вторичной обмотке. То есть N1*I1=N2*I2. Отсюда I2=N1*I1/N2 или для количества витков при искомом токе N2=N1*I1/I2.
Пример: при одном витке в первичной обмотке и токе в 6А мне нужно на вторичной получить ток 50мА. 6*1/0,05=120 витков вторичной обмотки. Для работы защиты с нагрузочного резистора вторичной обмотки получаем напряжение, которое выпрямляем (превращаем действующее напряжение в амплитудное, коэффициент увеличения напряжения примерно 1,4, но с нагрузкой будет меньше) и подаём на тиристор. Как только напряжение становится достаточным, тиристор открывается и замыкает питание микросхемы через себя на землю.
А теперь объясню отсутствие элегантности. При отработке защиты всё время будут греться тиристор и резисторы R2 R3 R4 R5. Мощность 1,8 Вт будет рассеиваться в тепло. Но для настройки, отладки, вполне приемлемое решение.
Как сделать лучше – блокировать работу генератора микросхемы.
Снабберные цепи
Как писал выше, было заложено много вариантов снабберов на эту плату для экспериментов. Очень много про это было сломано копий на форумах. Попробую в нескольких предложениях описать их. Во всех цепях есть паразитные составляющие: индуктивности, ёмкости, сопротивления. При быстрых переключениях даже самые малые индуктивности (выводы транзисторов, топология платы, выводы конденсаторов) могут вызывать достаточно большие выбросы напряжения и тока. Эти импульсы без проблем выводят из строя, казалось бы, с большим запасом по напряжению выбранные транзисторы. А также могут влиять на спонтанное открытие или не открытие транзистора. Главный параметр для понимания этих выбросов – изменение тока от времени (скорость его) di/dt. Многие производители силовых транзисторов указывают индуктивность их выводов с учётом внутренней разварки до кристалла. Но остаётся ещё много всего (плата и прочие компоненты схемы) на что не даны такие параметры и измерить тяжело. Есть несколько способов. Можно включить и измерить, а можно примерно подсчитать, а уже при пусконаладке подобрать оптимальные номиналы. Сопротивление часто подбирают раз в 10-100 больше сопротивления открытого канала ключа, а конденсатор либо считается по формуле, зная di/dt и все индуктивности (редчайший случай), либо подбирается на прототипе с контролем гашения паразитных импульсов и времени закрытия — открытия. Эти паразитные выбросы, так называемые overshoot, легко отлавливаются осциллографом и анализируются по времени. Есть интересная статья про эти цепи. Всем рекомендую.
Трансформатор
Трансформатор был изготовлен из феррита, добытого из компьютерного БП, по технологии, описанной здесь. Рассчитать импульсный трансформатор не составляет труда, тем более, что есть масса отличных калькуляторов. Лично я использую программы типа ExcellentlT от Владимира Динесенко. Главное — задать верно свой феррит, частоту и прочие параметры.
После этого остаётся только намотать трансформатор. Намотка ведётся в одну сторону и это важно. Также важно соблюдение соединения конца одной обмотки с началом следующей, если схема такая же как у меня, со средней точкой у вторички для полупериодного выпрямителя.
Первичная обмотка выглядит так:
На фото видно, что обмотка состоит не из одножильного провода, а из набора проводников. Это самодельный литцендрат, но в данном случае это сделано не из-за скин-эффекта, тут не сильно влияет (вообще холиварная тема. ), а из-за удобства такой намотки и отсутствия одножильного провода нужной толщины.
Между обмотками необходимо прокладывать изоляцию, что необходимо для предотвращения возможных пробоев. Самые неприятные и опасные истории – это пробой от первичной обмотки (на ней высокое напряжение от сети) на вторичную. Что, даже, опасно для жизни, не говоря уже о работоспособности приборов. Кто чем изолирует – тут много вариантов: от простой изоленты, до специфических, пропитанных парафином, материалов.
А вот и вторичная, точнее, две вторичные обмотки:
Важный момент! Помимо хорошей изоляции между обмотками следует обращать внимание и на их выводы. Бывают случаи, когда изоляция хорошая, а возле выводов концы одной обмотки ложатся на другую. Это сводит к нулю все старания по изоляции.
Выходной выпрямитель
Схема выходных выпрямителей чрезвычайно проста. Это двухполупериодный выпрямитель со средней точкой.
Особенность: в два раза меньше диодов, в отличие от мостового и в два раза больше выходных обмоток на трансформаторе. Как правило на сериях приборов выбирают более экономически оправданную модель. Что дешевле: купить 4 диода или домотать ещё проволоки на трансформатор – «каждый выбирает для себя женщину, религию, дорогу». С Юрием Левитанским не поспоришь, наверное, знатный был в душе электронщик…
У меня были отличные диодные сборки от старой аппаратуры, из-за которых и решил сделать такую схему. Тем более на мои не высокие напряжения доматывать совсем не много витков. Да и габариты трансформатора позволяют.
Далее, после включения, были подобраны из имеющихся какие-то фильтрующие дроссели и конденсаторы так, чтобы пульсации на выходе были не более 150мВ.
Печатная плата
После разработки схемотехники, как правило, идёт разработка ПП. Тут достаточно простая топология в один слой (для домашних, очумелых ручек). Главное — выдержать все зазоры по высокому напряжению и близко к ключам расположить снабберные цепи. Остальных требований данная схема к плате не предъявляет.
Плата была изготовлена лутом и вытравлена в хлорном железе.
После сборки всё проверил, особенно правильность установки диодов и электролитических конденсаторов.
Запуск
Включение подобных конструкций всегда рекомендую проводить с подключением их последовательно с лампой накаливания (обычные на 220В, а мощность подбирать в зависимости от тестируемого устройства и вариантов тестирования). А питать при первом включении рекомендую через ЛАТР. Удобно — не сразу 220В бабахнуть на вход, а плавно (медленно и печально) повышать с контролем тока и напряжения.
Мой любимый setup для запуска подобных блоков:
Трансформатор Т1 1:1 сетевой для гальванической развязки от сети. У моего мощность около 400Вт и редко когда бы его не хватало. Далее ЛАТР, обозначен как резистор (Т2), позволяет плавно поднимать напряжение. Лампа накаливания зажжётся в случае КЗ в устройстве, или её слабое свечение укажет на неожиданное потребление. Амперметр и вольтметр просто удобны для контроля в режиме реального времени — того, что сейчас происходит.
Через лампочку был запущен входной выпрямитель и убедившись в получении 310В без всяких взрывов, приступил к отладке самого преобразователя. В принципе там отлаживать особо нечего, кроме защиты и снабберных цепей. Ну, разве что, следует убедиться в достаточном «мёртвом» времени и, соответственно, скорости переключения ключей.
Во время тестирования не обошлось и без потери пары ключей, ну это плата за знания.
На фото яркий пример необходимости снабберных цепей в блоках питания. Важно уделить время подбору конденсаторов. Как говорится: «поспешишь – людей насмешишь».
В данном блоке оставил цепи R12 — C21, R13 — C22 и С19, убедившись в нормальном подавлении overshoot’ов на ключах.
Подобрав из имеющихся дросселей лучший вариант для выходов и удовлетворившись малыми пульсациями напряжения, подключил модули buck конверторов и поигрался с разными режимами работы. Проверил стабилизации по току, напряжению. Подключил их последовательно, через диоды подключил параллельно. Всё работает. Даже самому странно…
Остался один момент, который вызвал вопросы. При включении блока на столе моргала лампа. Заряд входных электролитов был жестковат. Это вызвало недовольство диодного моста.
И так мы снова возвращаемся к схемотехнике.
Плавный старт
Soft-start штука полезная и место в корпусе позволяет его добавить. Первой идеей было сделать доработку на место огромного сетевого фильтра, но убрав его понял, что в сеть даю всякий мусор: в одном месте и измерительные приборы подключены, и этот блок будет подключаться. Решил оставить фильтр и на него сверху отлично «уселся» модуль плавного заряда мощных электролитов.
В интернете море схем. Основная идея такая: через резистор заряжаются ёмкости, а спустя небольшое время резистор шунтируется реле. Как правило, схемы ограничиваются тем, что время задаётся зарядом ёмкости, установленной параллельно катушке реле. Мне это на душу не легло: добавил один транзистор и ёмкость уже заряжается в цепи его базы. Такой подход позволяет уменьшить ёмкость времязадающего конденсатора и не зависеть от параметров катушки применяемого реле.
Схема получилась достаточно простой и получилось применить всё имеющееся под рукой на тот момент. Это как салат оливье по-русски, когда всё застарелое содержимое холодильника идёт к праздничному столу. Возможно, кого-то из читателей накроет ностальгия при виде диодного моста КЦ405А и скатится скупая радиолюбительская слеза при виде стабилитрона Д814.
Фото и скринов печатки нету, так как её отрисовал руками, маркером, прямо на текстолите.
На этом фото уже максимально приближено к финалу всё. Можно увидеть выбранные снабберные цепи, обгорелое место на плате после пробоя транзисторов и блок Soft-start, установленный над фильтром.
Финал
Так получился лабораторный блок питания из того, что нашлось дома и в гараже. Уже около 7 лет отлично работает и удовлетворяет всем моим требованиям.
А чтобы два раза не вставать, в этой статье постарался ответить и на вопросы, которые были заданы мне про IR2153.
Надеюсь, кто-то заинтересуется более детально расчётом трансформатора, или определением времени открытия транзисторов в подобных схемах и узнает что-то новое для себя. Интернет этому в помощь. Ещё могу посоветовать книгу от IR «international rectifier application handbook» и ещё существует отличный её перевод «Интернешнл ректифаер инструкция по эксплуатации» Токарев В. Мне посчастливилось иметь оригинал в бумаге.























































