Самодельные металлоискатели
Прежде чем приступить к сборке металлоискателя предлагаю ознакомиться с электрической схемой, представленной на рисунке.
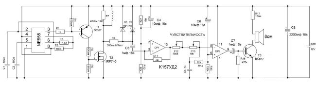
Прибор состоит из двух основных узлов, передающего и приемного. Передающий узел состоит из генератора импульсов на микросхеме NE555 и мощного ключа на транзисторе IRF740. Приемный узел собран на микросхеме К157УД2 и транзисторе ВС547.
Изготавливаем печатную плату:
Печатную плату изготавливаем по методу лазерно-утюжной технологии (ЛУТ) файл для скачивания будет доступен по ссылке СКАЧАТЬ. Мой вариант печатной платы немного больше оригинальной т.к. предусматривает наличие отверстий для крепления к корпусу и отверстия для фиксации проводов динамика, переменных резисторов, проводов питания.
Заказываем элементы
Все элементы необходимые для монтажа вы с легкостью сможете приобрести в радиомагазине. Полный список с наименованием элементов доступен по ссылке СКАЧАТЬ.
Монтаж элементов
Монтаж элементов необходимо начинать с установок перемычек, далее установка выводных резисторов, панельки под микросхемы, монтаж конденсаторов и транзисторов. От аккуратности и качества проведенных работ зависит дальнейшая работа прибора. После монтажа плату необходимо тщательно промыть от канифоли.
Изготавливаем датчик
Для катушки металлоискателя используют провод ПЭТВ-2 сечением 0,5мм. Наматывают на оправку диаметром 20 см — 22 витка. Для предания эстетического вида датчику катушку лучше всего залить эпоксидной смолой.
Подключаем питание и проверка модуля
При подключении питания не забывайте соблюдать полярность, так как в классическом исполнении нет защит от переполюсовки. В качестве питающего аккумулятора можно использовать батарейку типа КРОНА. При исправных элементах и правильной сборке модуль в регулировке не нуждается. Для более тщательной настройки можно подобрать шунтирующий резистор R7. также подборкой резистора R2 можно менять период и длину импульса добиваясь максимальной чувствительности к крупным либо мелким целям.
Пират: Инструкция по сборке, тесты, настройка, видео с копа и находки
Голь на выдумки хитра. Эта русская поговорка приходит на ум, когда видишь кустарные металлоискатели. Металлоискатель Пират может собрать любой человек с прямыми руками, владеющий паяльником и набором «Юный техник».
Конструкционные особенности
В отличие от привычных VLF-приборов, металлоискатель Пират построен по схеме PI — Pulse Induction. Собственно, само название разработчики составили из PI и RAT — названия их сайта.
Отсюда получаем все прелести PI: отсутствие какой-либо дискриминации и так себе показатели по глубине — монету Пират видит на глубине до 20 см, а крупные металлические детали — до 1,5 метров. Зато цена — реально собрать рабочий прибор и не превысить сметы в 500 рублей. Даже при драконовском курсе доллара.
О штангах и прочих особенностях конструкции тут писать не приходится — каждый Кулибин делает своё. Материал Штанги Для Металлоискателей: Обзор + Как Сделать Своими Руками в помощь.
Технические характеристики МД Пират
Для примера возьмём металлоискатель Пират, собранный на TL072. Основные характеристики по обнаружению мы уже указали, частота для PI — не показатель, осталось немного.
Питание
Схема рассчитана на напряжение 9-14 В, подбираем соответствующие аккумуляторы. Например, можно запитать схему от 3 батарей типа 18650 — они вполне доступны, как и зарядные устройства от них. Каждый выдаёт по 3,7 В, да и ёмкость у них немалая.
Можно применить AA в количестве 6-8 штук, если они есть в наличии и их не нужно покупать.
Катушка
Катушка мотается очень просто. На любой подходящей оправке — ведре, пяльцах, трубе. Важен диаметр оправки, количество витков и сечение кабеля.
Смотрим видео камрада Sergey Sergio — он показывает уже намотанную на пяльцы катушку.
Стандартная «8-дюймовая» катушка на металлоискатель Пират имеет следующие характеристики:
- Диаметр 19 см.
- Число витков — 25.
- Сечение провода ПЭВ — 0,5 мм.
Покажем пример глубинной рамки для Пирата. Опубликовал ролик канал В поисках металла. В принципе, PI неплохо подходит для глубинников.
Инструкция по сборке
В задачу редакции не входит предоставление максимально подробной инструкции. Осветим основные нюансы, на что стоит обратить внимание кладоискателю, взявшемуся за изготовление палки-копалки своими руками.
Отметим, что схема металлоискателя Пират — несложная, с монтажом справится даже начинающий радиолюбитель. Но прямые руки и элементарный набор инструментов всё-таки необходим.
Пират можно собрать как на микросхеме, так и на транзисторах. Умные люди советуют таки взять микросхемы, ибо транзисторы надо подбирать, результат работы с ними менее стабилен и, при нарушении характеристик, гораздо сложнее настраивается. Опять же для подбора транзистора нужен осциллограф, а он есть далеко не у каждого радиолюбителя.
Итак, как сделать металлоискатель Пират своими руками.
Необходимые детали
В список деталей для металлоискателя Пират входят:
- 15 постоянных резисторов;
- 2 переменных резистора;
- 5 электролитических конденсаторов;
- 2 плёночных конденсатора;
- один керамический конденсатор;
- 2 микросхемы;
- 3 транзистора;
- 1 диод;
- заготовка печатной платы;
- динамик на 8 Ом;
- катушка 2 Ом;
- питание.
Ознакомиться с конкретными номиналами прибора, а также подробнейшей инструкцией по его сборке можно на сайте https://sdelaysamodelku.ru/metalloiskatel-pirat-svoimi-rukami/.
На сайте md-kit.ru набор для сборки металлоискателя Пират на К157УД2 стоит 500 руб. Печатная плата и весь набор навески, можно не заморачиваться беготнёй по магазинам и радиорынкам.
Схема металлоискателя пират
Даже при наличии печатной платы и набора компонентов, необходима принципиальная схема.
На первом рисунке представлена схема металлоискателя Пират на К157УД2.
Обратите внимание на левую часть. В ней присутствует микросхема NE555. В принципе, её можно заменить двумя транзисторами, как показано на рисунке ниже. Но с транзисторами есть заморочки, о которых мы уже писали — их нужно подбирать под требуемые характеристики, для чего понадобиться осциллограф. Если сборщика этот момент не пугает, вот схема без NE555.
Важно! Микросхему NE555 можно заменить на аналог — КР1006ВИ1. И вообще провести импортозамещение — транзисторы можно брать отечественные. А можно пойти другим путём и заменить усилитель К157УД2 на импортный TL072 или LM358.
Сборка металлоискателя Пират
Опишем алгоритм сборку «с нуля» — когда есть только заготовка печатной платы и набор деталей. Если печатная плата куплена в наборе, переходим сразу к шагу 4.
- В программе для трассировки плат, например, Sprint Layout, рисуем печатную плату металлоискателя Пират.
- Печатаем трассировку и переносим на заготовку.
- Сверлим отверстия под монтаж и протравливаем плату.
- Аккуратно паяем детали.
- Подбираем корпус и помещаем схему в него.
- Соединяем готовый корпус с батарейным блоком — готовые блоки под любое количество AA или колодку для Кроны можно купить в радиомагазине или на Aliexpress.
- Наматываем катушку.
Сборка закончена, правильно собранная схема работает без дополнительных настроек.
Внешний вид собранного металлоискателя
В результате должна получиться коробочка с динамиком, из которой наружу выведены две рукоятки потенциометров. Питание может располагаться в той же коробочке, а может и в отдельной.
На штанге блок управления можно разместить так же, как у Tesoro Compadre) или же как у Golden Mask Deep Hunter Pro 3 SE. Вторая компоновка более традиционна для PI-приборов.
Важно! Блок управления не стоит намертво прикручивать к штанге. На случай использования рамки вместо катушки лучше сделать его быстросъёмным.
Настройка металлоискателя
Отстройка от грунта — это, по совместительству, и настройка чувствительности. Выполняется она следующим образом: ставим катушку на землю. Выкручиваем настроечный потенциометр вправо. Динамик начинает издавать непрерывный треск. Крутим влево до того, чтобы металлоискатель изредка пощёлкивал — один раз в секунду-полторы. Добились такого результата — можно ходить.
Важно! Импульсный металлоискатель требует времени на стабилизацию. Поэтому крутить резистор и ходить начинаем не раньше, чем через 30 секунд после включения питания.
Доработка металлоискателя Пират
В качестве опции можно подключить светодиодную индикацию. Плату можно купить, можно изготовить самостоятельно.
По поводу подключения индикации к схеме смотрим видео канала ЧП Tracker.
Тесты металлоискателя
В качестве разминки посмотрим тест на обнаружении монет от украинских камрадов с канала В поисках металла. Разминка — потому что методика тестирования весьма странная — закапывают ходячки на «пiвштыка», не заморачиваясь измерениями.
Более продуманный тест канала radio89. В качестве тестовых предметов — олимпийский рубль, пятак-совет, три копейки совет — всё по науке, смотрим.
Особенности ремонта
Сложно говорить о ремонте кустарных приборов. Если уж у кладоискателя хватило масла в голове и прямых рук, чтобы собрать прибор, наверняка у него хватит тех же компонентов, чтобы его отремонтировать. Можно только ограничиться общими советами по профилактике: металлоискатель не является водонепроницаемым. Не стоит погружать блок управления в воду, если только он специально не герметизирован.
Покупные или самодельные штанги на копе ремонтируются с помощью коленки, прямых рук и синей изоленты. Хороший нож на поясе или в рюкзаке в этом случае совсем не будет лишним.
Примеры находок
Полный багажник чёрного металла — таков хабар ведущего канала СЕРЫЙ КОПАТЕЛЬ 12. Как выдержит нагрузку задняя подвеска автомобиля — большой вопрос. Но результаты работы Пирата впечатляют.
Килограмм монет — в основном российские ходячки — накопал за один раз с Пиратом камрад victor partizan. Рублёвые, двухрублёвые, пятирублёвые, десятирублёвые — похоже, что половину стоимости металлоискателя камрад отбил за один коп.
Канал Копаем Вместе снял специальное видео о находках Пиратами. Смотрим.
Монеты в ассортименте, в том числе империя, коп по войне также результативен — накопали ржавый ТТ — ну не ради же восстановления оружия такие находки делают, наши читатели с законом в ладах.
Сравнение с другими моделями
Металлоискателей, работающих на схеме PI вообще немного. И сложно себе представить, что человек, который может купить себе Golden Mask Deep Hunter Pro 3 SE за 95 000 рублей, будет сравнивать свой прибор с Пиратом за 800.
Сравнивают с обычными VLF-приборами, что, собственно, не особенно корректно.
Смотрим видео камрада Артем. Сравнение с MD 4030 — очередным китайским бойцом, как пишут — аналогом Пирата. Коп по чермету.
Отзывы владельцев
В отличие от дорогих моделей, по Пиратам отзывов достаточно много. Хотя когорта их пользователей немногочисленна. Тому есть простое объяснение — каждому лестно заткнуть за пояс палку-копалку, приобретённую за 200—10 000 долларов США с металлоискателем Пират, который обошёлся в 15 баксов.
Смотрим обзор от камрада Сергей. Обратите внимание на внешний вид прибора: что можно сделать из водопроводных труб ПВХ и корпуса электрического автомата.
Камрад Володя 23 Яницкий решил не заморачиваться и заказал детектор Пират в готовом виде. Смотрим процесс сборки, тест и отзыв реального владельца. Заодно сравнивает прибор с чем-то китайским, очень похожим на MD 5008.
Выводы: за 500–1000 рублей металлоискатель отрабатывает свою стоимость на 1000 %.
Удачи в сборке, выборе и эксплуатации! Будьте здоровы!
↓↓↓ Обсуждайте данную статью в комментариях. Листайте вниз ↓↓↓
Улучшенная катушка для металлоискателя пират (2 в 1)
Металлоискатель Пират — один из лучших металлоискателей для новичка. Он прост и параметры удивляют. Однако всегда хочется добиться от устройства большего, как-то его улучшить. Вот я для данного металлоискателя сделал катушку 2 в 1. Просто пробовал, даже не думал, что характеристики улучшатся.
Когда сделал, то параметры поиска получились такие: 5 руб чистая чувствительность на 20 см, монетка из под водки (серебрянная) диаметром 12 мм чистая чувствительность на 15см (с щелчками 17-18 см). То есть цветные металлы (типа серебра и золота) данный металлоискатель видит лучше, чем, например, никель. И ещё, важной характеристикой данной катушки (кроме усиленной чувствительности)-вся катушка равномерно видит металлы, по сравнению, с обыкновенной (по ободу видит лучше, а в центре хуже, и не такая чуйка).
Параметры катушки: большая катушка: оправа 20 см, намотано 20 витков;Меньшая катушка: оправа 9 см 5 витков. И обе катушки намотаны проводом 0,6 мм и подключены последовательно, получается одна катушка. И для крепкости я обе катушки плотно замотал нитками и полил их секундным клеем, но можно и лаком. Вот фото:
Далее я сделал форму из пенопласта. В начале мы должны наметить контур и по этому контуру отковырять пенопласт примерно так:
Потом я бор машинкой выравнивал эти горы, образовавшиеся при отдирании пенопласта, правда получилось не совсем ровно, но ничего после заливки катушка обработается.
Потом я вырезал из текстолита «уши» и сделал в них отверстия под пластиковый болт, а потом залил эпоксидной смолой.
Только используйте ОБЫЧНУЮ ЭПОКСИДКУ! Если будете использовать быстро отвердевающюю, то она пока вы ее мешаете встанет за пол минуты, и нагреется очень сильно! У меня обычная нагрелась, пенопласт просел, но катушка успела схватиться поэтому она не поменяла форму. Дальше вытаскиваем засохшую катушку из пенопласта и обрабатываем бор машинкой и болгаркой. Получилась вот такая конфетка:
Дальше я решил разъём для отсоединения катушки от провода залить в катушку. Обычное гнездо и разъём, на 2 контакта. Для разъема паз я выточил бор машинкой.
Далее подключаем проводники от катушки к разъёму и заливаем их эпоксидкой. Тут можно применять быстросохнущую
Далее мы должны сделать канавку между «ушами» чтобы там свободно ходил пластиковый тройник из пластиковой сантехнической трубы, который я заранее обработал под нужный размер.
Теперь снимаем тройник, заляпываем скотчем разъём и красим черной краской из болончика.
На мой взгляд катушка получилась очень хорошей как в действии так и и с виду. Надеюсь, эта статья многим поможет модернизировать своего Пирата.
Святослав Опубликована: 28.02.2018 Вознаградить Я собрал 0 0
Катушка для металлоискателя Пират и Clone Pi
Мы ранее рассказывали, как сделать металлоискатель Пират своими руками, при его изготовлении многие задаются вопросом как и из чего к нему сделать катушку, чтобы она и выглядела хорошо и была не сложной в изготовлении. Сегодня я покажу как сделать такую катушку, которая подойдёт как для Пирата так и для подобных импульсных МД, например, Clone Pi.
Для создания катушки нам понадобится:
- Эпоксидная смола;
- Красящий чёрный пигмент для эпоксидки, у меня это будет просто активированный уголь;
- Плотный пенополистирол 20 мм;
- Гайки, болты и шайбы;
- Обмоточный провод.
Как сделать катушку для металлоискателя Пират, инструкция:
Для начала сделаем намотку катушки, для этого нужно начертить циркулем форму будущей катушки и перегородку по средине с утолщением под крепление. Затем нужно разметить контур по которому будем наматывать саму катушку, я обычно располагаю его на 1 см от внешнего контура. Далее ставим точки по этому кругу, в этих местах будем сверлить отверстия под зубочистки.
Катушка для металлоискателя Пират и Clone Pi
Итак шаблон сделали, накладываем его на фанеру или ДСП и продавливаем чем-то острым точки под сверление (я сейчас показываю на примере немного другого типа катушки но смысл такой же). Далее просверливаем в ДСП отверстия сверлом диаметром 1,5 мм и вставляем в них разломанные пополам зубочистки, острым концом в отверстия и наматываем на них обмоточным проводом обмотку датчика, количество витков зависит от диаметра катушки, в прошлой статье мы писали, как рассчитать их.
Катушка для металлоискателя Пират и Clone Pi
Катушка для металлоискателя Пират и Clone Pi
Я буду делать катушку диаметром 20 см. После намотки скрепляем витки скотчем или обвязываем ниткой и затем припаиваем кабель.
Катушка для металлоискателя Пират и Clone Pi
По средине я добавил палочку для суши для жёсткости, а далее можно катушку обмотать стеклотканью но так как я её не нашёл то обмотаю хлопковой лентой от петли размагничивания кинескопного телевизора.
Катушка для металлоискателя Пират и Clone Pi
Ушки для крепления штанги я выпилил из стеклотекстолита.
Катушка для металлоискателя Пират и Clone Pi
Дальше буду делать форму для заливки катушки, её буду делать многоразовой, разборной, чтобы в будущем ещё можно её использовать для создания катушек.
Вырезаем по шаблону в пенополистироле круг и внутренние части, э это сделал лобзиком и затем зашлифовал наждачной бумагой. Закрепляем их на ещё одном сплошном куске пенополистирола с помощью болтов с гайками и шайбами.
Катушка для металлоискателя Пират и Clone Pi
С внутренней стороны формы куда будет заливаться эпоксидный клей я всё обклеил хорошенько скотчем и затем смазал льняным маслом, чтобы эпоксидная смола хорошо отходила после застывания.
Для закрашивания эпоксидки растворил 10 таблеток активированного угля (лучше использовать побольше 15-20 штук) в 280 мл эпоксидного клея, перед этим нужно их растолочь, затем заливаем отвердитель для смолы.
Катушка для металлоискателя Пират и Clone Pi
Готовую эпоксидку заливаем в форму и оставляем на время которое указано на упаковке к клею, обычно это 1-2 суток. Толщина самой катушки получилась 11-12 см и её вес составил 300 грамм.
Катушка для металлоискателя Пират и Clone Pi
Катушка для металлоискателя Пират и Clone Pi
Форма, части которой были обклеены скотчем разобралась отлично, эпоксидный клей к ней не приклеился, в отличии от ранее мной сделанной формы которая была обклеена синей изолентой.
Катушка для металлоискателя Пират и Clone Pi
Грани катушки получились острые но их можно обрезать ножом и обработать дремелем.
Катушка для металлоискателя Пират и Clone Pi
Катушка для металлоискателя Пират и Clone Pi
Далее нужно катушку обезжирить, я это сделал с помощью бензина «Калоша» и покрасил чёрной краской из баллончика, сделал это из-за того, что катушка у меня получилась немного прозрачной, надо в следующий раз добавлять больше активированного угля.
Катушка для металлоискателя Пират и Clone Pi
Вот так выглядит готовая самодельная катушка для металлоискателя Пират, Clone Pi и других импульсных МД.














