12 вольт в гараж, из блока питания от компьютера
Может кому пригодится заметка. Для себя я отметил это очень полезным)) Вечером, разговаривал с другом, как обычно о машинах, гаражах и прочем) Решили что в гараже необходим источник питания 12В, всякие случаи бывают, в данном случае цель была подключить автомобильную магнитолу в гараже, , ну и дополнительное освещение 12в. Можно было ничего не изобретать а пойти в магазин и купить преобразователь напряжения 220-12 в. Но цена его… Выход довольно прост, я по своей специальности о компах знаю много. Моментально пришла идея использовать обычный блок питания от компьютера. Который просто валялся из-за ненадобности))
Берем обычный БП от компа) Мощность нашего блока 350 ватт Ищем в связке проводов самую большую колодку) которая подключается к материнской плате, из нее нам нужен только зеленый провод, найти не сложно он там один! Его нужно замкнуть на массу (черный провод). Я просто взял отрезал зеленый и черный провода зачистил, скрутил и изолировал.
Почти готово, для того чтобы получить 12 вольт нам нужны 2 провода: желтый (+12в) и черный (-),
Для удобства я использовал клемную колодку, включаем блок питания в разетку Переключаем кнопку в положение I и получаем нужные нам 12В Вот для наглядности подключена лампа 12В
Блок питания для автомагнитолы из компьютерного БП
Как “запитать” автомагнитолу от компьютерного блока питания?
Главная тема уже озвучена в заголовке, поэтому перейдём сразу к делу. Итак, что нам понадобится?
Во-первых, рабочая автомагнитола или автомобильный CD/MP3-ресивер. У меня на руках оказался автомобильный CD/MP3-ресивер Panasonic CQ-DFX883N.
Во-вторых, компьютерный блок питания формата AT или ATX. Сейчас полно компьютерного железа от старых ПК, в том числе и блоков питания.
Где его можно найти бесплатно или за минимальные деньги?
Вытащить из своего старого ПК, который пылится в чулане;
Купить за копейки на “барахолке” – такие 100% есть на любом радиорынке;
Починить и довести до ума неисправный компьютерный БП.
Для своей затеи я купил “бэушный” блок питания как раз на “барахолке”.
Прежде чем подключать компьютерный БП к автомагнитоле – нужно его проверить и, если надо, довести до рабочего состояния. Об этом чуть позже, а пока о том, как подключить автомагнитолу к компьютерному БП.
Подключение автомагнитолы к компьютерному БП.
У компьютерного блока питания (БП) есть здоровый жгут с выходными разъёмами. Провода чёрного цвета – это минус или общий провод. По жёлтым подаётся напряжение +12V. Остальные провода нам будут не нужны – их использовать не будем. Так вот нам нужно от блока питания взять всего-навсего 12V. Для этого берём любой из разъёмов MOLEX или Floppy-разъём. Далее откусываем от него жёлтый провод (+12V) и чёрный провод – минусовой. Затем подключаем эти провода к питающим проводам автомагнитолы.
Стоит отметить, что выходной канал на +12V достаточно мощный и может “отдать” в нагрузку ток в 8-10 ампер (при мощности БП 200 — 300 Вт.), что, собственно, нам и нужно. Обычно, максимальный ток, потребляемый автомобильным CD/MP3-ресивером составляет 10-15 ампер. Но это максимум!
Кроме этого нужно провести лёгкую доработку, если у вас блок питания формата ATX. Об этом расскажу чуть позднее.
У автомагнитолы имеется 3 провода, к которым подключается питание (напряжение +12V) от штатной электросети автомобиля. Чёрный провод – это минус (по другому – общий провод, “земля”, Ground). Жёлтый провод – это +12V (маркируется как Battery). Это основные провода для подключения питания к автомагнитоле.
Но даже если подключить эти провода к аккумулятору или БП, автомагнитолу мы не включим – она будет в дежурном (“спящем”) режиме.
Поэтому ищем красный провод (маркируется ACC) у автомагнитолы и скручиваем его вместе с жёлтым проводом +12V. Штатно красный провод подключается к замку зажигания авто.
Как только водитель замыкает ключом зажигания электрическую цепь, автомагнитола автоматически переходит из спящего режима в рабочий – включается подсветка дисплея автомагнитолы. При этом красный провод через замок зажигания закорачивается на плюс +12V. Мы же это делаем, принудительно соединяя жёлтый (+12V) и красный провод.
При этом автомагнитола будет включатся сразу же при подаче напряжения.
Отличие компьютерных блоков питания формата AT от ATX.
Компьютерные блоки формата AT не имеют дежурного блока питания +5 (Standby) и выходных напряжений 3,3V. Поэтому при включении такого блока на его выходах +12V, +5V, -12V, -5V напряжение появляется сразу.
У блоков питания формата ATX есть дежурный источник питания на +5V SB (Standby). Он работает всегда, пока блок питания подключен к сети 220V. Чтобы на выходных каналах появились напряжения +12V, -12V, +5V, -5V, +3,3V нужно на главном выходном разъёме замкнуть зелёный и чёрный провод.
Если вы хотите, чтобы выходные напряжения появлялись сразу после включения БП, то можно установить перемычку между зелёным ( Power ON) и чёрным проводом. При этом блок питания будет выходить из “спящего” режима сразу после подачи на него напряжения сети 220V.
Восстановление компьютерного блока питания.
Для начала пробуем включить блок питания. В большинстве случае бывшие в употреблении (б/у или “бэушные”) блоки питания от ПК, как правило, рабочие, но имеют некоторые дефекты (отсутствие некоторых выходных напряжений, пониженное напряжение на одном из каналов +12, -12, +5, -5 вольт и т.п.). Даже если блок питания запустился – при этом начнёт крутить вентилятор – стоит вскрыть корпус блока питания, выгрести из него всю пыль, открутить печатную плату и осмотреть контакты на предмет непропая. Если нужно – исправить дефекты.
Перед проведением любых работ необходимо отключать блок питания от сети 220V. Также после этого не помешает принудительно разрядить высоковольтные электролитические конденсаторы входного выпрямителя (220-470 мкФ. * 250V). Сделать это можно подключив на несколько секунд резистор на 100-200 кОм параллельно контактам конденсатора. Естественно, держать пальцами резистор не стоит – иначе можно получить лёгкий удар током.
Эта операция необходима потому, что остаточный электрический заряд конденсаторов опасен (в рабочем режиме на них 200V!). При случайном касании выводов конденсаторов можно получить лёгкий электрический удар. Явление весьма неприятное.
Особое внимание стоит обратить на состояние электролитических конденсаторов выходных выпрямителей. Если они вздуты, имеют разрыв засечки, то их нужно заменить новыми.
Более подробно об устройстве компьютерных блоков питания формата AT рассказано здесь.
Чтобы блок питания выглядел более солидно можно покрасить его аэрозольной краской-спреем (продаётся в любом магазине автозапчастей).
12 вольт из блока питания от компьютера
Главной задачей блока питания является преобразование переменного тока и дальнейшее формирование требуемого напряжения, для нормальной работы всех комплектующих ПК.
Напряжение, требуемое для работы комплектующих:
- +12В;
- +5В;
- +3,3В.
Кроме этих заявленных величин существует и дополнительное величины:
- -12В;
- -5В.
БП выполняет роль гальванической развязки между электрическим током из розетки и комплектующими потребляющие ток. Простой пример, если произошла утечка тока и человек дотронулся до корпуса системного блока его ударило бы током, но благодаря блоку питания этого не происходит. Часто используются источники питания (ИП) формата ATX.
Где 12 вольт, а где 5? Разбираемся с цветовой маркировкой
Как узнать, на каких проводах какие напряжения формируются? Где, к примеру, 12 вольт на блоке питания компьютера? Для этого не понадобится тестер, поскольку все провода, выходящие из компьютерного блока питания, имеют строго определенную общепринятую расцветку. Поэтому вместо тестера мы вооружаемся табличкой, приведенной ниже.
Расцветка и назначение проводов блока питания ATX
| Цвет | Назначение | Примечание |
| черный | GND | провод общий минус |
| красный | +5 В | основная шина питания |
| желтый | +12 В | основная шина питания |
| синий | -12 В | основная шина питания (может отсутствовать) |
| оранжевый | +3.3 В | основная шина питания |
| белый | -5 В | основная шина питания |
| фиолетовый | +5 VSB | дежурное питание |
| серый | Power good | питание в норме |
| зеленый | Power on | команда запустить БП |
Табличка особых пояснений не требует. С зеленым проводом (Power on) мы познакомились в предыдущем разделе – на него материнская плата подает сигнал низким уровнем (замыканием на общий) на включение БП. Синий провод в новых моделях БП может отсутствовать, поскольку производители материнских плат отказались от интерфейса RS-232C (COM-порт), требующего -12 В.
Фиолетовый провод (+5 VSB ) – это как раз дежурные +5 В, питающие дежурные узлы материнской платы. По серому проводу (Power good) блок питания сообщает, что все напряжения в норме и компьютер можно включать. Если какое-то из напряжений в процессе работы выходит за допустимые пределы или пропадает, то сигнал снимается. Причем это происходит до того, как успеют разрядиться накопительные конденсаторы БП, давая процессору время на принятие экстренных мер по аварийной остановке системы. Остальные провода – это провода питания материнской платы и периферийных устройств – дисководов, внешних видеокарт и т. д.
Для чего может понадобиться напряжение с блока питания компьютера
Вы спросите, а зачем вообще это нужно? Расскажу на своем опыте. Мне в руки попался монитор, работающий от 12 Вольт, однако кабеля подключения к электросети у меня не было. Имеющиеся блочки от других устройств не подходили по силе тока или по напряжению. Монитор нужно было проверить в течение дня, а отправиться на поиски нужного зарядного, не было ни времени, ни желания. Взяв 12 Вольт с желтого провода на молексе БК питания компьютера, мне удалось включить монитор. Оказалось, что это вполне удобно. Не нужно искать лишнюю розетку, а сам экран запускается вместе с системным блоком. Спустя год у меня все так и работает.
Существует еще целый ряд возможностей, которые дает напряжение с блока питания компьютера.
- Многие мастера из БП ПК делают блок питания для шуруповерта и других электроинструментов.
- Существует возможность переделать блок питания ПК под автомобильное зарядное для аккумуляторов.
- Вы всегда можете зарядить любое устройство, выбрав нужное напряжение. Согласитесь, ведь часто бывает так, что оригинальные блоки выходят из строя в самый неподходящий момент.
- Можно запитать диодную ленту или любой другой осветительный прибор, требующий небольшое напряжение.
Обзор схем источников питания
Главной частью структурной схемы ИП, формата ATX, является полумостовой преобразователь. Работа преобразователей этого типа заключается в использовании двухтактного режима.
Стабилизация выходных параметров ИП осуществляется применением широтно-импульсной модуляции (ШИМ-контроллер) управляющих сигналов.
В импульсных источниках питания часто используется микросхема ШИМ-контроллера TL494, которая обладает рядом положительных свойств:
- приемлемые рабочие характеристики микросхемы. Это – малый пусковой ток, быстродействие;
- наличие универсальных внутренних элементов защиты;
- удобство использования.
Блоки питания
Разводка для разъемов блока питания стандарта ATX (ATX12V) с номиналами и цветовой маркировкой проводов:
Таблица контактов 24-контактного разъема блока питания стандарта ATX (ATX12V) с номиналами и цветовой маркировкой проводов
- Конт
- Обозн
- Цвет
- Описание
typical-450.gif — типовая схема блока питания на 450W с реализацией active power factor correction (PFC) современных компьютеров.
ATX 300w .png — типовая схема блока питания на 300W с пометками о функциональном назначении отдельных частей схемы.
Alim ATX 250W (.png) — Схема блока питания Alim ATX 250Watt SMEV J.M. 2002.
atx-300p4-pfc.png — Схема блока питания ATX-300P4-PFC ( ATX-310T 2.03 ).
ATX-P6.gif — Схема блока питания ATX-P6.
GPS-350EB-101A.pdf — Схема БП CHIEFTEC TECHNOLOGY 350W GPS-350EB-101A.
GPS-350FB-101A.pdf — Схема БП CHIEFTEC TECHNOLOGY 350W GPS-350FB-101A.
ctg-350-500.png — Chieftec CTG-350-80P, CTG-400-80P, CTG-450-80P и CTG-500-80P
ctg-350-500.pdf — Chieftec CTG-350-80P, CTG-400-80P, CTG-450-80P и CTG-500-80P
cft-370_430_460.pdf — Схема блоков питания Chieftec CFT-370-P12S, CFT-430-P12S, CFT-460-P12S
gpa-400.png — Схема блоков питания Chieftec 400W iArena GPA-400S8
GPS-500AB-A.pdf — Схема БП Chieftec 500W GPS-500AB-A.
GPA500S.pdf — Схема БП CHIEFTEC TECHNOLOGY GPA500S 500W Model GPAxY-ZZ SERIES.
cft500-cft560-cft620.pdf — Схема блоков питания Chieftec CFT-500A-12S, CFT-560A-12S, CFT-620A-12S
aps-550s.png — Схема блоков питания Chieftec 550W APS-550S
gps-650_cft-650.pdf — Схема блоков питания Chieftec 650W GPS-650AB-A и Chieftec 650W CFT-650A-12B
ctb-650.pdf — Схема блоков питания Chieftec 650W CTB-650S
ctb-650_no720.pdf — Схема блоков питания Chieftec 650W CTB-650S Маркировка платы: NO-720A REV-A1
aps-750.pdf — Схема блоков питания Chieftec 750W APS-750C
ctg-750.pdf — Схема блоков питания Chieftec 750W CTG-750C
cft-600_850.pdf — Схема блоков питания Chieftec CFT-600-14CS, CFT-650-14CS, CFT-700-14CS, CFT-750-14CS
cft-850g.pdf — Схема блока питания Chieftec 850W CFT-850G-DF
cft-1000_cft-1200.pdf — Схема блоков питания Chieftec 1000W CFT-1000G-DF и Chieftec 1200W CFT-1200G-DF
colors_it_330u_sg6105.gif — Схема БП NUITEK (COLORS iT) 330U (sg6105).
330U (.png) — Схема БП NUITEK (COLORS iT) 330U на микросхеме SG6105 .
350U.pdf — Схема БП NUITEK (COLORS iT) 350U SCH .
350T.pdf — Схема БП NUITEK (COLORS iT) 350T .
400U.pdf — Схема БП NUITEK (COLORS iT) 400U .
500T.pdf — Схема БП NUITEK (COLORS iT) 500T .
600T.pdf — Схема БП NUITEK (COLORS iT) ATX12V-13 600T (COLORS-IT — 600T — PSU, 720W, SILENT, ATX)
codegen_300x.gif — Схема БП Codegen 300w mod. 300X.
PUH400W.pdf — Схема БП CWT Model PUH400W .
Dell-145W-SA145-3436.png — Схема блока питания Dell 145W SA145-3436
Dell-160W-PS-5161-7DS.pdf — Схема блока питания Dell 160W PS-5161-7DS
Dell_PS-5231-2DS-LF.pdf — Схема блока питания Dell 230W PS-5231-2DS-LF (Liteon Electronics L230N-00)
Dell_PS-5251-2DFS.pdf — Схема блока питания Dell 250W PS-5251-2DFS
Dell_PS-5281-5DF-LF.pdf — Схема блока питания Dell 280W PS-5281-5DF-LF модель L280P-01
Dell_PS-6311-2DF2-LF.pdf — Схема блока питания Dell 305W PS-6311-2DF2-LF модель L305-00
Dell_L350P-00.pdf — Схема блока питания Dell 350W PS-6351-1DFS модель L350P-00
Dell_L350P-00_Parts_List.pdf — Перечень деталей блока питания Dell 350W PS-6351-1DFS модель L350P-00
delta-450AA-101A.pdf — Схема блока питания Delta 450W GPS-450AA-101A
DTK-PTP-1358.pdf — Схема блока питания DTK PTP-1358.
DTK-PTP-1503.pdf — Схема блока питания DTK PTP-1503 150W
DTK-PTP-1508.pdf — Схема блока питания DTK PTP-1508 150W
DTK-PTP-1568.pdf — Схема БП DTK PTP-1568 .
DTK-PTP-2001.pdf — Схема БП DTK PTP-2001 200W.
DTK-PTP-2005.pdf — Схема БП DTK PTP-2005 200W.
DTK PTP-2007 .png — Схема БП DTK Computer модель PTP-2007 (она же – MACRON Power Co. модель ATX 9912)
DTK-PTP-2007.pdf — Схема БП DTK PTP-2007 200W.
DTK-PTP-2008.pdf — Схема БП DTK PTP-2008 200W.
DTK-PTP-2028.pdf — Схема БП DTK PTP-2028 230W.
DTK_PTP_2038.gif — Схема БП DTK PTP-2038 200W.
DTK-PTP-2068.pdf — Схема блока питания DTK PTP-2068 200W
DTK-PTP-3518.pdf — Схема БП DTK Computer model 3518 200W.
DTK-PTP-3018.pdf — Схема БП DTK DTK PTP-3018 230W.
DTK-PTP-2538.pdf — Схема блока питания DTK PTP-2538 250W
DTK-PTP-2518.pdf — Схема блока питания DTK PTP-2518 250W
DTK-PTP-2508.pdf — Схема блока питания DTK PTP-2508 250W
DTK-PTP-2505.pdf — Схема блока питания DTK PTP-2505 250W
EC mod 200x (.png) — Схема БП EC model 200X.
FSP145-60SP.GIF — Схема БП FSP Group Inc. модель FSP145-60SP.
fsp_atx-300gtf_dezhurka.gif — Схема источника дежурного питания БП FSP Group Inc. модель ATX-300GTF.
fsp_600_epsilon_fx600gln_dezhurka.png — Схема источника дежурного питания БП FSP Group Inc. модель FSP Epsilon FX 600 GLN.
green_tech_300.gif — Схема БП Green Tech. модель MAV-300W-P4.
iwp300a2.gif — Схемы блока питания INWIN IW-P300A2-0 R1.2.
IW-ISP300AX.gif — Схемы блока питания INWIN IW-P300A3-1 Powerman.
Наиболее распространенная неисправность блоков питания Inwin, схемы которых приведены выше — выход из строя схемы формирования дежурного напряжения +5VSB ( дежурки ).
Как правило, требуется замена электролитического конденсатора C34 10мкФ x 50В и защитного стабилитрона D14 (6-6.3 V ). В худшем случае, к неисправным элементам добавляются R54, R9, R37, микросхема U3 ( SG6105 или IW1688 (полный аналог SG6105) ) Для эксперимента, пробовал ставить C34 емкостью 22-47 мкФ — возможно, это повысит надежность работы дежурки.
IP-P550DJ2-0.pdf — схема блока питания Powerman IP-P550DJ2-0 (плата IP-DJ Rev:1.51). Имеющаяся в документе схема формирования дежурного напряжения используется во многих других моделях блоков питания Power Man (для многих блоков питания мощностью 350W и 550W отличия только в номиналах элементов ).
JNC_LC-B250ATX.gif — JNC Computer Co. LTD LC-B250ATX
JNC_SY-300ATX.pdf — JNC Computer Co. LTD. Схема блока питания SY-300ATX
KME_pm-230.GIF — Схемы блока питания Key Mouse Electroniks Co Ltd модель PM-230W
L & C A250ATX (.png) — Схемы блока питания L & C Technology Co. модель LC-A250ATX
LiteOn_PE-5161-1.pdf — Схема блоков питания LiteOn PE-5161-1 135W.
LiteOn-PA-1201-1.pdf — Схема блоков питания LiteOn PA-1201-1 200W (полный комплект документации к БП)
LiteOn_model_PS-5281-7VW.pdf — Схема блоков питания LiteOn PS-5281-7VW 280W (полный комплект документации к БП)
LiteOn_model_PS-5281-7VR1.pdf — Схема блоков питания LiteOn PS-5281-7VR1 280W (полный комплект документации к БП)
LiteOn_model_PS-5281-7VR.pdf — Схема блоков питания LiteOn PS-5281-7VR 280W (полный комплект документации к БП)
LWT2005 (.png) — Схемы блока питания LWT2005 на микросхеме KA7500B и LM339N
M-tech SG6105 (.png) — Схема БП M-tech KOB AP4450XA.
Macrom Power ATX 9912 .png — Схема БП MACRON Power Co. модель ATX 9912 (она же – DTK Computer модель PTP-2007)
Maxpower 230W (.png) — Схема БП Maxpower PX-300W
MaxpowerPX-300W.GIF — Схема БП Maxpower PC ATX SMPS PX-230W ver.2.03
PowerLink LP-J2-18 (.png) — Схемы блока питания PowerLink модель LP-J2-18 300W.
Power_Master_LP-8_AP5E.gif — Схемы блока питания Power Master модель LP-8 ver 2.03 230W (AP-5-E v1.1).
Power_Master_FA_5_2_v3-2.gif — Схемы блока питания Power Master модель FA-5-2 ver 3.2 250W.
microlab350w.pdf — Схема БП Microlab 350W
microlab_400w.pdf — Схема БП Microlab 400W
linkworld_LPJ2-18.GIF — Схема БП Powerlink LPJ2-18 300W
Linkword_LPK_LPQ.gif — Схема БП Powerlink LPK, LPQ
PE-050187 — Схема БП Power Efficiency Electronic Co LTD модель PE-050187
ATX-230.pdf — Схема БП Rolsen ATX-230
SevenTeam_ST-200HRK.gif — Схема БП SevenTeam ST-200HRK
SevenTeam_ST-230WHF (.png) — Схема БП SevenTeam ST-230WHF 230Watt
SevenTeam ATX2 V2 на TL494 (.png) — Схема БП SevenTeam ATX2 V2
hpc-420-302.pdf — Схема блока питания Sirtec HighPower HPC-420-302 420W
HP-500-G14C.pdf — Схема БП Sirtec HighPower HP-500-G14C 500W
cft-850g-df_141.pdf — Схема БП SIRTEC INTERNATIONAL CO. LTD. NO-672S. 850W. Блоки питания линейки Sirtec HighPower RockSolid продавались под маркой CHIEFTEC CFT-850G-DF.
SHIDO_ATX-250.gif — Схемы блока питания SHIDO модель LP-6100 250W.
SUNNY_ATX-230.png — Схема БП SUNNY TECHNOLOGIES CO. LTD ATX-230
s_atx06f.png — Схема блока питания Utiek ATX12V-13 600T
Wintech 235w (.png) — Схема блока питания Wintech PC ATX SMPS модель Win-235PE ver.2.03
Как взять 12 вольт с блока питания компьютера
Как вы уже поняли, взять напряжение с блока питания компьютера достаточно просто. Вам необходимо лишь подключить устройство к желтому проводу (плюс) и черному (минус). Только будьте внимательны и не перепутайте полярность, иначе ваше устройство, скорее всего, выйдет из строя.
Опять же повторюсь, не забывайте о том, что блок питание подаст напряжение на провода только тогда, когда он будет запущен. Если вы работаете с демонтированным БП ПК, который изъят из корпуса, то необходимо запустить устройство путем замыкания проводов GND (минус) и PWR SW.
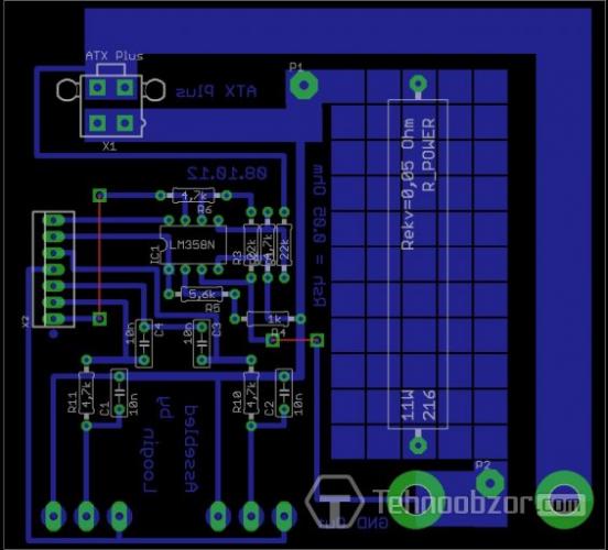
Последовательность действий по переделке БП ATX в регулируемый лабораторный.
Удаляем перемычку J13 (можно кусачками)
Удаляем диод D29 (можно просто одну ногу поднять)
Перемычка PS-ON на землю уже стоит.
Включаем ПБ только на короткое время, так как напряжение на входа будет максимальное (примерно 20-24В). Собственно это и хотим увидеть. Не забываем про выходные электролиты, расчитанные на 16В. Возможно они немного нагреются. Учитывая Ваши «вздутости», их все равно придется отправить в болото, не жалко. Повторюсь: все провода уберите, они мешают, а использоваться будут только земляные и +12В их потом назад припаяете.
Удаляем 3.3-х вольтовую часть: R32, Q5, R35, R34, IC2, C22, C21.
Удаляем 5В: сборку шоттки HS2, C17, C18, R28, можно и «типа дроссель» L5.
Удаляем -12В -5В: D13-D16, D17, C20, R30, C19, R29.
Меняем плохие : заменить С11, С12 (желательно на бОльшую ёмкость С11 — 1000uF, C12 — 470uF).
Меняем несоответствующие компоненты: С16 (желательно на 3300uF х 35V как у меня, ну хотя бы 2200uF x 35V обязательно!) и резистор R27 — у Вас его уже нет вот и замечательно.
Советую его заменить на более мощный, например 2Вт и сопротивление взять 360-560 Ом. Смотрим на мою плату и повторяем:
Убираем всё с ног TL494 1,2,3 для этого удаляем резисторы: R49-51 (освобождаем 1-ю ногу), R52-54 (…2-ю ногу), С26, J11 (…3-ю ногу)
Не знаю почему, но R38 у меня был перерублен кем-то рекомендую Вам его тоже перерубить. Он участвует в обратной связи по напряжению и стоит параллельно R37-му.
Отделяем 15-ю и 16-ю ноги микросхемы от «всех остальных», для этого делаем 3 прореза существуюших дорожек а к 14-й ноге восстанавливаем связь перемычкой, как показано на фото.
Теперь подпаиваем шлейф от платы регулятора в точки согласно схемы, я использовал отверстия от выпаянных резисторов, но к 14-й и 15-й пришлось содрать лак и просверлить отверстия, на фото.
Жила шлейфа №7 (питание регулятора) можно взять от питания +17В ТЛ-ки, в районе перемычки, точнее от неё J10/ Просверлить отверстие в дорожку, расчистить лак и туда. Сверлить лучше со стороны печати.
Ещё посоветовал бы поменять конденсаторы высоковольтные на входе (С1, С2). У Вас они очень маленькой ёмкости и наверняка уже изрядно подсохли. Туда нормально станут 680uF x 200V. Теперь, собираем небольшую платку, на которой будут элементы регулировки. Вспомогательные файлы смотрите тут.
Схема дополнительного блока
Как переделать блок питания компьютера в зарядное устройство
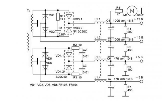
Строго говоря, ремонт БП не является главным предметом рассмотрения нашей статьи, в конце концов, можно приобрести и рабочий вариант. Наша основная задача – получить на выходе 12 В. За это отвечает выходная схема, на которой имеются фильтры питания вкупе с выпрямителями:
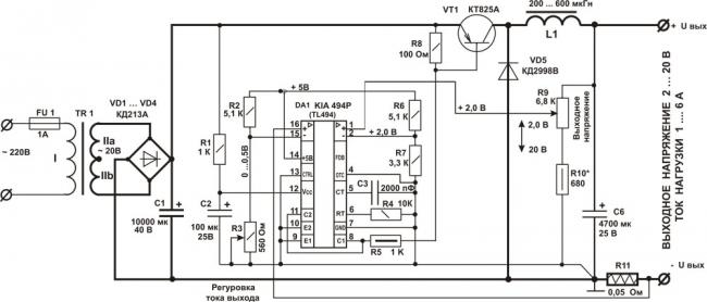
Не нужно бояться выпаивать лишние элементы – чтобы запустить схему TL494, необходимы только 1 конденсатор и 4 резистора (плюс парочка переменных сопротивлений). Они на схеме имеются, если выпаяете что-то лишнее, всегда можно вернуть их на место.
Микросхема LM339 представляет собой четырёхкомпонентный компаратор, отвечающий за работу цепи защиты – его тоже можно выпаивать.
При переделке БП компьютера в зарядное устройство, совмещённое с лабораторным источником питания, можно воспользоваться схемой:
Фактически для переделки блока питания компьютера в ЗУ нам потребуются шунт с номиналом 0.1–0.01 Ом и пара переменных резистора. Разумеется, если вы не в ладах с электроникой, за такую работу лучше не браться.
Уже этого достаточно, чтобы получить диапазон напряжений на выходе в пределах 3–25 В с возможностью ограничить ток заряда величиной 0.5–15 А. То есть для стандартной зарядки нам потребуется выставить напряжение в пределах 14.3–14.6 В, а ток ограничить величиной, составляющей 10% от ёмкости батареи. По существу, мы собрали стабилизатор напряжения, поэтому по мере заряда батареи будет падать ток, что защитит автомобильный аккумулятор от перезаряда и кипения электролита. То есть вам не нужно будет контролировать процесс, а АКБ может стоять на зарядке сколь угодно долго – по мере заряда ток будет падать вплоть до нулевого значения.
Недостаток нашей схемы состоит в отсутствии полноценной защиты от КЗ, поэтому при замыкании клемм батареи максимальный ток будет равен значению, выставленному нами. Но если вы выставите все 5.5 или 6 А, этого будет достаточно, чтобы из вашего блока питания вскоре пошёл сизый дымок… Так что переполюсовка – главный враг нашего ЗУ
Добавление в цепь 15-амперного предохранителя позволит уменьшить риски, но на практике такая защита чаше всего не срабатывает.
Возможные доработки
На достигнутом многие автолюбители не останавливаются и пытаются усовершенствовать конструкцию зарядного устройства, собранного на базе обычного блока питания для персональных компьютеров.
Если комп старый и не используется, а его блок питания вполне ещё работоспособный, его можно смело задействовать в собственных экспериментах, в попытках воссоздать зарядное устройство.
Среди усовершенствований можно выделить довольно простую, но полезную доработку. Заключается она в том, чтобы к полученному блоку подключить цифровой тип вольтметра. Преимущество такой модернизации в возможности следить и контролировать течение зарядного процесса. Тем самым удастся вовремя отключить и прекратить подачу заряда на аккумуляторную батарею.
Допускать перезаряд АКБ нельзя. Это может привести к серьёзным и опасным последствиям, включая полный выход из строя аккумуляторной батареи.
Ещё одна простая, но полезная доработка заключается в установке ручки на корпус блока. Тем самым будет намного удобнее переносить устройство.
Некоторые монтируют в корпус, вырезая отверстие соответствующего размера, цифровой измерительный прибор. На него будут выводиться все цифровые данные, сообщающие о работе блока питания, переделанного в зарядное устройство для аккумуляторных автомобильных батарей.
У зарядного устройства в приведённом примере есть функция защиты от возможной перегрузки и возникающего короткого замыкания. Но защиты от потенциально опасной переполюсовки не предусмотрено.
Потому подключать к ЗУ аккумулятор, нарушая полярность (минус на плюс, плюс на минус), нельзя ни в коем случае. Иначе зарядное устройство моментально выйдет из строя. И все потраченные силы, время и старания окажутся напрасными.
Наглядно видно, что даже старенький блок питания от персонального компьютера может стать превосходной основой для создания зарядного устройства, пригодного для обслуживания автомобильного аккумулятора.
Но без определённых навыков и умений добиться желаемого результата не получится. Здесь нужно разбираться в электронике и электрике, уметь обращаться с электрическими схемами, правильно их читать, находить требуемые компоненты и пр. Потому обычный новичок, который впервые знакомится с устройством ЗУ и БП, такую работу не осилит. Это может показаться простой и легко выполнимой задачей. На практике у многих ничего не получается, либо работоспособность зарядного устройства оказывается далёкой от ожидаемых результатов.
Потому порой самым правильным решением станет покупка современного, функционального и простого в применении заводского зарядного устройства от проверенного и хорошо себя зарекомендовавшего производителя.
и НИИБ_Т
Общее·количество·просмотров·страницы
среда, 25 ноября 2015 г.
Мощный источник напряжения 12 вольт из компьютерного блока питания.
Из кучки, привезённой мне этого барахла, живым оказался самый древний блок питания (model: FA-5-2).
2002 год. Особенно радует надпись pentium 4 . (какое отношение к пентиуму имеет блок питания? загадка!)
Пишу кстати, под — приятный FRUUPP
Что имеем с БП?
Имеем напряжение 12 вольт аж до 13и ампер постоянного тока. Такой ток мне не нужен, в разы меньше пока. А так можно будет запитать автомобильный компрессор или шуруповёрт у которого сломались аккумуляторы, или подзарядить замёрзший автомобильный аккумулятор (для нормальной зарядки нужно всё таки 14 вольт) да и мало ли чего ещё.
Остальные напряжения меня пока не интересуют.
А это перемычка. Которая запустила блок питания. Просто замкнул серый провод на чёрный (общий, или минус). Хотя вроде как народ через сопротивление этот провод кидает.
Тут (резкость ты где?) видим что имеем огромный пук проводов цветоразных от которых избавимся.
Здесь я уже избавился от этой косы провода разного цвета.
Серый провод напрямую впаял на «корпус» (т.е. припаял вместо одного удалённого чёрного).
Припаял и посадил на клей лампу. Лампа 12 вольт 20 ватт запитана 5ю вольтами. Хотя на выходе 5и вольт стоит мощное сопротивление (номинал даже не стал смотреть), которое видимо не даёт блоку питания работать на холостом ходу создавая некую нагрузку. (АХТУНГ! импульсные блоки питания нельзя включать без нагрузки если нет соответствующей защиты. А есть ли такая защита в этом БП неизвестно. Ну поэтому лампочка не будет лишней. )
Оставил один шлейфик на выходе. В нём 12 вольт и 5 вольт. Сечение провода конечно явно не под 13 ампер, но такой ток мне пока не нужен.
Вот так он работает. Светит и карлсон шуршит. По крайней мере можно использовать как ночник :-))
Да, можно будет установить в это зияющее отверстие гнездо прикуривателя автомобиля. Предварительно поработав напильником.

































